尋常性疣贅:原因と東洋医学的アプローチ

東洋医学を知りたい
先生、『疣』って、イボのことですよね?皮膚科でよく聞く言葉ですが、東洋医学でも使われるんですか?

東洋医学研究家
はい、その通りです。イボは皮膚科の用語ですが、東洋医学でも『疣』として扱います。西洋医学では、主にヒトパピローマウイルス感染によるものと考えられていますが、東洋医学では、体の中の流れの滞りや、余分なものの蓄積が原因と考えられています。

東洋医学を知りたい
そうなんですね。西洋医学とは少し見方が違うんですね。東洋医学では、どのように治療するんですか?

東洋医学研究家
体質や症状に合わせて、漢方薬を処方したり、ツボを刺激する鍼灸治療を行うこともあります。流れをよくして、体の中から整えていくことを目指します。
疣とは。
東洋医学で使われる『疣(いぼ)』という言葉について説明します。いぼとは、皮膚の上にできる、角のように硬くなった突起のことです。いぼのことを『疣贅(ゆうぜい)』ともいいます。
はじめに

皮膚の表面に現れる小さな突起物、いわゆる「いぼ」は、医学的には尋常性疣贅と呼ばれ、ヒトパピローマウイルス(HPV)という目に見えない微小な病原体の感染によって引き起こされます。このウイルスは、ごくありふれたもので、多くの人が気づかないうちに感染していることもあります。特に子供や若い世代は、免疫の働きがまだ十分に発達していないため、このウイルスに感染しやすく、いぼができやすい傾向にあります。また、大人でも、過労やストレスなどで免疫力が低下している時には、いぼができやすくなります。そのため、いぼは体の健康状態を示すバロメーターとも言えるでしょう。
いぼは、見た目は小さな皮膚の盛り上がりで、一見すると大したことがないように思われがちです。しかし、放置すると数が増えたり、大きくなったりして、見た目にも気になることがあります。さらに、皮膚と皮膚が触れ合うことで、他の人へとうつる可能性も懸念されます。また、ごくまれではありますが、悪性化するケースも報告されているため、注意が必要です。
このように、いぼは早期の治療と適切なケアが大切です。いぼの種類や症状によって様々な治療法がありますが、自己判断で市販薬を使用したり、無理に除去しようとすると、かえって症状を悪化させる可能性があります。いぼができた場合は、速やかに皮膚科専門医に相談し、適切な診断と治療を受けるようにしましょう。また、日頃からバランスの取れた食事、十分な睡眠、適度な運動を心がけ、免疫力を高める生活習慣を維持することも大切です。
| 原因 | ヒトパピローマウイルス(HPV)の感染 |
|---|---|
| 好発世代 | 子供、若い世代 |
| 誘因 | 免疫力低下(過労、ストレスなど) |
| 経過 | 放置すると数が増加、肥大化。他者への感染、稀に悪性化の可能性あり。 |
| 注意点 | 早期の治療と適切なケアが必要。自己判断による市販薬の使用や無理な除去は禁忌。 |
| 対策 | 皮膚科専門医への相談、バランスの取れた食事、十分な睡眠、適度な運動 |
原因と症状

尋常性疣贅(じんじょうせいゆうぜい)は、俗に「いぼ」と呼ばれるありふれた皮膚の疾患です。その主な原因は、ヒトパピローマウイルス(略称ヒト乳頭腫ウイルス)への感染です。このウイルスは実にありふれたもので、私たちの身の回りに広く存在しています。皮膚に小さな傷があると、そこからウイルスが侵入し、表皮の細胞に感染することで、いぼという形で現れます。
感染の経路は様々です。感染者との直接的な皮膚接触だけでなく、タオルや玩具などを介した間接的な接触でも感染する可能性があります。また、プールや温泉といった多くの人が利用する公共施設も感染の危険性が高い場所です。不特定多数の人が利用することで、ウイルスが付着している可能性が高まるため、注意が必要です。
尋常性疣贅の症状は、皮膚の表面に盛り上がった硬いしこりができることです。その表面はざらざらとした質感で、色は肌色から褐色まで様々です。多くの場合、痛みやかゆみなどの自覚症状はほとんどありません。しかし、足の裏にできた場合は、歩行時に体重がかかることで痛みを生じ、日常生活に支障をきたすこともあります。また、爪の周囲や指の間など、皮膚が薄い部分にできた場合も痛みを感じることがあります。
見た目にも気になるいぼですが、自然に治ることもあります。しかし、数年間消えない場合や、痛みやかゆみがある場合、急速に増える場合などは、医療機関を受診し、適切な治療を受けることが大切です。自己判断でいぼを削ったり、潰したりすることは、症状を悪化させる可能性があるので避けましょう。
| 項目 | 内容 |
|---|---|
| 疾患名 | 尋常性疣贅(じんじょうせいゆうぜい) |
| 俗称 | いぼ |
| 原因 | ヒトパピローマウイルス(ヒト乳頭腫ウイルス)への感染 |
| 感染経路 | 皮膚の傷からのウイルス侵入 感染者との直接接触 タオル、玩具などを介した間接接触 プール、温泉などの公共施設 |
| 症状 | 皮膚表面の硬いしこり(ざらざらした質感、肌色~褐色) 痛みやかゆみは少ない 足の裏にできた場合は痛み、歩行困難となることも 爪周囲、指の間などにできた場合は痛みを感じることがある |
| 経過 | 自然治癒することもある 数年消えない、痛みやかゆみがある、急速に増える場合は医療機関を受診 |
| 注意点 | 自己判断で削ったり潰したりしない |
西洋医学的治療

西洋医学では、様々な方法で疣贅(いぼ)を取り除く治療が行われます。それぞれに特徴があるので、見ていきましょう。液体窒素を用いた凍結療法は、患部に液体窒素を噴射し、組織を凍らせて破壊する方法です。施術時間は短く、比較的簡単に行えるのが利点です。しかし、強い凍傷を起こす可能性があるため、熟練した医師の施術が必要となります。また、痛みを伴う場合があり、特に小児には負担が大きいとされています。
サリチル酸などの薬剤を用いた腐食療法は、患部に薬剤を塗布し、皮膚を腐食させて疣贅を剥がす方法です。自宅でも手軽に行える反面、健康な皮膚まで傷つけてしまう可能性があります。また、効果が出るまで時間を要し、数週間から数ヶ月にわたる根気強い治療が必要となる場合もあります。
レーザー療法は、レーザー光線で疣贅の組織を焼き切る方法です。ピンポイントで患部を治療できるため、周りの健康な皮膚への影響が少ないとされています。比較的短期間で治療を終えることができますが、高熱を発するため、痛みを伴うことがあります。また、他の治療法に比べて費用が高額になる傾向があります。
これらの治療法は、疣贅の原因となっているウイルスを直接排除するものではなく、疣贅の組織を物理的に破壊することで除去を目指すものです。そのため、再発の可能性は常に高く、一度治療が完了しても再び疣贅が出現する可能性があります。また、治療方法によっては少なからず痛みや皮膚への負担を伴います。どの治療法を選択するかは、疣贅の種類や大きさ、部位、そして患者の年齢や健康状態などを総合的に判断して決定されます。
| 治療法 | 方法 | 利点 | 欠点 |
|---|---|---|---|
| 凍結療法 | 液体窒素を噴射し、組織を凍らせて破壊 | 施術時間短く、比較的簡単 | 強い凍傷の可能性、痛み、小児には負担大 |
| 腐食療法 | 薬剤を塗布し、皮膚を腐食させて疣贅を剥がす | 自宅で手軽にできる | 健康な皮膚を傷つける可能性、効果が出るまで時間必要 |
| レーザー療法 | レーザー光線で疣贅の組織を焼き切る | ピンポイントで治療可能、周りの健康な皮膚への影響少、短期間で治療可能 | 痛み、高額 |
東洋医学的考え方

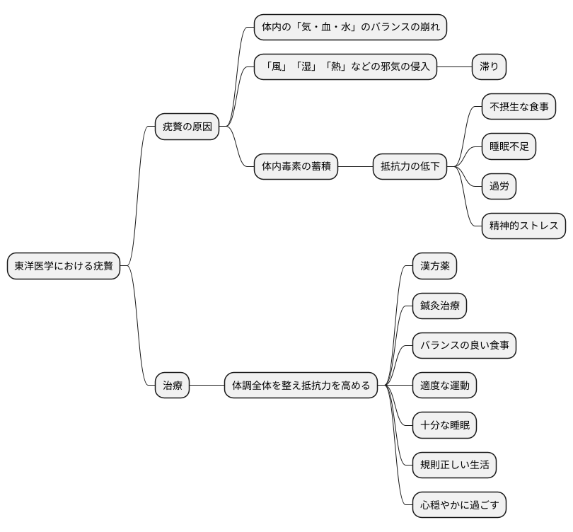
東洋医学では、体の不調は、自然界の気候や環境の変化、そして私たちの生活習慣と深く関わっていると考えます。 そして、その不調は体の中の「気・血・水」のバランスが崩れた時に現れると考えられています。
疣贅も例外ではなく、「風」「湿」「熱」といった目に見えない邪気が皮膚にとどまり、気や血の流れを悪くすることで生じると考えられています。まるで体に不要なものが溜まり、スムーズな流れが滞ってしまった状態です。
では、なぜこのような邪気が体に侵入し、気血の流れが悪くなってしまうのでしょうか。東洋医学では、体の中に「毒素」が溜まり、体の抵抗力が弱まっていることが原因だと考えます。この毒素は、不摂生な食事や睡眠不足、過労、精神的なストレスなど、様々な要因で発生します。
そのため、疣贅の治療は、体の調子全体を整え、抵抗力を高めることに重点を置きます。まるで、滞ってしまった川の流れをスムーズにし、川底に溜まった泥をきれいに掃除するように、体全体のバランスを取り戻していくのです。
具体的な方法としては、漢方薬を服用して体の内側から調子を整えたり、鍼灸治療で気の流れを良くしたりします。また、バランスの良い食事を心がけ、体に良いものを取り入れることも大切です。さらに、適度な運動や十分な睡眠を確保し、規則正しい生活を送ることで、体のリズムを整え、抵抗力を高めることができます。
東洋医学では、体と心は密接につながっていると考えます。心穏やかに過ごすことも、健康な体を作る上で重要な要素の一つです。

東洋医学的治療法

東洋医学は、一人ひとりの体質や症状、そして自然環境との調和を重視した治療を行います。病気になった時だけ対処するのではなく、病気になる前に未然に防ぐ「未病」という考え方も大切にしています。
漢方薬は、自然界に存在する植物や鉱物などを用いた生薬を組み合わせたものです。一人ひとりの体質や症状に合わせて、まるでオーダーメイドのように処方されます。例えば、体が冷えている、疲れやすいといった症状には、体を温める作用や、元気をつける作用のある生薬が選ばれます。また、体内に溜まった不要なものを取り除き、本来体が持つ回復力を高めることも重視されます。
鍼灸治療は、体にあるツボと呼ばれる特定の場所に鍼を刺したり、お灸で温めたりする治療法です。ツボを刺激することで、体のエネルギーである「気」と血液の流れを良くし、体の機能を整えます。鍼は髪の毛ほどの細さで、痛みはほとんど感じません。お灸は、ヨモギの葉を乾燥させた艾(もぐさ)を用います。皮膚に直接艾を乗せて燃やす方法もありますが、皮膚から少し離れたところで艾を燃やし、温熱で刺激を与える間接灸もあります。お灸の温熱刺激は、患部の血の流れを良くし、自然治癒力を高める効果があります。
このように、東洋医学では様々な方法で体のバランスを整え、健康な状態へと導きます。病気の治療だけでなく、病気になりにくい体作りにも役立ちます。
| 項目 | 説明 |
|---|---|
| 東洋医学の特徴 |
|
| 漢方薬 |
|
| 鍼灸治療 |
|
生活習慣の改善

東洋医学では、病気の治療だけでなく、病気になりにくい体づくり、つまり未病の段階から健康を維持することを大切に考えています。そのために、生活習慣の改善は非常に重要です。東洋医学では、人間の体は自然の一部であり、自然のリズムに合わせた生活を送ることが健康に繋がると考えられています。
まず、食生活においては、バランスの良い食事を心がけることが大切です。旬の食材を積極的に摂り入れ、身体を温める食材と冷やす食材のバランスを考えながら、過不足なく栄養を摂取しましょう。暴飲暴食は避け、腹八分目を心がけることも重要です。また、睡眠は、心身の疲れを癒やし、体の機能を回復させるために欠かせません。毎日、同じ時間に寝起きし、質の良い睡眠を十分に確保することで、免疫力の維持に繋がります。
適度な運動も健康維持には欠かせません。激しい運動ではなく、ウォーキングやストレッチなど、自分に合った運動を無理なく続けることが大切です。体を動かすことで、気血の流れが良くなり、全身の機能が活性化されます。そして、ストレスは万病の元とも言われます。ストレスを溜め込まないよう、趣味やリラックスできる時間を持つ、自然に触れるなど、自分なりの方法でストレスを解消することが大切です。
特に皮膚は、外界と直接接する部分であり、身体を守るための重要な器官です。皮膚の清潔を保ち、傷口を作らないように注意することは、外邪の侵入を防ぎ、免疫力を維持することに繋がります。さらに、過労や睡眠不足、偏った食事などは、免疫力を低下させる大きな要因となります。これらを避け、規則正しい生活を心がけることで、病気になりにくい強い体を作ることができます。東洋医学の考え方を生活に取り入れ、健やかな毎日を送りましょう。
| 要素 | 詳細 |
|---|---|
| 未病への意識 | 病気になってから治療するのではなく、病気になりにくい体づくりを重視。 |
| 自然との調和 | 人間の体は自然の一部と考え、自然のリズムに合わせた生活が健康に繋がる。 |
| 食生活 | バランスの良い食事、旬の食材、温冷バランス、腹八分目を心がける。 |
| 睡眠 | 毎日同じ時間に寝起きし、質の良い睡眠を十分に取る。 |
| 運動 | ウォーキングやストレッチなど、自分に合った運動を無理なく続ける。 |
| ストレス管理 | 趣味やリラックス、自然に触れるなど、ストレスを溜め込まない工夫をする。 |
| 皮膚のケア | 皮膚の清潔を保ち、傷口を作らないように注意する。 |
| 生活習慣 | 過労、睡眠不足、偏った食事を避け、規則正しい生活を心がける。 |
