肝脾不調とは:その症状と対処法

東洋医学を知りたい
先生、『肝脾不調證』ってよくわからないんですけど、簡単に説明してもらえますか?

東洋医学研究家
簡単に言うと、体の左右にある肋骨の下あたり、お腹が張って痛む、気持ちが落ち込む、ため息をよくつく、食欲がない、便通がすっきりしないといった症状が出ることを言います。東洋医学では、これらの症状が肝臓と脾臓の働きが乱れることで起こると考えています。

東洋医学を知りたい
肝臓と脾臓の働きが乱れると、どうしてそんな症状になるんですか?

東洋医学研究家
東洋医学では、肝は気の巡りを整え、脾は消化吸収をつかさどると考えられています。これらの働きが滞ると、気の流れが悪くなり、お腹の張りや痛み、気分の落ち込み、食欲不振などが起こると考えられています。便通の不調も、脾の働きが弱まり、水分代謝がうまくいかないことが原因だと考えられています。
肝脾不調證とは。
東洋医学で使われている『肝脾不調しょう』という用語について説明します。これは、あばらの下の辺りやお腹が張って痛む、気分が落ち込む、ため息をよくつく、食欲がない、便通が悪くて気持ちが悪い、もしくは便が出るとお腹の痛みが和らぐ、おならがよく出る、といった症状がまとめて起こる状態のことを指します。
肝脾不調の全体像

肝脾不調は、東洋医学において、肝と脾がお互いに影響し合い、うまく働かなくなってしまった状態を指します。西洋医学の病気とは直接結びつきませんが、様々な体の不調となって現れることがあります。
東洋医学では、肝は体内の気の巡りを整え、精神状態にも影響を与えると考えられています。また、脾は飲食物から栄養を吸収し、全身に運ぶ役割を担っています。この肝の気の巡りと脾の消化吸収の働きが滞ってしまうと、様々な不調が現れます。
例えば、肝の気が滞る「肝気鬱結」の状態では、イライラしやすくなったり、抑うつ状態になったり、のぼせや頭痛を感じたりすることがあります。また、脾の働きが弱まる「脾虚」の状態では、食欲不振や消化不良、胃もたれ、下痢などを起こしやすくなります。さらに、これらの症状が重なり、倦怠感、めまい、手足の冷えといった症状が現れることもあります。
肝脾不調は、体質や生まれ持った性質、日々の暮らしぶり、周りの環境など、様々な要因が複雑に絡み合って起こると考えられています。不規則な食生活、睡眠不足、過労、ストレスなどは、肝脾不調を招きやすいので注意が必要です。
東洋医学では、体全体を一つと考えて、不調のある部分だけでなく、全体のバランスを整えることを大切にします。そのため、肝脾不調を良くするには、肝と脾の働きを整えるだけでなく、心と体のバランスを取り戻すことが重要になります。症状に合わせて、漢方薬を用いたり、鍼灸治療を行ったり、食事や生活習慣を改善したりすることで、体全体の調子を整え、健康な状態を目指します。
主な症状と特徴

肝と脾は、東洋医学において、体全体の調和を保つ上で重要な役割を担っています。肝は気の巡りをスムーズにし、情緒を安定させる働きがあり、脾は飲食物から栄養を吸収し、全身に運ぶ働きをしています。この二つの臓腑の働きが乱れることで起こるのが肝脾不調証です。
肝脾不調証の主な症状は、脇腹やお腹の張りや痛みです。肝の気が滞ると、その影響が脾にも及び、消化吸収機能が低下します。そのため、お腹が張ったり、ガスが溜まりやすくなり、おならがよく出るようになります。また、便通にも影響が出て、スッキリしない、残便感があるといった状態になります。
精神的な症状としては、気分の落ち込みやイライラ、ため息をよくつくといったことが挙げられます。肝の気の滞りは情緒の不安定さを招き、精神的に落ち込みやすくなったり、些細なことでイライラしやすくなります。また、東洋医学では、感情が抑え込まれるとため息が出ると考えられており、肝脾不調証ではため息がよく出る傾向にあります。
さらに、脾の消化吸収機能の低下により、栄養が十分に吸収されなくなるため、疲れやすくなったり、食欲不振になったりすることもあります。体全体のエネルギーが不足するため、倦怠感や無気力感を感じやすくなります。また、栄養不足は肌の調子にも影響を与え、肌荒れや乾燥などを引き起こすこともあります。
これらの症状は、女性の場合、月経周期と関連して悪化することがあります。月経前はホルモンバランスの変化により、肝の気が滞りやすくなるため、肝脾不調証の症状が強く現れることがあります。
肝脾不調証は慢性的な症状として現れることが多く、放置すると日常生活に支障をきたすこともあります。症状に心当たりがある場合は、早めに専門家に相談し、適切な養生法を取り入れることが大切です。

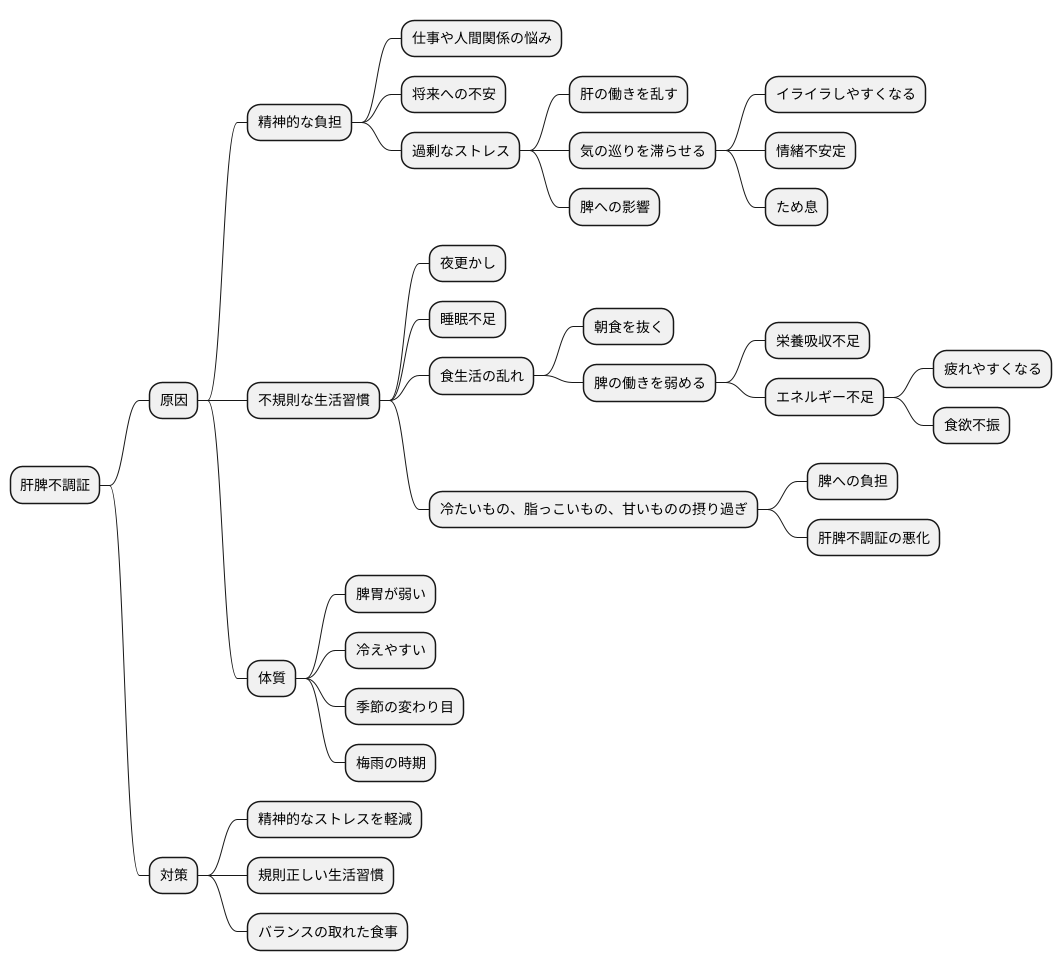
原因を探る

心身の不調は、東洋医学では体の内側のバランスが崩れた状態と考えます。肝と脾は、特に重要な役割を担っており、この二つの働きが滞ると、様々な不調が現れます。これが、肝脾不調証と呼ばれるものです。肝脾不調証の主な原因は、現代社会を取り巻く様々な要因が複雑に絡み合っています。
まず、精神的な負担は大きな原因の一つです。仕事や人間関係での悩み、将来への不安など、過剰なストレスは肝の働きを乱し、気の巡りを滞らせます。この状態が続くと、イライラしやすくなったり、情緒不安定になったり、ため息が多くなったりします。また、肝の不調は脾にも影響を及ぼします。
次に、不規則な生活習慣も肝脾不調証を引き起こす要因です。夜更かしや睡眠不足、朝食を抜くなどの食生活の乱れは、脾の働きを弱めます。脾は食物から栄養を吸収し、全身に運ぶ役割を担っています。この働きが弱ると、栄養が十分に吸収されず、体全体のエネルギーが不足し、疲れやすくなったり、食欲不振になったりします。さらに、冷たいものや脂っこいもの、甘いものの摂り過ぎも脾に負担をかけ、肝脾不調証を悪化させる原因となります。
体質も肝脾不調証に関係しています。生まれつき脾胃が弱い人や冷えやすい人は、特に注意が必要です。また、季節の変わり目や梅雨の時期は、気温や湿度の変化が激しく、体調を崩しやすい時期です。このような時期は、特に養生を心がけることが大切です。
このように、肝脾不調証の原因は多岐にわたります。日々の生活の中で、精神的なストレスを軽減し、規則正しい生活習慣を送り、バランスの取れた食事を摂ることで、肝と脾の働きを整え、健康な状態を保つことができます。

東洋医学的アプローチ

東洋医学では、体全体の調和を重視し、病気の治療だけでなく、未病の段階から心身の健康を保つことを目指します。肝と脾は、東洋医学において重要な臓腑であり、これらが不調を起こすと様々な症状が現れます。肝脾不調と呼ばれるこの状態は、気、血、水の巡りの乱れと深く関わっています。
肝脾不調の治療には、一人ひとりの体質や症状に合わせた漢方薬が用いられます。肝の働きが亢進している場合は、気の巡りを整え、落ち着かせる漢方薬が選ばれます。一方、脾の働きが弱っている場合は、消化吸収機能を高め、胃腸の働きを助ける漢方薬が用いられます。
鍼灸治療も肝脾不調に効果的です。経穴(ツボ)に鍼を刺したり、灸で温めたりすることで、経絡の流れを調整し、肝と脾の機能を整えます。ツボ押しも同様の効果が期待でき、自宅で手軽に行える健康法として取り入れられています。
東洋医学では、日常生活の養生も非常に重要です。肝は夜間に活発に働くため、規則正しい生活と十分な睡眠を心がけることで、肝の機能を回復させることができます。また、脾は消化吸収を担う臓腑であるため、バランスの取れた食事を摂り、暴飲暴食を避け、消化しやすい温かい食事を心がけることが大切です。冷たい食べ物や飲み物は、脾の働きを弱めるため控えるべきです。
適度な運動は、気の巡りを良くし、ストレス解消にも繋がります。散歩や軽い体操など、無理のない範囲で体を動かす習慣を身につけましょう。また、精神的なストレスも肝脾不調に影響を与えるため、リラックスする時間を作る、好きなことに没頭するなど、心身のバランスを整えることも大切です。

日常生活での注意点

肝臓と脾臓の働きが乱れると、様々な不調が現れます。これらの不調を良くし、再び起こらないようにするには、毎日の暮らし方を大切にすることが重要です。まず、規則正しい生活リズムを保ち、十分な睡眠時間を確保しましょう。夜更かしや睡眠不足は肝臓の働きを弱めるため、質の良い睡眠を心がけることが大切です。肝臓は夜間に活発に働くため、しっかりと休息することで、その働きを助けることができます。
次に、バランスの良い食事を心がけ、食べ過ぎ飲み過ぎは控えましょう。胃腸に負担をかけることなく、消化しやすいものを食べるように心がけてください。特に、冷たい食べ物や脂っこい食べ物は、脾臓と胃腸に負担をかけるため、なるべく控えめにしましょう。温かく消化しやすい食事は、脾臓と胃腸の働きを助けます。
体を適度に動かすことも大切です。激しい運動である必要はありません。散歩やゆったりとした体操など、軽い運動でも構いませんので、体を動かす習慣をつけ、体内の気の巡りを良くしましょう。気の流れが滞ると、様々な不調の原因となります。
また、ストレスを溜め込まないことも重要です。ストレスは肝臓の働きを阻害する大きな要因となります。自分にあったストレス解消法を見つけ、リラックスできる時間を作ったり、好きなことに打ち込んだりして、心と体の疲れを癒しましょう。
最後に、体を冷やさないように注意しましょう。特に、お腹や足元を冷やすことは、脾臓と胃腸の働きを弱める原因となります。温かい服装を心がけ、冷えから体を守りましょう。腹巻や靴下などを活用するのも良いでしょう。これらの日常生活の心がけを続けることで、肝臓と脾臓の健康を守り、元気な毎日を送ることができます。
| 臓器 | 不調の原因 | 対策 |
|---|---|---|
| 肝臓 | 夜更かし、睡眠不足、ストレス |
|
| 脾臓、胃腸 | 食べ過ぎ飲み過ぎ、冷たい食べ物、脂っこい食べ物、冷え |
|
| 体全体 | 気の流れの滞り | 適度な運動 (散歩、体操など) |
まとめ

肝と脾は、体全体の働きを保つ上で、切っても切れない大切な役割を担っています。東洋医学では、この二つの臓腑のバランスが崩れた状態を肝脾不調証と呼び、様々な不調が現れると考えられています。肝は、気の巡りをスムーズにする働きがあり、ストレスや精神的な緊張によって、その働きが阻害されると、イライラしやすくなったり、抑うつ状態になったりします。また、肝の気が滞ると、脇腹や胸に張りを感じたり、痛みとして現れることもあります。
一方、脾は、食べ物から栄養を吸収し、全身に運ぶ働きを担っています。不規則な食生活や過度な食事制限、冷たい物の摂り過ぎなどは脾の働きを弱らせ、消化不良や食欲不振、お腹の張り、軟便や下痢などを引き起こします。また、脾の働きが弱ると、体に必要な栄養が十分に行き渡らなくなり、疲れやすさやだるさ、集中力の低下といった症状も現れます。
肝と脾は互いに影響し合っているため、肝の不調が脾に影響を与えたり、逆に脾の不調が肝に影響を与えることもあります。例えば、脾の働きが弱ると、体内に湿気が溜まりやすくなり、これが肝の気の巡りを阻害して、さらに不調を悪化させるといった悪循環に陥る可能性もあります。
肝脾不調証を改善するためには、まず、規則正しい生活を心がけ、バランスの良い食事を摂ることが大切です。暴飲暴食や冷たい物の摂り過ぎは避け、温かい食事をゆっくりと味わって食べましょう。また、適度な運動も、気の巡りを良くし、脾の働きを活発にする効果が期待できます。ウォーキングや軽い体操など、無理のない範囲で体を動かす習慣を身につけましょう。さらに、ストレスを溜め込まないことも重要です。趣味やリラックスできる活動を通して、心身の緊張をほぐすように心がけましょう。症状が重い場合や、改善しない場合は、専門家に相談し、適切なアドバイスを受けるようにしましょう。
| 臓腑 | 働き | 不調の原因 | 症状 |
|---|---|---|---|
| 肝 | 気の巡りをスムーズにする | ストレス、精神的な緊張 | イライラ、抑うつ、脇腹や胸の張り・痛み |
| 脾 | 食べ物から栄養を吸収し、全身に運ぶ | 不規則な食生活、過度な食事制限、冷たい物の摂り過ぎ | 消化不良、食欲不振、お腹の張り、軟便、下痢、疲れやすさ、だるさ、集中力の低下 |
肝と脾は互いに影響し合い、悪循環に陥る可能性があります。
| 改善策 |
|---|
| 規則正しい生活 |
| バランスの良い食事 |
| 適度な運動 |
| ストレスを溜め込まない |
| 専門家への相談 |
