温鍼灸:温熱刺激でツボを活性化

東洋医学を知りたい
先生、『温鍼灸』って鍼に火を使うんですよね?ちょっと怖いんですけど、どんな時に使うんですか?

東洋医学研究家
そうだね、温鍼灸は鍼に艾(もぐさ)というヨモギの葉を乾燥させたものを燃やして温める方法だよ。冷えからくる症状や、痛みを和らげるのに効果があるんだ。

東洋医学を知りたい
冷えに効くなら、冬によく使われるんですか?

東洋医学研究家
冬だけでなく、夏でも冷房で体が冷えたり、冷え性の人にも使われるよ。他にも、肩こりや腰痛、生理痛など、様々な症状に効果があると言われているんだ。
溫鍼灸とは。
東洋医学で使われる『温鍼灸』という言葉について説明します。温鍼灸とは、二つの方法があります。一つ目は、鍼を体に刺した後に、火をつけた艾(もぐさ)を鍼の持ち手部分に近づけて温める方法です。二つ目は、鍼を体に刺す前、もしくは刺している最中に、鍼自体を温める方法です。温鍼と呼ばれる方法と同じ意味です。
温鍼灸とは

温鍼灸とは、鍼灸治療の中でも、温熱効果を加えた治療法です。鍼に熱を加えることで、ツボへの刺激と温熱刺激の相乗効果によって、より高い治療効果が期待できます。
温鍼灸には大きく分けて二つの方法があります。一つは、鍼を刺した後に、艾(もぐさ)を燃やした艾條(がいじょう)と呼ばれる棒状のもので鍼の柄の部分を温める方法です。乾燥させたヨモギの葉を円錐形に固めた艾を燃やすことで、じんわりとした温かさが患部に広がり、冷えからくる痛みや不調を和らげる効果があります。特に冷えが強い方や、痛みが激しい場合に適しています。お灸の心地よい温熱は、心身をリラックスさせ、自然治癒力を高めると考えられています。
もう一つは、鍼を刺す前または刺している最中に鍼自体を温める方法です。こちらは電気やその他の熱源を用いて鍼を直接温めます。鍼を温めることで、刺す際の痛みを軽減できるだけでなく、熱がより深く浸透し、筋肉の緊張を和らげ、血行を促進する効果を高めます。肩こりや腰痛など、筋肉の硬直や血行不良が原因となる症状に効果的です。
温鍼灸は、冷え性、肩こり、腰痛、生理痛、神経痛など、様々な症状に効果があるとされています。通常の鍼治療に温熱刺激を加えることで、より深いリラックス効果が得られ、血行促進効果も高まります。また、免疫力の向上や自然治癒力の活性化といった効果も期待できます。症状や体質に合わせて適切な方法を選択することで、より効果的な治療が受けられます。
| 方法 | 説明 | 効果 | 適応 |
|---|---|---|---|
| 艾條灸 | 鍼を刺した後に、艾條(乾燥ヨモギを燃やす棒)で鍼の柄を温める。 |
|
冷えが強い、痛みが激しい |
| 温針 | 鍼を刺す前または刺している最中に、電気などで鍼自体を温める。 |
|
肩こり、腰痛など筋肉の硬直や血行不良が原因の症状 |
温鍼灸の施術方法

温鍼灸は、鍼治療と灸治療を組み合わせた施術法で、身体を温めることで、冷えや痛み、血行不良といった様々な症状を改善していきます。温鍼灸の施術は、まず患者さんの体質や症状、その日の体調に合わせて適切なツボを選びます。ツボは全身に数多く存在し、それぞれ異なる効果を持つため、経験豊富な鍼灸師による正確な診断が重要となります。
ツボが決まったら、消毒済みの使い捨て鍼を丁寧に刺入します。鍼を刺す深さや角度は、症状やツボの位置によって調整します。鍼を刺入する際には、痛みはほとんど感じませんが、まれに軽い痛みや刺激を感じる方もいます。鍼を刺した状態で放置するのではなく、鍼灸師が指で鍼を軽く上下させたり、回転させたりすることで、「響き」と呼ばれる独特の感覚を得ることがあります。この響きが、ツボに適切な刺激が伝わっているサインであり、治療効果を高めるとされています。
温鍼灸には、間接灸と直接灸という二つの方法があります。間接灸は、艾(もぐさ)と呼ばれるヨモギの葉を乾燥させたものを棒状にした艾條を用います。火をつけた艾條を鍼の柄に近づけて温めます。この方法は、穏やかな温熱刺激で、熱すぎる場合はすぐに艾條を離すことができるため、安心して施術を受けられます。直接灸は、米粒ほどの大きさのもぐさを直接皮膚の上に乗せて燃焼させる方法です。直接灸は間接灸よりも強い刺激となりますが、効果も高いとされています。
温める時間は、患者さんの症状や体質によって異なり、数分から十数分程度です。施術中は、心地よい温かさや軽い刺激を感じる程度で、熱すぎる場合はすぐに鍼灸師にお伝えください。施術後は、身体が温まっているため、急に冷やさないように注意し、しばらく安静にすることが大切です。温鍼灸は、自然治癒力を高め、身体全体の調子を整える効果が期待できます。
| 施術名 | 温鍼灸 |
|---|---|
| 効果 | 冷え、痛み、血行不良の改善、自然治癒力の向上、身体全体の調子を整える |
| 施術の流れ |
|
| 種類 | 間接灸、直接灸 |
| 間接灸 | 艾(もぐさ)を棒状にした艾條に火をつけ、鍼の柄に近づけて温める。穏やかな温熱刺激。 |
| 直接灸 | 米粒ほどの大きさのもぐさを直接皮膚の上に乗せて燃焼させる。間接灸よりも強い刺激で効果が高い。 |
温鍼灸の効果

温鍼灸は、温めることと鍼の刺激を組み合わせた治療法で、様々な体の不調に効果があります。温めることで得られる温熱効果と、鍼の刺激による効果が合わさり、より高い効果が期待できるのです。まず、温めることで血管が広がり、血液の流れが良くなります。血液の流れが良くなることで、冷え切った手足の先まで温まり、冷え性の改善につながります。また、筋肉や関節の stiffness も和らぎ、動きがスムーズになります。
次に、温熱効果と鍼刺激による鎮痛効果についてです。肩や腰、関節などに痛みがある場合、温めることで筋肉の緊張が和らぎ、痛みが軽減されます。さらに、鍼刺激が加わることで、痛みを感じにくくする物質が体内で作られ、より高い鎮痛効果が得られます。慢性的な肩こりや腰痛、関節痛でお悩みの方にもおすすめです。
さらに、温鍼灸には心身をリラックスさせる効果もあります。温かさが全身を包み込み、心地よい刺激が心身をリラックスさせます。リラックスすることで、自律神経のバランスが整い、ストレスや不眠の改善にもつながります。夜なかなか寝付けない、日中もイライラしやすいといった症状でお悩みの方にも、温鍼灸はおすすめです。
これらの効果は、体質や症状によって個人差がありますが、多くの人が温鍼灸によって体の不調の改善を実感しています。冷えや痛み、ストレスなど、様々な症状でお悩みの方は、一度温鍼灸を試してみてはいかがでしょうか。

温鍼灸の注意点

温鍼灸は、身体を温めることで自然治癒力を高める施術法です。比較的安全な方法ではありますが、幾つかの注意点を守ることで、より安心して効果を実感できます。
まず、妊娠中の方は、お腹や腰への施術は特に慎重に行う必要があります。安定期に入っている場合でも、施術を受ける前に必ず医師に相談し、体調に変化がないか注意深く観察しながら進めることが大切です。また、皮膚に炎症や傷がある部分は、施術を避けるべきです。感染症を引き起こす可能性があるため、炎症が治まってから施術を受けるようにしましょう。
施術後は、身体が温まっているため、急激な温度変化を避けることが重要です。熱いお風呂に浸かったり、冷水で身体を冷やしたりするのは控えましょう。施術の効果を持続させるためにも、激しい運動は避け、ゆったりと過ごしてください。施術を受けた日は、十分な休息をとるように心がけましょう。
温鍼灸を受けた後、一時的にだるさや眠気を感じる場合があります。これは好転反応と呼ばれ、身体が回復に向かっているサインです。多くの場合、数時間から数日で自然に治まります。しかし、症状が長く続く場合や、強い痛みや不快感を伴う場合は、施術を行った鍼灸師に相談しましょう。自己判断で対処せず、専門家の意見を仰ぐことが大切です。
安全で効果的な施術を受けるためには、経験豊富な鍼灸師のいる信頼できる治療院を選ぶことが重要です。施術を受ける前に、鍼灸師としっかり話し合い、施術内容や注意点について十分な説明を受けましょう。疑問点や不安なことがあれば、遠慮なく質問し、納得した上で施術を受けるようにしてください。信頼関係を築くことが、安心して施術を受ける第一歩です。
| 注意点 | 詳細 |
|---|---|
| 妊娠中の方 | お腹や腰への施術は慎重に。安定期でも医師に相談し、体調変化に注意。 |
| 皮膚の炎症/傷 | 施術を避ける。感染症の可能性があるため、治まってから施術。 |
| 施術後の温度変化 | 急激な温度変化を避ける。熱い風呂/冷水は控え、激しい運動も避けてゆったりと過ごす。 |
| 施術後の休息 | 十分な休息をとる。 |
| だるさ/眠気 | 一時的な好転反応。数日続く場合は鍼灸師に相談。 |
| 専門家の意見 | 自己判断せず、専門家の意見を仰ぐ。 |
| 治療院選び | 経験豊富な鍼灸師のいる信頼できる治療院を選び、施術内容/注意点の説明を受け、納得した上で施術を受ける。 |
温鍼灸と他の鍼灸治療との違い

鍼灸治療は、細い鍼を体のツボに刺すことで、体の流れを整え、様々な症状を和らげる治療法です。その中でも、温鍼灸は鍼に熱を加えることで、通常の鍼治療とは異なる効果をもたらします。
通常の鍼治療は、鍼の機械的な刺激によってツボを活性化し、気の流れを調整することで、痛みや痺れなどを軽減します。一方、温鍼灸は、鍼を通して伝わる熱刺激が加わることで、より深い鎮痛効果が期待できます。熱は筋肉の緊張を和らげ、血の流れを良くするため、冷えや肩こり、腰痛などの症状に効果的です。
温鍼灸と似た治療法として、温灸があります。温灸は、乾燥させたヨモギの葉を燃やし、その熱でツボを温める治療法です。温灸は広範囲を温めることができるため、冷えの改善に適しています。一方、温鍼灸は鍼に直接熱を加えるため、ツボをピンポイントで刺激できます。そのため、特定の部位の痛みや痺れなど、局所的な症状に効果を発揮します。
このように、鍼治療、温鍼灸、温灸はそれぞれ異なる特徴を持っています。どの治療法が適しているかは、患者さんの症状や体質によって異なります。例えば、冷えが強い方には温灸や温鍼灸が、特定の部位の痛みが強い方には温鍼灸が適していると考えられます。鍼灸師は、患者さんの状態を丁寧に診て、最適な治療法を選択します。安心して相談し、自分に合った治療法を見つけることで、健康へと繋がるでしょう。
| 治療法 | 特徴 | 効果 | 適応症状 |
|---|---|---|---|
| 鍼治療 | 鍼の機械的刺激でツボを活性化し、気の流れを調整 | 痛み、痺れなどを軽減 | – |
| 温鍼灸 | 鍼に熱を加え、熱刺激とツボ刺激の相乗効果。ピンポイントに刺激 | 深い鎮痛効果、筋肉の緊張緩和、血流改善 | 冷え、肩こり、腰痛、特定の部位の痛みや痺れ(局所的な症状) |
| 温灸 | ヨモギの葉の燃焼熱でツボを温める。広範囲を温める | 冷えの改善 | 冷え |
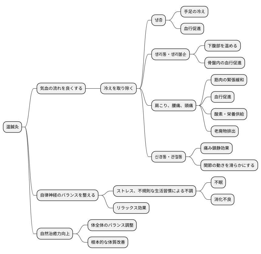
温鍼灸の適応症状

温鍼灸は、字の通り鍼灸に温熱刺激を加えた治療法です。体の冷えを取り除き、気血の流れを良くすることで様々な症状に効果を発揮します。特に、冷えを伴う症状には効果てきめんです。
例えば、冷え性の方は手足の冷えに悩まされていることが多いですが、温鍼灸は冷えた手足を芯から温め、血行を促進することで症状を和らげます。また、女性の悩みに多い生理痛や生理不順も、冷えが原因となっている場合に温鍼灸が効果的です。下腹部を温めることで、骨盤内の血行が促進され、痛みや不調が緩和されます。
冷えは万病の元とも言われ、肩こりや腰痛、頭痛といった体の痛みにも繋がります。温鍼灸は、温熱効果によって筋肉の緊張を和らげ、血行を促進することで、これらの症状を改善に導きます。こわばった筋肉がじんわりと温まり、血行が良くなることで、酸素や栄養が体の隅々まで行き渡り、老廃物の排出も促されます。
神経痛や関節痛にも効果を発揮します。温熱刺激は、痛みを鎮める効果があるだけでなく、関節の動きを滑らかにする作用もあります。慢性的な痛みでお悩みの方にとって、温鍼灸は心強い味方となるでしょう。
さらに、温鍼灸は自律神経のバランスを整える効果も期待できます。現代社会において、ストレスや不規則な生活習慣によって自律神経が乱れ、不眠や消化不良といった症状に悩まされている方も少なくありません。温鍼灸は、心身をリラックスさせ、自律神経のバランスを整えることで、これらの症状を改善に導きます。
温鍼灸は、体全体のバランスを整え、自然治癒力を高めることで、健康増進にも役立ちます。単に症状を和らげるだけでなく、根本的な体質改善を目指す方にもおすすめの治療法です。

