磁気による治療:磁療儀の世界

東洋医学を知りたい
先生、『磁療儀』って、どういうものですか?なんだか難しそうです。

東洋医学研究家
『磁療儀』は、簡単に言うと、磁力を使って体の調子を整える道具だよ。ツボに磁石を当てることで、気の流れを良くしたり、痛みを和らげたりするんだ。

東洋医学を知りたい
ツボに磁石を当てるんですね。電気治療器みたいだけど、違いは何ですか?

東洋医学研究家
電気治療器は電気で刺激するけど、『磁療儀』は磁力を使う点が大きく違うね。どちらもツボを刺激する道具だけど、電気と磁力、それぞれ違う力を使うんだよ。
磁療儀とは。
東洋医学で使われる『磁療儀』という道具について説明します。この道具は、病気やケガを治すために、体のツボに磁力を使うものです。
磁療儀とは

磁療儀とは、磁気の力を利用して体の不調を癒やし、健康の増進を目指す道具です。その歴史は古く、古代文明の時代から天然磁石を治療に用いていたという記録が残っています。遠い昔から、人々は磁石の不思議な力に着目し、健康に役立てようとしてきたのです。
現代の磁療儀は、電磁石などを用いることで、磁力の強さや向きを細かく調整できるようになりました。そのため、様々な病気や体の不調への効果が期待されています。例えば、肩や腰のこり、なかなか寝付けないといった慢性の症状だけでなく、怪我の治りを早める効果も期待されています。
磁気は体に直接働きかけるため、体に負担が少ないという長所があります。薬のように体に強い影響を与えることが少ないため、安心して使えるという点が注目されています。体に優しい方法で健康を目指したいという人にとって、魅力的な選択肢と言えるでしょう。
ただし、体内にペースメーカーなどの医療機器を入れている人は、磁気の影響を受ける可能性があります。磁気が医療機器の働きを邪魔してしまう恐れがあるため、使う前に必ず医師に相談することが大切です。また、妊娠中の人や、体に異変を感じている人も、自己判断で使用せず、医師の指示に従うようにしましょう。安全に使うために、使用上の注意をよく読んで、正しく使うように心がけてください。
磁療儀は、手軽に使える健康増進の道具として、多くの人々に利用されています。しかし、磁気治療の効果には個人差があります。効果を実感できるまでには時間がかかる場合もありますので、焦らずに使い続けることが大切です。また、磁療儀だけに頼るのではなく、バランスの取れた食事や適度な運動など、健康的な生活習慣を心がけることも重要です。
| 項目 | 内容 |
|---|---|
| 定義 | 磁気の力を利用して体の不調を癒やし、健康増進を目指す道具 |
| 歴史 | 古代文明から天然磁石を治療に使用 |
| 現代の磁療儀 | 電磁石等で磁力の強さや向きを細かく調整可能 |
| 期待される効果 | 肩こり、腰痛、不眠、怪我の治癒促進 |
| 長所 | 体に直接働きかけ、負担が少ない |
| 注意点 | ペースメーカー等の医療機器使用者、妊娠中、体に異変を感じている人は医師に相談 |
| 使用上の注意 | よく読んで正しく使用 |
| 効果 | 個人差あり、効果発現まで時間を要する場合も |
| 併用 | バランスの良い食事、適度な運動などの健康的な生活習慣 |
磁療儀の仕組み

磁療儀は、磁石の持つ不思議な力を利用して、私たちの体にとって良い作用をもたらす健康器具です。磁石が生み出す磁力は、目には見えませんが、まるで体の中を流れる川のように、体の隅々まで行き渡ります。この目に見えない力が、私たちの体の中の細胞や組織に働きかけ、様々な効果をもたらすと考えられています。
磁療儀の主な効果の一つとして、血行の促進が挙げられます。磁力は、血液の中に含まれる鉄分と反応し、血液の流れを滑らかにすると言われています。川の流れが良くなれば、酸素や栄養が体の隅々までスムーズに運ばれ、老廃物も速やかに排出されます。この作用によって、肩こりや腰痛、冷え性といった体の不調が和らぐと考えられています。
また、磁力は細胞の働きを活発にする力も持っています。細胞は私たちの体を作る最小単位であり、その活動が活発になることで、新陳代謝が促され、健康な体が維持されます。まるで植物に水をやるように、磁力が細胞に活力を与え、体の内側から元気にしてくれるのです。
さらに、磁気は神経にも良い影響を与えると言われています。現代社会はストレスが多く、自律神経のバランスを崩しやすい環境です。磁気は、この自律神経の乱れを整え、リラックス効果を高め、安眠へと導いてくれると考えられています。
磁療儀の効果については、まだ研究段階であり、全てが解明されたわけではありません。しかし、これまでの多くの臨床経験から、様々な体の不調に効果があることが示唆されています。磁療儀は、自然の力を用いて、私たちの体の本来持つ力を引き出す、そんな可能性を秘めた健康器具と言えるでしょう。
| 磁療儀の効果 | メカニズム | 期待される効果 |
|---|---|---|
| 血行促進 | 磁力が血液中の鉄分と反応し、血流を滑らかにする | 肩こり、腰痛、冷え性の緩和 |
| 細胞活性化 | 磁力が細胞の働きを活発にする | 新陳代謝の促進、健康維持 |
| 神経系への作用 | 磁気が自律神経のバランスを整える | リラックス効果向上、安眠 |
磁療儀の種類

磁気治療器には様々な種類があり、症状や使用する体の場所に合わせて選ぶことが大切です。大きく分けて、体に直接貼るもの、帯のように巻くもの、首飾りとして身につけるものなどがあります。
体に直接貼るものは、薄い布やテープに磁石が埋め込まれており、痛みのある場所に直接貼って使います。手軽に使えることが特徴で、家でのちょっとした痛みに対応できます。磁石の大きさは様々で、小さなものから大きなものまであります。また、磁石の数も一つだけのものから複数埋め込まれたものまであります。
帯のように巻くものは、手首や足首、腰など、様々な場所に巻いて使います。帯の内側に磁石が埋め込まれており、血の流れを良くする効果が期待できます。素材も様々で、通気性の良い布で作られたものや、保温性に優れた素材のものもあります。
首飾りとして身につけるものは、首に掛けて使います。首や肩のこりを和らげる効果があり、おしゃれなデザインのものも多いため、普段使いしやすいという利点があります。磁石の強さも様々で、効果に合わせて選ぶことができます。
最近では、磁気と他の治療方法を組み合わせた機械も作られています。例えば、磁気と温める治療を組み合わせた機械は、血の流れを良くする効果と温める効果で、より高い痛みの緩和効果が期待できます。他にも、振動を加えるものや光を当てるものなど、様々な組み合わせがあります。症状に合わせて適切な機械を選ぶことで、より効果的な治療を行うことができます。
| 種類 | 特徴 | 効果 | その他 |
|---|---|---|---|
| 体に直接貼るもの | 薄い布やテープに磁石が埋め込まれている 手軽に使える 磁石の大きさ、数が様々 |
痛みのある箇所の緩和 | 家でのちょっとした痛みに対応 |
| 帯のように巻くもの | 手首、足首、腰などに巻く 素材も様々(通気性、保温性) |
血流改善 | |
| 首飾りとして身につけるもの | 首に掛けて使う おしゃれなデザインも多い |
首や肩こりの緩和 | 磁石の強さが様々 |
| 磁気+他治療の機械 | 磁気と温熱、振動、光などを組み合わせる | より高い痛みの緩和効果 | 症状に合わせて適切な機械を選ぶ |
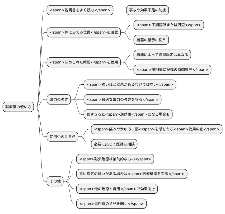
磁療儀の使い方

磁療儀は、磁気の力を用いて体の調子を整えることを目的とした器具です。その使い方は機器の種類によって多少の違いはありますが、共通する大切な点をいくつかご紹介します。
まず初めに、説明書をよく読むことが大切です。すべての機器に共通する注意点や、その機器特有の操作方法などが記載されています。説明書をよく読んで理解してから使い始めることで、思わぬ事故や効果不足を防ぐことができます。
次に、磁療儀を体に当てる位置を確認します。多くの場合、不調を感じている箇所に直接当てたり、その周辺に当てたりします。機器によっては、特定の場所に当てるよう指示されている場合もありますので、説明書をよく読んで確認しましょう。
磁療儀を体に当てたら、決められた時間だけ使用します。この使用時間も、機器によって大きく異なります。数時間使用するものもあれば、一日中付けていることを想定して作られたものもあります。長時間使用すれば効果が高まるというわけではありませんので、説明書に記載されている時間を守りましょう。
また、磁気は強いほど効果があるというわけではありません。体に適さない強い磁気を当て続けると、逆効果になる場合もあります。それぞれの機器に最適な磁力の強さが設定されているので、それを守って使用することが大切です。
使用中に痛みやかゆみ、熱などを感じた場合は、すぐに使用を中止し、様子を見ましょう。症状が改善しない場合は、医師に相談することをお勧めします。
最後に、磁気治療はあくまでも補助的なものだということを覚えておきましょう。病気の根本的な解決にはなりません。重い病気の疑いがある場合は、必ず医療機関を受診し、医師の指示に従って治療を受けてください。磁気治療は、医師の指示の下、他の治療と併用することで、より効果を発揮する場合もあります。自己判断で治療を進めるのではなく、専門家の意見を聞くことが大切です。

磁療儀の選び方

磁気治療器を選ぶ際には、いくつかの大切な点に気を配る必要があります。まず第一に、ご自身の症状や目的に合った種類を選ぶことが肝要です。肩や腰のこわばりでお悩みの方は、患部に直接貼ることができる貼付タイプや、腰や肩に巻いて使えるバンドタイプが適しています。これらのタイプは、集中的に磁気を患部に作用させることができるため、効果を実感しやすいでしょう。また、夜間の寝付きが悪かったり、眠りが浅いといった睡眠に関するお悩みを抱えている方は、ネックレスタイプがおすすめです。首元に装着することで、首周りの血行を促し、リラックス効果を高めることが期待できます。
次に、磁気の強さにも注目しましょう。磁気の強さは製品によって異なり、強すぎる磁気は体に負担をかける可能性があります。そのため、ご自身の体の状態に合った磁力のものを選ぶことが大切です。初めて磁気治療器を使う方は、まずは磁力の弱いものから試してみることをお勧めします。また、使用時間も大切です。長時間使用しすぎると、体に負担がかかることがあるため、各製品の説明書をよく読んで、適切な使用時間と使用方法を守りましょう。
昨今では、様々な会社から多種多様な磁気治療器が販売されています。そのため、価格や機能、使いやすさなどを比較検討し、ご自身に合った製品を選びましょう。価格が安いからといって安易に飛びつくのではなく、信頼できる会社の製品を選ぶことも大切です。医療機器として認められている製品であれば、安全性や効果が一定の基準を満たしていることが保証されているため、安心して使用できます。購入前に、医療機器認証を取得しているかどうかも確認することをお勧めします。
| 種類 | 症状・目的 | 詳細 |
|---|---|---|
| 貼付タイプ | 肩や腰のこわばり | 患部に直接貼付し、集中的に磁気を作用させる |
| バンドタイプ | 肩や腰のこわばり | 腰や肩に巻き、集中的に磁気を作用させる |
| ネックレスタイプ | 寝付きが悪い、眠りが浅い | 首周りの血行を促し、リラックス効果を高める |
| 選択基準 | 詳細 |
|---|---|
| 磁気の強さ | 体に負担をかけない適切な強さを選ぶ。最初は弱いものから試す。 |
| 使用時間 | 製品の説明書をよく読んで、適切な時間と使用方法を守る。 |
| 価格・機能・使いやすさ | 比較検討し、自身に合った製品を選ぶ。 |
| 信頼性 | 信頼できる会社の製品、医療機器認証取得済みの製品を選ぶ。 |
磁気治療の未来

磁気を使った治療法は、古くから伝わる知恵と現代の科学技術が組み合わさったものとして、これからますます発展していくと考えられています。近年、磁気が体にどう影響するかについての研究が進み、その仕組みが少しずつ解明されてきています。体の奥深くまで届く磁気の力を使い、痛みを和らげたり、血の流れを良くしたり、体の調子を整えるといった効果が期待されています。
さらに、とても小さな磁石の粒を使った治療法の開発も進んでいます。これは、ナノテクノロジーと呼ばれる極めて小さな技術の進歩のおかげです。この技術によって、磁気を体の必要な場所にピンポイントで届けることができるようになり、治療の効果を高めることが期待されています。例えば、がん細胞を狙い撃ちして治療したり、傷ついた組織の再生を促したりといった、これまで難しかった治療にも役立つ可能性があります。
磁気を使った治療は、体に負担が少ないという点も大きな特徴です。薬のような副作用が少なく、高齢の方や持病のある方でも安心して受けられるため、様々な人に利用されています。肩こりや腰痛といった日常的な体の不調から、神経痛や関節炎といった慢性的な病気まで、幅広い症状に効果が期待されています。
今後の研究によって、磁気治療の可能性はさらに広がり、様々な病気の治療や予防に役立つことが期待されています。磁気を利用した機器の開発や、より効果的な治療方法の研究など、様々な分野で研究が進められており、近い将来、今よりももっと身近な治療法として、私たちの健康に役立つものとなるでしょう。
| 磁気治療の特徴 | 詳細 |
|---|---|
| 効果 | 痛み緩和、血流改善、体の調子を整える、がん細胞を狙い撃ち、組織再生促進 |
| 仕組み | 体の奥深くまで届く磁気の力を利用 |
| 技術の進歩 | ナノテクノロジーによる微小磁石粒子の開発で、ピンポイント治療が可能に |
| メリット | 副作用が少なく、高齢者や持病のある方も安心して受けられる |
| 対象となる症状 | 肩こり、腰痛、神経痛、関節炎など幅広い |
| 将来性 | 更なる研究で、様々な病気の治療や予防への応用が期待される |
