経絡を巡る病:傳化の理解

東洋医学を知りたい
先生、『傳化』ってどういう意味ですか?漢字が難しくてよくわからないんです。

東洋医学研究家
『傳化』は、病気が広がる様子を表す言葉だよ。簡単に言うと、ある経絡(体のエネルギーの通り道)で起きた病気が、別の経絡に広がり、病状が変化していくことを指すんだ。

東洋医学を知りたい
経絡から経絡へ広がるんですね。たとえば、どんな場合に『傳化』が起こるんですか?

東洋医学研究家
例えば、風邪の初期は肺の経絡で病気が起こっているけど、悪化すると、肺とつながりの深い大腸の経絡にも病気が広がり、下痢を起こすことがあるよね。このような場合に『傳化』が起きたと言えるんだよ。
傳化とは。
東洋医学で使われる『傳化』という言葉について説明します。『傳化』とは、病気が現れる仕組みの一つで、体の中を流れる気の通り道(経絡)に沿って病気が広がっていくことを指します。ある経絡で始まった病気が、別の経絡へと移り変わっていくことで、病状も変化していく様子を表しています。
傳化とは何か

傳化とは、東洋医学の根本をなす考え方の一つで、病気が体内でどのように広がり、変化していくかを表す言葉です。体には経絡と呼ばれるエネルギーの通り道があり、氣血津液といった生命活動の源が常に流れています。この流れが滞りなく巡っている状態が健康であり、何らかの原因で流れが阻害されると病気が発生すると考えられています。
傳化は、この経絡を通じて病気が移動し、症状を変えていく現象を指します。まるで川の流れが枝分かれするように、ある経絡で発生した病気が繋がりのある別の経絡へと広がり、当初とは異なる症状が現れるのです。例えば、風邪の初期には肺の機能が低下し、咳や痰といった症状が現れます。肺は呼吸をつかさどる臓腑ですが、その経絡は大腸と深く関わっています。そのため、肺の病気が傳化すると、大腸の働きにも影響が及び、便秘や下痢といった症状が現れることがあります。
このように、一見すると関連性がないように思える症状も、経絡の繋がりを理解することで説明できるのです。また、病気がどの経絡からどの経絡へと傳化しているかを把握することで、病気の進行状況や今後の見通しを立てることができます。これは、一人ひとりの体質や病状に合わせた適切な治療法を選択する上で非常に重要です。
東洋医学では、病気を単一の臓腑や器官の問題として捉えるのではなく、体全体を一つの繋がりとして捉えます。傳化という概念は、この全体的な視点に基づいており、病気の根本原因を探り、体全体の調和を取り戻すことを目指す東洋医学の特徴をよく表していると言えるでしょう。
| 概念 | 説明 | 例 |
|---|---|---|
| 傳化 | 経絡を通じて病気が移動し、症状を変えていく現象。
|
風邪の初期に肺の機能が低下し、咳や痰が出現。その後、大腸の働きにも影響が及び、便秘や下痢が出現。 |
| 経絡 | 体内のエネルギーの通り道。氣血津液といった生命活動の源が流れている。 | 肺と大腸は経絡で繋がっている。 |
| 氣血津液 | 生命活動の源。 | – |
| 健康状態 | 氣血津液の流れが滞りなく巡っている状態。 | – |
| 病気の状態 | 氣血津液の流れが阻害されている状態。 | – |
経絡と臟腑の関係

東洋医学では、人体を流れるエネルギーの通り道である「経絡」と、内臓全体を指す「臓腑」との深い関わりが重視されます。私たちの体は、まるで大地に流れる川のように、目には見えないエネルギーの通り道である経絡によってくまなく網羅されています。この経絡は、単独で存在するのではなく、各臓腑と密接につながり、お互いに影響を及ぼし合っています。
臓腑には、生命活動を支える重要な五臓(肝、心、脾、肺、腎)と六腑(胆、小腸、胃、大腸、膀胱、三焦)、そして五臓を補佐する心包があり、これらを総称して五臓六腑と呼びます。それぞれの臓腑は、特定の経絡と対応しており、経絡は対応する臓腑の働きを調整し、気や血といった生命エネルギーを全身に巡らせる重要な役割を担っています。
この経絡と臓腑の関係は、まるで植物の根と茎葉の関係に似ています。根がしっかりと水分や栄養を吸収することで、茎葉は青々と茂り、花を咲かせることができます。同様に、臓腑が健康であれば、それに対応する経絡も滞りなく流れ、気血が全身に行き渡り、健康な状態を保つことができます。逆に、臓腑の働きが弱まると、対応する経絡の流れも滞り、気血の巡りが悪くなります。この経絡の滞りは、様々な体の不調として現れます。例えば、肝の働きが弱まっている場合は、それに対応する経絡にも影響が出ます。すると、怒りっぽくなったり、目の疲れや肩こりといった症状が現れることがあります。
さらに、特定の臓腑で病気が発生した場合、その影響は対応する経絡を通じて他の臓腑にも伝わり、病気が広がっていく可能性があります。このように、臓腑と経絡は相互に影響を及ぼし合っているため、東洋医学では、全身を一つの繋がりとして捉え、臓腑と経絡のバランスを整えることで、健康を維持増進していくことを目指します。
傳化の診断

病気が経絡を伝って広がることを「傳化」といいます。これは、まるで川の流れが枝分かれして広がっていくように、病邪が体の中で移動していく様子を表しています。この傳化の診断は、東洋医学の診察において非常に重要です。なぜなら、病気がどのように進行しているのか、どの段階にあるのかを理解する手がかりとなるからです。
傳化を診断するためには、まず患者の訴える症状を詳しく聞き取ります。いつからどのような症状が現れたのか、痛みの程度や性質、変化の様子などを丁寧に確認します。例えば、最初は胃の痛みを感じていたのに、数日後には胸や脇にも痛みを感じるようになったといった場合、病邪が胃の経絡から他の経絡へと傳化している可能性が考えられます。
次に、舌の状態を観察します。舌の色、形、苔の有無や厚さ、そして舌の動きなど、様々な要素から体の状態を読み取ります。例えば、赤い舌は体に熱がこもっていることを示し、白い苔は冷えや湿気を示唆します。もし舌の状態が診察の度に変化しているのであれば、それも傳化の兆候かもしれません。
さらに、脈の状態も重要な診断要素です。脈の速さ、強さ、リズム、滑らかさなどを指で感じ取り、体の状態を判断します。脈は体の内部の状態を反映しており、氣血水のバランスや臓腑の機能を理解する上で貴重な情報源となります。これらの情報を総合的に判断することで、病気がどの経絡に影響を及ぼしているのか、また病状が進行しているのか、それとも回復に向かっているのかを把握します。
熟練した医師は、これらのわずかな変化も見逃さず、的確な診断を行います。そして、病状の変化に合わせて治療方針を調整し、患者さんの健康回復へと導きます。初期症状だけでなく、その後の変化にも注意を払い、適切な時期に適切な治療を行うことが、傳化の診断と治療において最も大切なことと言えるでしょう。
| 診断要素 | 詳細 | 目的 |
|---|---|---|
| 患者の訴える症状 | いつからどのような症状が現れたのか、痛みの程度や性質、変化の様子などを丁寧に確認。 例:最初は胃の痛み、数日後には胸や脇にも痛み |
病邪がどの経絡からどの経絡へ傳化しているのかを推測 |
| 舌の状態 | 舌の色、形、苔の有無や厚さ、舌の動きなど。 例:赤い舌→体に熱がこもっている、白い苔→冷えや湿気 |
体の状態、傳化の兆候を把握 |
| 脈の状態 | 脈の速さ、強さ、リズム、滑らかさなど。 | 氣血水のバランスや臓腑の機能を理解 |
| 医師の診断 | 上記の情報を総合的に判断。熟練した医師はわずかな変化も見逃さない。 | 病気に影響を受けた経絡、病状の進行度、回復度を把握 |
傳化と治療

病気が移り広がることを「傳化」と言います。傳化の治療では、病気がどのように広がったのか、その経路である経絡と、内臓である臓腑の状態を良くすることに重点が置かれます。そのために、鍼やお灸を用いる鍼灸治療、体に良い作用をもたらす植物などを用いた漢方薬、手技による按摩、食事による養生である食養生など、様々な方法が用いられます。
鍼灸治療では、経穴と呼ばれる体表の特定の場所に鍼を刺したり、灸で温めたりすることで、生命エネルギーである気の滞りを解消し、経絡のバランスを整えます。気の滞りは、様々な不調の原因と考えられており、滞りを解消することで、体の機能を回復させると考えられています。
漢方薬は、患者の体質や病状に合わせて、生薬を組み合わせたものが処方されます。体質とは、その人が生まれつき持っている性質や傾向のことで、漢方では治療を行う上で重要な要素となります。漢方薬は、体全体のバランスを回復させる効果があり、病気の根本原因に働きかけると考えられています。
按摩は、経絡や筋肉を指で押したり揉んだりすることで、血の流れを良くし、痛みや凝りを和らげます。血の流れが良くなると、体に必要な栄養や酸素が隅々まで行き渡り、老廃物もスムーズに排出されます。これにより、自然治癒力が高まり、健康な状態へと導かれると考えられています。
食養生は、バランスの良い食事を摂ることで、体の抵抗力を高め、病気を防ぐ効果があります。体に良い物を食べ、悪い物を避けることで、体の内側から健康を維持することが大切です。
これらの治療法は、それぞれ単独で用いられることもありますが、組み合わせて行うことで、より高い効果が得られる場合もあります。どの治療法が適しているかは、患者の状態や病気の種類によって異なり、専門家による適切な診断と治療が重要です。

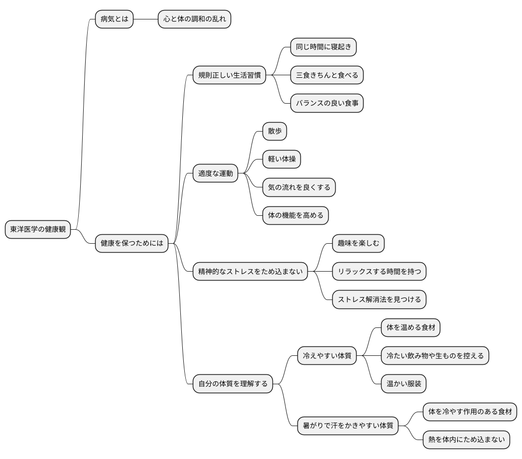
日常生活での注意点

東洋医学では、病気は体だけの問題とは捉えず、心と体の調和が乱れた状態だと考えます。この調和の乱れが積み重なると、やがて病気になると考えられています。ですから、健康を保ち、病気を防ぐためには、毎日の暮らし方にも気を配ることが大切です。
まず規則正しい生活習慣を心がけましょう。毎日同じ時間に寝起きし、三食きちんと食べることで、体のリズムを整えることができます。食事は、色々な食材をバランス良く摂ることが重要です。肉や魚、野菜、穀物など、様々な栄養素を体に取り入れることで、体の働きを円滑に保つことができます。
適度な運動も健康維持に欠かせません。激しい運動でなくても、散歩や軽い体操など、体を動かす習慣を身につけることで、気の流れを良くし、体の機能を高めることができます。また、精神的なストレスをため込まないことも重要です。過剰なストレスは、心身のバランスを崩す大きな原因となります。趣味を楽しんだり、自然の中でリラックスする時間を持つなど、自分に合ったストレス解消法を見つけるようにしましょう。
さらに、自分の体質を理解することも大切です。東洋医学では、一人ひとりの体質に合った養生法があります。例えば、冷えやすい体質の人は、体を温める食材を積極的に摂り、冷たい飲み物や生ものを控え、温かい服装を心がける必要があります。逆に、暑がりで汗をかきやすい体質の人は、体を冷やす作用のある食材を摂り、熱を体内にため込まないようにすることが大切です。このように自分の体質を理解し、それに合わせた生活を送ることで、より効果的に健康を維持することができます。東洋医学の考え方を毎日の暮らしに取り入れ、心と体のバランスを整えることで、健康な毎日を送ることができるでしょう。

傳化の予防

病気が他の人に移ることを防ぐには、早く見つけてきちんと治すことがとても大切です。そのためには、定期的に健康診断を受け、体の変化に気づいたらすぐに病院へ行きましょう。
普段から健康でいるための心がけも重要です。栄養バランスの良い食事を摂り、適度な運動をし、十分な睡眠を取り、ストレスをため込まないようにしましょう。こうした健康的な暮らしを続けることで、体の抵抗力を高め、病気を防ぐことができます。
東洋医学では、体の中を流れる「気」の通り道を経絡といいます。この経絡の流れを良くすることも、病気を防ぐ上で効果的です。経絡の流れを整えるには、体を伸ばしたり、ツボを押したりする方法があります。
例えば、腕や足を伸ばす体操は、全身の経絡の流れを促し、体の歪みを整える効果があります。また、合谷(ごうこく)という手の甲にあるツボは、風邪の予防や免疫力向上に効果があるとされています。親指と人差し指の骨が交わる箇所にあり、押すと少し痛みを感じるのが特徴です。他にも、足三里(あしさんり)という足のツボは、胃腸の働きを良くし、体のエネルギーを高める効果があります。膝のお皿の外側から指4本分下のところにあります。
これらの体操やツボ押しは、毎日続けることで効果を発揮します。毎日の習慣に取り入れて、病気が移るのを防ぎ、健康な体を保ちましょう。
| カテゴリー | 具体的な方法 | 効果 |
|---|---|---|
| 西洋医学 | 定期的な健康診断 | 病気の早期発見・治療 |
| 生活習慣 | 栄養バランスの良い食事 | 体の抵抗力向上 |
| 生活習慣 | 適度な運動 | 体の抵抗力向上 |
| 生活習慣 | 十分な睡眠 | 体の抵抗力向上 |
| 生活習慣 | ストレスをためない | 体の抵抗力向上 |
| 東洋医学 | 経絡の流れを良くする | 病気予防 |
| 東洋医学 | 腕や足を伸ばす体操 | 全身の経絡の流れ促進、体の歪み改善 |
| 東洋医学 | 合谷(ごうこく)のツボ押し | 風邪予防、免疫力向上 |
| 東洋医学 | 足三里(あしさんり)のツボ押し | 胃腸の働き改善、体のエネルギー向上 |
