つわりを東洋医学で考える

東洋医学を知りたい
先生、『妊娠惡阻』ってどういう意味ですか?漢字が難しくてよくわかりません。

東洋医学研究家
『妊娠惡阻』は、妊娠の初期に起こる、吐き気や嘔吐といった症状のことだよ。つわりって言葉で聞いたことあるかな? つわりを東洋医学の言葉で表現したものが『妊娠惡阻』なんだ。

東洋医学を知りたい
なるほど、つわりのことなんですね。漢字だと難しいけど、意味が分かると覚えやすいです。悪阻の『惡』は悪いという意味で、『阻』は何かを邪魔するという意味ですよね?

東洋医学研究家
その通り!『惡』は悪い、『阻』は流れを邪魔するという意味だね。つまり、妊娠によって体の調子が悪くなり、本来スムーズに流れるべきものが邪魔されて、吐き気や嘔吐といった症状が現れる、という意味で『妊娠惡阻』と表現されているんだよ。
妊娠惡阻とは。
妊娠の初期に起こる、吐き気や嘔吐といったつわりについて
妊娠悪阻とは

妊娠悪阻(にんしんおそ)は、一般に「つわり」と呼ばれる、妊娠初期によくみられる症状です。妊娠に伴う様々な変化によって、母体の調子が崩れ、吐き気や嘔吐を主な症状として現れます。多くの場合、妊娠12週から16週頃には軽快しますが、重症化すると脱水症状や栄養不足に陥り、入院治療が必要となる場合もあります。
西洋医学では、つわりの原因を明確には特定できていませんが、妊娠によるホルモンバランスの変化や自律神経の乱れが関係していると考えられています。一方、東洋医学では、気血のバランスの乱れが原因であると捉えています。特に、胃の気が上逆することで吐き気が起こると考えます。また、妊娠により子宮に血液が集中し、相対的に胃腸への血液供給が不足することで、消化機能が低下し、吐き気を誘発すると考えられています。
つわりの症状には個人差があり、全く症状が現れない人もいれば、日常生活に支障をきたすほど重症化する人もいます。症状が軽い場合でも、胃の不快感、食欲不振、特定の匂いに敏感になるなどの症状が現れることがあります。重症になると、頻繁な嘔吐、水分摂取困難、体重減少などを引き起こし、母体と胎児の健康に影響を及ぼす可能性があります。
東洋医学では、つわりの治療として、母体の体質や症状に合わせて、鍼灸治療や漢方薬の処方を行います。鍼灸治療は、特定の経穴(ツボ)に鍼やお灸を施すことで、気の巡りを整え、胃の不調を改善します。漢方薬は、消化機能の改善や、気の巡りを調整する生薬を組み合わせることで、つわりの症状を緩和します。つわりの症状や程度に関わらず、身体を冷やさないように注意し、消化の良い食事を心がけることが大切です。また、十分な休息と睡眠をとり、心身のリラックスを図ることも重要です。
| 項目 | 西洋医学の見解 | 東洋医学の見解 |
|---|---|---|
| 原因 | 妊娠によるホルモンバランスの変化や自律神経の乱れ | 気血のバランスの乱れ、胃の気の上逆、胃腸への血液供給不足 |
| 症状 | 吐き気、嘔吐、胃の不快感、食欲不振、特定の匂いに敏感、頻繁な嘔吐、水分摂取困難、体重減少 | 吐き気、嘔吐、胃の不快感、食欲不振、特定の匂いに敏感、頻繁な嘔吐、水分摂取困難、体重減少 |
| 治療 | 対症療法 | 鍼灸治療、漢方薬、身体を温める、消化の良い食事、休息 |
| その他 | 妊娠12週~16週頃軽快 | 母体の体質や症状に合わせた治療 |
東洋医学的考え方

東洋医学では、人体を小宇宙と見なし、自然界の一部として捉えます。そして、自然界の陰陽五行の法則と同様に、体の中にも陰陽のバランスや五臓六腑(肝、心、脾、肺、腎、胆、小腸、胃、大腸、膀胱、三焦)の調和が健康にとって不可欠と考えます。これらを巡る「気・血・津液」と呼ばれる生命エネルギーの流れが滞りなく巡っている状態が健康な状態です。
妊娠は、新しい生命を育むという喜ばしい出来事であると同時に、母体にとって大きな変化をもたらす時期でもあります。特に気血の消費が激しく、陰陽や五臓六腑のバランスが乱れやすい時期と言えます。妊娠初期は、お腹の中で新しい命が成長するために、子宮への血流が増加します。その結果、相対的に胃腸への血流が減少するため、消化機能が低下しやすくなります。その結果、吐き気や嘔吐といったつわりの症状が現れやすくなります。また、妊娠に伴うホルモンバランスの変化も、自律神経に影響を与え、胃の気が上昇し、吐き気を引き起こすと考えられています。
東洋医学では、つわりの治療において、母体の気血のバランスを整え、胃の気を下降させることを重要視します。具体的には、鍼(はり)治療で経穴(ツボ)を刺激したり、灸(きゅう)治療でお灸を据えたりすることで、経絡の流れを良くし、胃腸の機能を調整します。また、体質や症状に合わせた漢方薬を服用することで、自律神経のバランスを整え、つわりの症状を和らげていきます。妊娠中の母体の状態は日々変化します。その変化に合わせてきめ細やかに対応していくことが、東洋医学によるつわり治療の大切な点です。

鍼灸治療の役割

妊娠中は、ホルモンのバランスが大きく変化することで、様々な体調の変化が現れます。その一つにつわりがあり、吐き気や食欲不振など、日常生活に支障をきたすこともあります。鍼灸治療は、こうしたつわりの症状緩和に効果が期待できる、古くから伝わる東洋医学に基づいた治療法です。
鍼灸治療では、身体にある特定の点、いわゆる「つぼ」に鍼を刺したり、もぐさを燃やして温熱刺激を与えたりすることで、体の流れを整えます。この流れは「気」と呼ばれ、生命エネルギーのようなものと考えられています。つわりは、この「気」の流れが乱れることで起こると考えられており、鍼灸治療によって気の巡りを良くすることで、つわりの症状を和らげることができます。
例えば、手首の内側にある「内関」というつぼは、吐き気を鎮める効果があるとされています。また、膝の外側にある「足三里」というつぼは、胃腸の働きを活発にし、消化を助ける効果があります。つわりの症状に合わせてこれらのつぼを刺激することで、食欲不振や吐き気、嘔吐などの症状を改善へと導きます。
鍼灸治療は薬を用いないため、妊娠中の母体やお腹の赤ちゃんへの負担が少ないという点も大きな特徴です。つわりの時期は、薬の服用をためらう方も多くいらっしゃいます。鍼灸治療は、そのような方でも安心して受けることができます。
鍼灸師は、母体の状態をしっかりと見極め、一人ひとりの体質や症状に合わせた適切な治療を行います。妊娠中は特に心身ともに敏感な時期です。経験豊富な鍼灸師に相談し、安心して治療を受けていきましょう。
| 妊娠中の症状 | 鍼灸治療の効果 | 治療のメカニズム | 鍼灸治療の特徴 |
|---|---|---|---|
| つわり(吐き気、食欲不振など) | つわりの症状緩和(吐き気、嘔吐、食欲不振の改善) | 体の「気」の流れを整える
|
|
漢方薬によるアプローチ

つわりは、妊娠初期に現れる吐き気や嘔吐、食欲不振などの症状で、多くの妊婦さんを悩ませるものです。つわりは、ホルモンバランスの変化や自律神経の乱れ、精神的なストレスなどが複雑に絡み合って起こると考えられています。西洋医学では、制吐剤やビタミン剤などが処方されることもありますが、漢方薬を用いた体質改善という方法も注目されています。
漢方薬は、自然界に存在する植物や鉱物などの生薬を組み合わせて作られています。複数の生薬を組み合わせることで、一人ひとりの体質や症状に合わせたきめ細やかな対応ができます。つわりの症状は人それぞれで、吐き気が強い方、食欲不振が中心の方、胃もたれや消化不良を訴える方など様々です。漢方では、これらの症状に合わせて適切な処方を選び、根本的な体質改善を目指します。
例えば、吐き気が強く、水分も受け付けないような方には、小半夏加茯苓湯が用いられます。この漢方薬は、胃のむかつきを抑え、水分代謝を良くする働きがあります。また、胃腸の働きが弱り、食欲不振や消化不良、胃もたれなどを伴う方には、六君子湯が有効です。六君子湯は、胃腸の働きを活発にし、消化吸収を助けることで、食欲を増進させ、体力の回復を促します。その他、精神的な不安やイライラが強い方には、加味逍遥散などが用いられることもあります。
漢方薬は、一般的に西洋薬と比べて穏やかに作用し、副作用が少ないとされていますが、体質に合わない場合もあります。また、他の薬との飲み合わせに注意が必要な場合もあります。妊娠中は特に、お腹の赤ちゃんへの影響も考慮しなければなりません。ですから、自己判断で服用することは絶対に避け、必ず医師や漢方専門家の適切な指導のもとで服用することが大切です。漢方薬は、正しく使えば、つわりによる不快な症状を和らげ、心身ともに穏やかに妊娠期間を過ごすための助けとなります。
| つわりの症状 | 漢方薬 | 効能 |
|---|---|---|
| 吐き気が強く、水分も受け付けない | 小半夏加茯苓湯 | 胃のむかつきを抑え、水分代謝を良くする |
| 胃腸の働きが弱り、食欲不振や消化不良、胃もたれなどを伴う | 六君子湯 | 胃腸の働きを活発にし、消化吸収を助けることで、食欲を増進させ、体力の回復を促す |
| 精神的な不安やイライラが強い | 加味逍遥散 | 精神的な不安やイライラを和らげる |
日常生活での注意点

妊娠初期に現れるつわりは、個人差が大きく、その程度も様々です。症状を少しでも和らげ、穏やかに過ごすために、日常生活において気を配るべき点がいくつかあります。食事は、一度にたくさん食べるのではなく、少量ずつ、何回にも分けて摂るようにしましょう。空腹になると気分が悪くなることがありますので、何かを口にすることで胃を落ち着かせましょう。また、油っこいものや刺激の強いものは避け、消化の良いものを選ぶことも大切です。粥やうどん、柔らかく煮込んだ野菜など、胃腸に負担をかけない食事を心がけましょう。
水分は、体内の老廃物を流し出すためにも必要不可欠です。つわりで水分を摂るのが難しい場合でも、こまめに少しずつ水分を補給するようにしましょう。麦茶や生姜湯など、温かい飲み物は胃腸を温め、吐き気を抑える効果も期待できます。また、妊娠中は嗅覚が過敏になり、特定のにおいで吐き気を催すことがあります。香りの強い洗剤や柔軟剤、香水などは避け、換気をこまめに行い、新鮮な空気を部屋に取り込むようにしましょう。つわりは心身ともに負担がかかるものです。ストレスもつわりの症状を悪化させることがあるため、ゆったりと過ごせる時間を作ることも大切です。気分転換に軽い散歩をしたり、好きな音楽を聴いたり、リラックスできる方法を見つけましょう。
つわりは、ほとんどの場合、妊娠中期に入る頃には自然と治まります。一時的なものとはいえ、辛い時期を乗り越えるためには、周囲の理解とサポートが不可欠です。つわりによる体の変化や精神的な負担を、家族や周りの人に伝え、協力を得られるようにすることが大切です。また、症状が重い場合は、一人で抱え込まずに、医療機関に相談し、適切なアドバイスや治療を受けるようにしましょう。医師や助産師などの専門家は、つわりの症状緩和に役立つ情報を提供してくれるでしょう。
| カテゴリー | 具体的な対策 |
|---|---|
| 食事 |
|
| 水分 |
|
| 環境 |
|
| 精神面 |
|
| 周囲の協力 |
|
まとめ

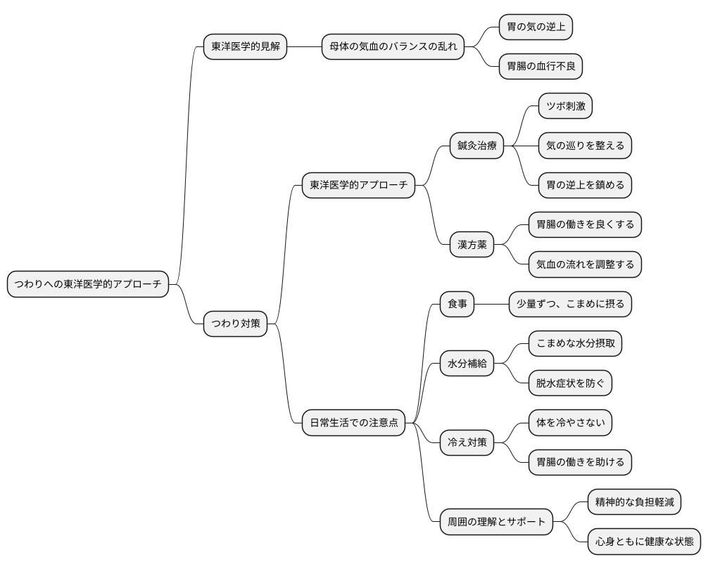
妊娠初期に現れる吐き気や嘔吐といった症状、いわゆるつわりは、多くの妊婦さんを悩ませるものです。西洋医学ではホルモンバランスの変化などが原因として挙げられますが、東洋医学では母体の気血のバランスの乱れ、特に胃の気の逆上と胃腸の血行不良が原因だと考えられています。
つわりは、その症状の重さにも個人差が大きく、食べ物を受け付けなくなってしまったり、日常生活に支障が出るほど重症化してしまう場合もあります。このようなつらい時期を乗り越えるためには、どのような方法があるのでしょうか。
東洋医学では、鍼灸治療によってツボを刺激し、気の巡りを整えることで、胃の逆上を鎮め、つわりの症状を和らげることが期待できます。また、漢方薬を用いて、胃腸の働きを良くし、気血の流れを調整することで、吐き気や嘔吐などの症状を改善することも可能です。
東洋医学的なアプローチに加えて、日常生活でも注意すべき点がいくつかあります。まず、食事は少量ずつ、こまめに摂るように心がけましょう。一度にたくさん食べようとすると、胃に負担がかかり、吐き気を催しやすくなります。また、水分補給も大切です。脱水症状を防ぐためにも、こまめに水分を摂りましょう。さらに、体を冷やさないようにすることも重要です。冷えは胃腸の働きを弱めるため、つわりの症状を悪化させる可能性があります。
そして何よりも大切なのは、周囲の理解とサポートです。つわりは、目に見えない辛さがあるため、周囲の理解が得られないと、妊婦さんの精神的な負担が大きくなってしまいます。家族や友人、職場の同僚などに、つわりの症状や辛さを伝え、理解と協力を得られるようにしましょう。心身ともに健康な状態を保つことが、つわりを乗り越えるためには不可欠です。
妊娠中は、母体と胎児の健康が何よりも大切です。少しでも不安に感じることがあれば、ためらわずに医療機関に相談しましょう。

