婦人科の出血:漢方医学の復旧

東洋医学を知りたい
先生、『復舊』って東洋医学でどういう意味ですか?婦人科で大量出血とか少量出血の治療に使われるって聞いたんですけど、よくわからなくて…

東洋医学研究家
そうだね。『復舊』は、簡単に言うと体の状態を正常な状態に戻すという意味だよ。婦人科で言うと、月経の周期や量、更年期の症状などを本来あるべき姿に戻すことを目指すんだ。

東洋医学を知りたい
なるほど。正常な状態に戻すんですね。出血の治療って具体的にどんなことをするんですか?

東洋医学研究家
出血の治療は、その原因や状態によって方法が変わるけど、例えば漢方薬で体のバランスを整えたり、鍼灸で特定の場所に刺激を与えたりすることで、体の機能を回復させて出血を正常な状態に戻していくんだよ。
復舊とは。
東洋医学で、婦人科において大量出血や少量出血を治すための三つの方法をまとめて『復旧』といいます。
はじめに

妊娠、出産は女性の体に大きな変化をもたらす特別な出来事です。東洋医学では、この期間を非常に大切なものと考え、特に産後の体の状態を重視しています。出産という大仕事を終えた体は、まるで大地が豊穣な実りを生み出した後、休息と回復を必要とするのと同じように、優しくいたわり、丁寧に整えていく必要があると考えられています。
産後に起こる様々な変化の中で、出血は多くの女性が経験する症状です。これは、新しい生命を生み出すために大きく変化した子宮が、元の状態に戻ろうとする自然な過程の一部です。しかし、出血の量や期間、体の状態によっては、適切なケアが必要になります。東洋医学では、この産後の出血に対するケアを「復舊」と呼び、母体の自然な回復力を高め、心身ともに健康な状態へと導くことを目指します。
復舊は、ただ出血を止めるだけでなく、出産で失われた「気」「血」「水」と呼ばれる生命エネルギーを補い、体のバランスを整えることを目的としています。生命エネルギーが不足すると、疲れやすさ、だるさ、冷え、めまい、精神的な不安定など、様々な不調が現れることがあります。復舊では、これらの症状を改善し、母体が本来持つ回復力を最大限に引き出し、健やかな状態へと導くことを目指します。具体的には、漢方薬や鍼灸、食事療法など、様々な方法を組み合わせ、個々の体質や症状に合わせたきめ細やかな対応を行います。大量出血には速やかに出血を止める処置を、少量の出血が長引く場合には、体の根本的な力を取り戻すことを重視した治療を行います。このブログ記事では、復舊における様々な治療法について、より詳しく解説していきます。それぞれの治療法の特徴や効果を理解し、自分に合った方法を見つけることで、産後の回復をよりスムーズに進めることができるでしょう。
| 東洋医学における産後ケア | 詳細 |
|---|---|
| 重要性 | 出産後の体の状態を重視し、休息と回復が必要 |
| 産後の出血 | 自然な過程だが、量や期間、体の状態によっては適切なケアが必要 |
| 復舊 | 産後の出血に対するケア。母体の自然な回復力を高め、心身ともに健康な状態へと導く。失われた「気」「血」「水」を補い、体のバランスを整える。 |
| 復舊の目的 | 出血を止めるだけでなく、疲れやすさ、だるさ、冷え、めまい、精神的な不安定などの症状を改善し、母体が本来持つ回復力を最大限に引き出す。 |
| 復舊の方法 | 漢方薬、鍼灸、食事療法など、個々の体質や症状に合わせたきめ細やかな対応。大量出血には速やかな止血、少量の長期出血には根本的な力の回復を重視。 |
復舊とは

妊娠、出産は女性にとって大きな喜びであると同時に、身体に大きな負担をかける出来事でもあります。東洋医学では、産後の約6週間から8週間を「復舊期」と呼び、この期間は心身ともに妊娠前の状態へと戻っていく大切な時期と捉えています。この時期の過ごし方は、その後の女性の健康に大きく影響すると考えられています。
復舊期には、子宮が元の大きさに戻ろうと収縮したり、子宮内膜などが剥がれ落ち「悪露」として排出されたり、ホルモンのバランスが大きく変化したりと、様々な生理的な変化が起こります。東洋医学における「復舊」とは、これらの変化が滞りなく進むよう手助けし、母体の機能を回復させるための治療法です。
西洋医学では、産後の出血に対しては主に止血を目的とした治療が行われます。しかし、東洋医学の復舊では、単に出血を止めることだけが目的ではありません。身体全体のバランスを整え、生命エネルギーである「気」と血液である「血」の巡りを良くすることで、産後の様々な不調(倦怠感、腰痛、冷え、イライラなど)を予防し、心身ともに健康な状態へと導くことを目指します。
具体的には、身体を温める作用のある食材を使った食事療法や、お灸、マッサージなどを通して、子宮の回復を促し、気血の巡りを良くしていきます。また、十分な休息をとることも重要です。
このように、東洋医学の復舊は、長期的な健康を見据えた、西洋医学とは異なる視点からのアプローチと言えるでしょう。妊娠、出産という大きな変化を経験した女性の身体を優しく労わり、本来の力を取り戻すための大切な時間を提供します。
| 東洋医学における産後(復舊期) | 詳細 |
|---|---|
| 期間 | 産後約6週間から8週間 |
| 目的 | 妊娠前の状態への回復、母体の機能回復 |
| 重要性 | この時期の過ごし方がその後の女性の健康に大きく影響 |
| 生理的変化 | 子宮の収縮、悪露の排出、ホルモンバランスの変化など |
| 復舊の目的 |
|
| 具体的な方法 |
|
| 東洋医学的視点 | 長期的な健康を見据え、身体を労わり本来の力を取り戻す |
大量出血への対処

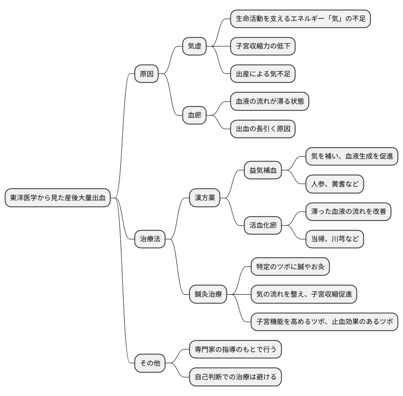
出産後、大量の出血が続くことは、母体の健康にとって大きな脅威となります。西洋医学だけでなく、東洋医学の見地からもこの問題について考えてみましょう。東洋医学では、大量出血は体の根本的な力の不足、つまり「気虚」と、血液の流れが滞る「血瘀」という二つの状態が主な原因と考えられています。「気」とは、生命活動を支えるエネルギーのようなものです。この気が不足すると、子宮を収縮させる力が弱まり、出血がなかなか止まりません。出産という大きな出来事の後では、気は大変不足しやすい状態にあります。一方、「血瘀」とは、血液がスムーズに流れず、滞っている状態です。これもまた、出血を長引かせる原因となります。
このような大量出血に対して、東洋医学では「益気補血」という考え方に基づいた漢方薬を用います。これは、不足した気を補い、さらに血液の生成を促すことで、子宮の収縮力を高め、出血を止める効果が期待できます。具体的には、人参や黄耆といった生薬が含まれる漢方薬が用いられます。これらは気を補う代表的な生薬です。さらに、「活血化瘀」、つまり滞った血液の流れを良くする作用を持つ漢方薬も併用します。当帰や川芎などの生薬は、血液循環を改善し、子宮内の古い血液(瘀血)を排出する働きがあります。これらの漢方薬を組み合わせることで、より効果的に出血を抑制することができます。
また、鍼灸治療も有効な手段です。鍼灸では、体の特定のツボ(経穴)に鍼を刺したり、お灸で温めたりすることで、気の流れを整え、子宮の収縮を促します。特に、子宮の機能を高めるツボや、出血を止める効果のあるツボに刺激を与えることで、止血効果を高めることが期待できます。漢方薬と鍼灸治療を組み合わせることで、相乗効果が得られる場合もあります。ただし、これらの治療は専門家の指導のもとで行うことが大切です。自己判断での治療は避け、必ず医師や鍼灸師に相談するようにしましょう。

少量出血への対処

産後の少量出血は、多くの場合、時間の経過とともに自然に治まります。しかし、長引く場合には、母体の貴重な体力を奪い、貧血などの症状を引き起こすことがあります。産後の身体は、妊娠や出産という大きな変化を経験し、大変デリケートな状態にあります。そのため、少量の出血であっても、決して軽視せず、適切なケアを行うことが大切です。
少量出血が長引く原因として、子宮の回復が遅れていることが考えられます。出産によって大きく広がった子宮は、徐々に元の大きさに戻っていく必要がありますが、この過程が順調に進まない場合、出血が長引くことがあります。また、子宮内に古い血液の塊である瘀血(おけつ)が残っていることも、出血の原因となります。瘀血は、スムーズな血液の流れを阻害し、子宮の回復を妨げます。
このような場合には、東洋医学的なアプローチが有効です。子宮の機能回復を促す漢方薬や、瘀血を取り除く漢方薬を、体質や症状に合わせて用いることで、身体の内側から回復をサポートします。漢方薬は、自然の生薬から作られており、身体への負担が少ないという利点もあります。
また、毎日の食事にも気を配ることが重要です。身体を温める性質を持つ食材や、血液の生成を助ける食材、身体のエネルギーを補う食材を積極的に摂ることで、自然治癒力を高め、回復を早めることができます。例えば、根菜類や生姜、鶏肉、豚肉、レバー、黒豆、なつめなどがおすすめです。冷たい飲み物や生ものは避け、温かい食事を心がけましょう。
日常生活では、過度な運動や重いものを持ち上げることは避け、身体を冷やさないように注意しましょう。また、十分な睡眠をとることも、身体の回復には欠かせません。
そして何よりも大切なのは、自己判断せずに、専門家の指導を受けることです。たとえ少量の出血であっても、気になる症状がある場合は、早めに医療機関を受診し、相談しましょう。専門家の適切なアドバイスを受けることで、安心して産後の回復期を過ごすことができます。

三つの治療法

産後の回復期には、古くから伝わる東洋医学に基づいた三つの大切な治療法があります。これらはお母さんの体質や状態に合わせて用いられ、自然治癒力を高め、心身ともに健康な状態へと導きます。
まず、漢方薬は、様々な生薬を組み合わせたものです。産後の体には、気血の不足や水分の偏りなどが見られることが多く、漢方薬はこれらの不調を整え、子宮の回復を促し、母乳の出を良くする効果も期待できます。例えば、当帰芍薬散は、貧血気味で疲れやすい方の血行を良くし、痛みを和らげる効果があります。また、十全大補湯は、産後の体力低下を補い、免疫力を高めるのに役立ちます。体質に合った漢方薬を選ぶことが大切ですので、専門家にご相談ください。
次に、鍼灸は、体の特定の場所に鍼を刺したり、もぐさを燃やして温熱刺激を与える治療法です。ツボを刺激することで、気血の流れを良くし、子宮の収縮を助け、痛みや冷えを和らげます。産後の腰痛や腹痛、悪露の排出促進にも効果があるとされています。鍼灸も、専門家の施術を受けることが重要です。
最後に、食養生は、バランスの良い食事によって、産後の弱った体を内側から支えます。温かいものを中心に、消化の良いものを選び、水分もこまめに摂ることが大切です。旬の食材を取り入れ、タンパク質、ビタミン、ミネラルなど、バランス良く栄養を補給することで、母乳の質を高め、体力の回復を早めます。
これらの三つの治療法は、単独で用いることも、組み合わせて用いることも可能です。いずれの場合も、専門家の指導のもと行うことが大切です。産後の心身の変化に寄り添い、健やかな日々を送れるよう、これらの伝統的な知恵を活用してみてはいかがでしょうか。
| 治療法 | 方法 | 効果・目的 | 具体例 |
|---|---|---|---|
| 漢方薬 | 様々な生薬の組み合わせ | 気血の不足や水分の偏りを整え、子宮の回復を促し、母乳の出を良くする |
|
| 鍼灸 | 体の特定の場所に鍼を刺したり、もぐさを燃やして温熱刺激を与える | 気血の流れを良くし、子宮の収縮を助け、痛みや冷えを和らげる。産後の腰痛や腹痛、悪露の排出促進 | |
| 食養生 | バランスの良い食事 | 産後の弱った体を内側から支える | 温かいもの、消化の良いもの、水分をこまめに摂取。旬の食材、タンパク質、ビタミン、ミネラルなどバランス良く栄養を補給 |
まとめ

出産後の出血は、多くの女性が経験する自然な体の変化です。しかし、出血の量や期間によっては、不安や負担を感じることがあります。適切な処置を行えば、ほとんどの場合、改善していく症状ですので、心配しすぎる必要はありません。産後の体の回復を促す東洋医学の考え方は「復舊」と呼ばれ、母体の持つ自然な回復力を高め、心と体のバランスを整えることで、産後の出血を優しくケアし、健康な状態へと導きます。
出産直後は、比較的多くの出血が見られます。これは、子宮の中で胎盤が剥がれた後に、その傷口から出血が起こるためです。通常は数日で落ち着いてきますが、出血量が多い、長引く、悪臭がする、発熱を伴う場合は、速やかに医療機関を受診する必要があります。自己判断はせず、専門家の適切な指示に従うことが大切です。
東洋医学では、産後の出血は、体のエネルギーである「気」「血」の不足、流れの滞り、冷えなどが原因と考えられています。そこで、食事療法、漢方薬、鍼灸治療などを用いて、これらの不調を整え、体の回復を促します。体を温める食材を積極的に摂り、冷たい食べ物や飲み物は控えましょう。体を冷やすと、血行が悪くなり、出血が長引く原因となります。また、十分な休息と睡眠を確保することも、体の回復には欠かせません。
少量の出血が続く場合も、体のサインを見逃さず、専門家に相談することが重要です。東洋医学では、一人一人に合わせた治療法を提案します。じっくりと体質や症状を診て、最適な方法を選び、心身のバランスを整えることで、産後の回復をスムーズにし、健やかな子育て生活を始めるお手伝いをします。焦らず、自分の体と向き合い、ゆっくりと回復を目指しましょう。
| 産後の出血について | 詳細 | 東洋医学的アプローチ |
|---|---|---|
| 概要 | 自然な体の変化。出血量や期間によっては不安や負担も。適切な処置で改善。 | 「復舊」:母体の自然回復力を高め、心身のバランスを整える。 |
| 出産直後の出血 | 胎盤剥離後の傷口からの出血。数日で落ち着く。 | |
| 注意すべき症状 | 出血量が多い、長引く、悪臭、発熱 | 速やかに医療機関を受診。 |
| 東洋医学的解釈 | 気血の不足、流れの滞り、冷え | 食事療法、漢方薬、鍼灸治療 |
| 生活上の注意点 | 体を温める食材、冷えたもの控える、十分な休息 | 血行促進、回復力向上 |
| 少量の出血が続く場合 | 体のサインを見逃さず専門家に相談 | 個人に合わせた治療法 |
