脈痿:心気の熱による衰弱

東洋医学を知りたい
先生、『脈痿』ってどういう意味ですか?何だか難しそうです。

東洋医学研究家
簡単に言うと、心の働きが熱によって弱まり、足腰の関節が緩んで、一人で立つのも難しくなる状態のことだよ。 心の働きが弱る病と同じ意味と考えてもいいよ。

東洋医学を知りたい
なるほど。つまり、心の問題が、体の足腰の弱りにつながるということですか?

東洋医学研究家
その通り。東洋医学では、心と体は密接に繋がっていると考えているからね。『脈痿』は心の熱が原因で起こる体の不調の一つと考えられているんだよ。
脈痿とは。
東洋医学の言葉で『脈痿』というものがあります。これは、心のエネルギーである気の熱によって起こる体のしびれや弱りのことです。特に足や膝の関節がゆるみ、患者さんは自分で立つことや歩くことが難しくなります。これは『心痿』と同じ意味です。
脈痿とは

脈痿(みゃくい)とは、東洋医学で使われる病名で、心の働きが弱まり、気力が衰えることで身体の様々なところに不調が現れる状態を指します。特に、足の関節が緩み、立ち上がったり歩いたりすることが難しくなるため、日々の暮らしに大きな影響を与えます。
脈痿は痿症(いしょう)という病気の一種で、心と深い関わりがあるとされています。東洋医学では、心とは単なる心臓を指すのではなく、精神活動全体を司るものと考えられています。感情や思考、意識など、目に見えない心の働きも含まれます。この心に熱が生じると、心の働きが乱れ、それが身体の不調に繋がると考えられています。
脈痿は心痿(しんい)と同じ意味で使われ、どちらも心の不調が身体の衰えに繋がっていることを示しています。脈痿は古くから知られている病名ですが、現代医学の神経の病気や筋肉の衰えといった症状と重なる部分もあります。しかし、東洋医学では、筋肉や神経だけの問題ではなく、心と身体の繋がりを重視し、心の働きが乱れることが根本原因だと考えています。
心の熱とは、精神的なストレスや過労、強い感情の起伏などによって引き起こされると考えられています。心の熱を冷まし、気を養うことで、脈痿の症状を改善していくことが東洋医学の治療の目的です。具体的には、漢方薬や鍼灸、食事療法、生活習慣の改善など、心身のバランスを整えるための様々な方法が用いられます。脈痿は心の状態が深く関わっているため、心の安静を保ち、穏やかに過ごすことも重要です。

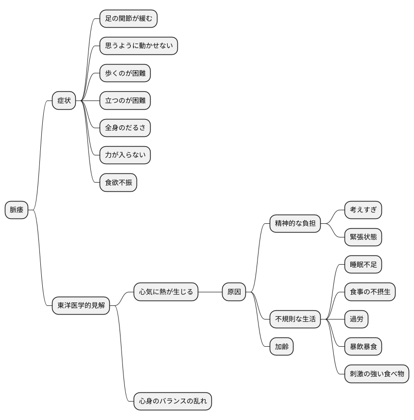
症状と原因

脈痿は、足の関節が緩み、思うように動かせなくなる症状です。歩くのが困難になり、酷くなると立つことさえ難しくなります。さらに、全身のだるさや力が入らない感じ、食欲がなくなるといった症状も現れることがあります。
東洋医学では、脈痿の原因は心気に熱が生じることだと考えられています。心気とは、生命活動のエネルギー源となるもので、精神活動とも深く関わっています。この心気に熱が生じる原因は様々ですが、精神的な負担が大きな要因となります。考えすぎや緊張状態が長く続くと、心気が消耗し、熱を発しやすくなります。
また、不規則な生活も心気に熱を生じさせる原因となります。睡眠不足や食事の不摂生、過労などは、身体のバランスを崩し、心気に悪影響を及ぼします。特に、暴飲暴食や刺激の強い食べ物の摂りすぎは、心気に熱をため込みやすくします。
加齢も脈痿の要因の一つです。歳を重ねるにつれて、身体の機能は衰え、心気も弱まりやすくなります。そのため、若い頃と同じように活動していると、心気に負担がかかり、熱が生じやすくなります。
東洋医学では、心と身体は切り離せないものと考えます。身体の不調は心の状態を反映しており、脈痿も心身のバランスの乱れから生じる症状の一つです。心身の健康を保つためには、精神的なストレスを溜め込まず、規則正しい生活を送り、バランスの取れた食事を心がけることが大切です。

診断と治療

脈痿とは、脈拍が弱く、速く、または遅くなる症状を指し、東洋医学では心と体の繋がりを重視して診断と治療を行います。
まず診断についてですが、患者の訴えをよく聞き、体全体の調子や生まれつきの体質を把握することが大切です。特に脈診は重要で、手首の脈を診ることで、心と体のエネルギーの状態を詳細に調べます。例えば、脈が速く力強い場合、心に熱がこもっていると判断します。また、脈が弱く遅い場合は、体のエネルギーが不足していると考えられます。さらに、舌の様子や顔色、お腹の状態なども総合的に見て、体全体のバランスを判断します。
次に治療についてですが、脈痿の治療は、心と体のバランスを整え、心の働きを回復させることを目指します。そのために、一人ひとりの体質や症状に合わせた漢方薬を用います。心に熱がこもっている場合は、清熱瀉火薬という熱を冷ます漢方薬を使います。体の水分が不足し、心に熱がこもっている場合は、滋陰降火薬という体の潤いを補いながら熱を冷ます漢方薬を使います。これらの漢方薬は、自然の植物や鉱物から作られており、体の本来の力を引き出すことを目的としています。
漢方薬による治療以外にも、鍼灸治療やマッサージも効果的です。鍼灸治療は、体のエネルギーの通り道である経絡に鍼やお灸を施すことで、エネルギーの流れを調整し、心と体のバランスを整えます。マッサージは、筋肉のこりをほぐし、血液の流れを良くすることで、症状の改善を促します。
脈痿の治療で最も大切なのは、心身ともに健康な状態を保つことです。規則正しい生活を送り、十分な睡眠をとり、バランスの良い食事を心がけましょう。また、心に負担をかけすぎないように、リラックスする時間を持つことも大切です。
| 項目 | 内容 |
|---|---|
| 定義 | 脈拍が弱く、速く、または遅くなる症状 |
| 診断 |
|
| 治療 |
|
| 養生 |
|
日常生活での注意点

脈痿(みゃくい)とは、東洋医学では脈が弱く、力がない状態を指します。心身の疲労や気血の不足、精神的なストレスなどが原因と考えられています。日常生活の中で、脈痿を予防し、改善していくためには、以下の点に注意することが大切です。
まず、精神的な負担を減らすことが重要です。仕事や人間関係などで心に負担を感じた時は、趣味に時間を費やしたり、軽い運動をして気分転換をしましょう。散歩や読書、音楽鑑賞なども良いでしょう。また、ゆったりとした呼吸を意識した瞑想なども、気持ちを落ち着ける効果があります。
次に、質の良い睡眠を十分に確保することも大切です。睡眠不足は心身に負担をかけ、脈痿を悪化させる可能性があります。毎日同じ時間に寝起きし、寝る前にカフェインを摂取したり、激しい運動をしたりするのは避けましょう。寝室を静かで暗い環境にすることも、安眠につながります。
食生活にも気を配りましょう。刺激の強い食べ物や脂っこい食事は控え、栄養バランスの良い食事を心がけてください。旬の野菜や果物は、体に必要な栄養素を豊富に含んでいます。これらの食材を積極的に食事に取り入れ、心身の健康を保ちましょう。
体を適度に動かすことも効果的です。激しい運動ではなく、ウォーキングやヨガ、太極拳など、無理のない範囲で体を動かすようにしましょう。これらの運動は、気血の巡りを良くし、心身のバランスを整える効果があります。
入浴も効果的です。ぬるめのお湯にゆっくりとつかり、体を温めましょう。心身がリラックスし、血行が促進されます。熱いお湯に短時間つかるよりも、ぬるめのお湯にゆっくりつかる方が、心身を温める効果が高いと言われています。
| 対策 | 具体的な方法 |
|---|---|
| 精神的な負担を減らす | 趣味、軽い運動(散歩、読書、音楽鑑賞)、瞑想 |
| 質の良い睡眠を十分に確保する | 睡眠時間の確保、規則正しい睡眠、カフェイン摂取・激しい運動を寝る前に避ける、静かで暗い寝室 |
| 食生活に気を配る | 刺激物・脂っこい食事を控え、栄養バランスの良い食事(旬の野菜や果物) |
| 体を適度に動かす | ウォーキング、ヨガ、太極拳など無理のない運動 |
| 入浴 | ぬるめのお湯にゆっくりつかる |
心身の繋がり

東洋医学では、心と体は切り離すことができない、深く結びついたものと考えます。あたかも一枚の布の表裏のように、常に影響を及ぼし合っているのです。例えば、脈が弱く力の無い状態である脈痿は、単に体の不調として捉えるのではなく、心の状態が反映されたものと考えます。心配事や不安、悲しみといった感情が積み重なると、体に様々な変化が現れることがあるのです。
このように、心の状態は体に影響を与えるのと同様に、体の状態も心に影響を与えます。体の不調が続くと、気分が落ち込んだり、イライラしやすくなったり、精神的に不安定になりがちです。反対に、体が健康であれば、心も穏やかで安定しやすくなります。例えば、しっかりと体を動かし、心地よい疲れを感じた後は、気分も晴れやかになるでしょう。これは、体の状態が心に良い影響を与えている例です。心と体は互いに作用し合う関係にあると言えるでしょう。
脈痿の治療においても、心と体の両面からのアプローチが重要になります。漢方薬や鍼灸治療を用いて体の調子を整えるとともに、心のケアも同時に行うことで、より効果的な治療が期待できます。心のケアとは、患者さんの話をじっくりと聞き、不安や悩みに寄り添うことです。安心感を与えることで、自然治癒力を高めることにも繋がります。
日常生活においても、心と体のバランスを意識することが大切です。過度なストレスを溜め込まず、心にゆとりを持つようにしましょう。十分な睡眠を確保し、栄養バランスの良い食事を心がけることも大切です。そして、適度な運動は、体の健康だけでなく、心の健康にも良い影響を与えます。散歩や軽い体操など、無理なく続けられる運動を取り入れてみましょう。心と体は一つであり、どちらか一方だけをケアするのではなく、両方のバランスを整えることが健康を保つ上で欠かせないのです。

