痿病:東洋医学からの考察

東洋医学を知りたい
先生、『痿病』ってどういう意味ですか?漢字が難しくてよくわからないんです。

東洋医学研究家
『痿病』は、簡単に言うと、筋肉が弱ってしまったり、足が不自由になる病気のことだよ。ひどくなると、筋肉がやせてしまって、手や足を上げることが難しくなるんだ。

東洋医学を知りたい
なるほど。筋肉が弱るんですね。じゃあ、足がふらつくだけじゃなくて、手も動かしにくくなることもあるってことですか?

東洋医学研究家
その通り。手足の筋肉が弱ってしまう病気だから、手も足も動かしにくくなる可能性があるんだよ。『痿軟』と同じ意味で使われることもあるよ。
痿病とは。
東洋医学の言葉である『痿病(いびょう)』について説明します。痿病とは、筋肉が弱くなり、足を引きずって歩く病気のことです。重い場合は、筋肉がやせ細ってしまい、手足を上げることができなくなります。痿軟(いなん)とも呼ばれます。
痿病とは

痿病とは、東洋医学で使われる病名で、現代医学でいう筋力の衰えや麻痺、筋肉のやせ細りをまとめて表す言葉です。単に筋肉が衰えるだけでなく、手足のしびれや感覚の鈍り、運動がしづらくなるといった神経の不調も含まれます。つまり、痿病は筋肉や神経の働きが損なわれた状態と言えるでしょう。
痿病は、病状の進み具合によって段階的に変化します。初期の段階では、少し筋力が落ちたと感じる程度で、疲れやすい、手足が冷えるといった症状が現れます。病状が進むにつれて、次第に筋力は衰え、歩くのが難しくなったり、手足が麻痺したりします。さらに悪化すると、最終的には寝たきりになってしまうこともあります。
東洋医学では、この痿病を大きく分けて五つの種類に分類します。一つ目は肝腎陰虚によるもので、加齢や過労、房事過多などが原因で肝と腎の陰気が不足し、筋脈を滋養できなくなることで起こります。二つ目は湿熱浸淫によるもので、湿邪と熱邪が体内に停滞し、経絡の運行を阻害することで発症します。三つ目は脾胃虚弱で、脾胃の働きが弱まり、気血の生成が不足することで筋肉が栄養不足に陥り、痿病を引き起こします。四つ目は瘀血阻絡で、血行が悪くなり、経絡が詰まることで筋肉に栄養が行き渡らなくなり、痿症を発症します。最後は毒邪阻絡で、風邪や温病などの毒邪が経絡に侵入し、気血の運行を阻害することで起こります。
このように、痿病は様々な原因で発症し、日常生活に大きな影響を及ぼす深刻な病気です。東洋医学では、これらの病状を詳しく分析し、それぞれの原因に合わせた治療法を確立しています。鍼灸治療や漢方薬の処方、適切な食事療法や運動療法などを組み合わせ、根本的な体質改善を目指すことで、痿病の症状を緩和し、健康な状態へと導きます。
| 分類 | 原因 | 症状 |
|---|---|---|
| 肝腎陰虚 | 加齢、過労、房事過多などによる肝と腎の陰気の不足 | 筋力の低下、疲れやすさ、手足の冷え |
| 湿熱浸淫 | 湿邪と熱邪の体内への停滞 | – |
| 脾胃虚弱 | 脾胃の機能低下による気血不足 | – |
| 瘀血阻絡 | 血行不良、経絡の詰まり | – |
| 毒邪阻絡 | 風邪、温病などの毒邪の侵入 | – |
痿病の原因

痿病とは、手足がしびれたり、力が入らなくなったり、やせ細ったりする病態を指します。東洋医学では、その原因を大きく四つに分類します。一つ目は「五労」です。これは過労、激しい運動、房事のしすぎ、休息が足りないといった、体に負担をかける行為を指します。これらは生命活動を支える「気」を消耗させ、痿病を引き起こすと考えられています。例えば、重労働を続けることで気が徐々に失われ、手足の筋肉に栄養が行き渡らなくなり、しびれや筋力の低下が生じます。
二つ目は「七情」です。これは喜び、怒り、悲しみ、恐れ、憂い、驚き、考えすぎといった七つの感情の乱れを指します。精神的なストレスは気の巡りを滞らせ、やがて痿病を招きます。例えば、強い怒りや悲しみが続くと、気がスムーズに流れなくなり、手足の筋肉の働きが阻害されてしまうのです。
三つ目は「飲食不摂生」です。食べ過ぎや飲み過ぎ、好き嫌いによる栄養の偏りなど、食生活の乱れは気や血の生成を阻害し、痿病の原因となります。体に必要な栄養が不足すると、気血が十分に作られず、手足の筋肉が衰えてしまうのです。また、暴飲暴食は胃腸に負担をかけ、気血の生成を妨げることになります。
四つ目は「外邪の侵入」です。風邪(ふうじゃ)や湿邪(しつじゃ)といった外から侵入する病の気が、経絡の流れを阻害することで痿病を発症させます。例えば、体に湿気が過剰に溜まると、経絡の働きが鈍くなり、手足のしびれや筋力低下といった症状が現れるのです。
これらの四つの原因は単独で作用することもあれば、いくつかが組み合わさって痿病を引き起こすこともあります。それぞれの原因を理解し、適切な養生法を実践することが痿病の予防、改善には重要です。
| 痿病の原因 | 説明 | 具体例 | 影響 |
|---|---|---|---|
| 五労 | 過労、激しい運動、房事のしすぎ、休息が足りないといった、体に負担をかける行為 | 重労働 | 気を消耗させ、手足の筋肉に栄養が行き渡らなくなり、しびれや筋力の低下が生じる |
| 七情 | 喜び、怒り、悲しみ、恐れ、憂い、驚き、考えすぎといった七つの感情の乱れ | 強い怒りや悲しみ | 気の巡りを滞らせ、手足の筋肉の働きが阻害される |
| 飲食不摂生 | 食べ過ぎや飲み過ぎ、好き嫌いによる栄養の偏りなど、食生活の乱れ | 暴飲暴食 | 気や血の生成を阻害し、栄養不足から手足の筋肉が衰える |
| 外邪の侵入 | 風邪(ふうじゃ)や湿邪(しつじゃ)といった外から侵入する病の気 | 湿気が過剰に溜まる | 経絡の流れを阻害し、手足のしびれや筋力低下を引き起こす |
痿病の診断

痿病とは、手足に力が入らなくなる、いわゆる運動麻痺を指す言葉です。その診断は、西洋医学的な検査とは異なり、患者さんの全体像を捉えることを重視します。問診では、いつから症状が現れたのか、どのように変化してきたのか、普段の生活はどのようなものかなど、詳しくお話を伺います。これは、発症のきっかけや病状の進行度合いを把握するために非常に大切です。
さらに、舌の状態、脈の様子、顔色、体つきなども観察します。これらは、体の中の状態を映し出す鏡のようなものです。例えば、舌の色つや、形、舌苔の状態は、体の中の変化を敏感に反映します。赤い舌は体に熱がこもっていることを、白い舌は体が冷えていることを示唆します。また、舌苔が厚い場合は、体に余分な水分や老廃物が溜まっている可能性があります。
脈診では、脈の強さ、速さ、リズムなどを診て、気血の流れの良し悪しや、五臓六腑の状態を判断します。滑らかな脈は気血の流れが良好であることを、途切れ途切れの脈は気血が不足していることを示唆します。これらの情報を総合的に判断することで、痿病の原因や病状を詳しく把握し、一人ひとりに合った治療方針を立てます。西洋医学的な検査だけでは見落とされてしまう体質や生活習慣なども考慮することで、より根本的な治療を目指します。
| 診断項目 | 観察内容 | 示唆する状態 |
|---|---|---|
| 問診 | 発症時期、症状の変化、生活習慣 | 発症のきっかけ、病状の進行度合い |
| 詳細な問診 | 患者さんの全体像の把握 | |
| 舌診 | 赤い舌 | 体に熱がこもっている |
| 白い舌 | 体が冷えている | |
| 舌苔が厚い | 体に余分な水分や老廃物が溜まっている | |
| 脈診 | 滑らかな脈 | 気血の流れが良好 |
| 途切れ途切れの脈 | 気血が不足している | |
| その他 | 顔色、体つき | 体の中の状態 |
| 全体 | 総合的な判断 | 痿病の原因や病状、体質や生活習慣 |
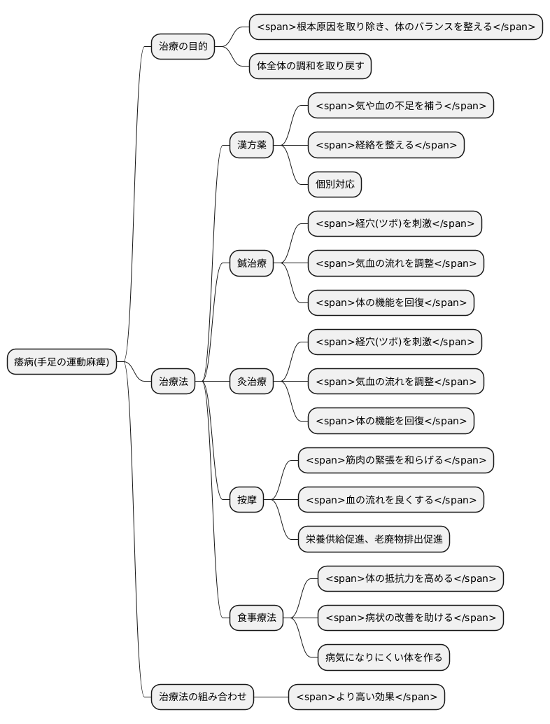
痿病の治療法

痿病は、手足に力が入らなくなる、いわゆる運動麻痺を指す言葉です。その治療は、根本原因を取り除き、体のバランスを整えることを目指します。表面的な症状を抑えるのではなく、体全体の調和を取り戻すことで、真の健康を取り戻すことを目的としています。
具体的には、漢方薬の服用、鍼(はり)治療、灸(きゅう)治療、按摩(あんま)、食事療法などが用いられます。
漢方薬は、患者の体質や病状に合わせて、経験豊かな医師が処方します。気や血の不足を補ったり、経絡と呼ばれるエネルギーの通り道を整えたりすることで、体の内側から調子を整えます。一人一人に合わせた漢方薬は、その人に最適な効果をもたらすと考えられています。
鍼治療と灸治療は、経穴と呼ばれる特定の場所に鍼を刺したり、もぐさを燃やしたりする治療法です。ツボを刺激することで、気血の流れを調整し、体の機能を回復させる効果が期待できます。
按摩は、手を使って筋肉をもみほぐすことで、筋肉の緊張を和らげ、血の流れを良くする効果があります。血行が促進されると、栄養が体の隅々まで行き渡り、老廃物の排出も促されます。
食事療法は、バランスの良い食事を摂ることで、体の抵抗力を高め、病状の改善を助けるものです。体の土台となる食事を正すことで、病気になりにくい体を作ることが重要です。
これらの治療法は、単独で用いられることもありますが、組み合わせて行うことで、より高い効果が期待できます。患者さんの状態に合わせて最適な治療法を選択し、組み合わせることで、痿病の根本的な改善を目指します。

痿病の予防

痿病は、手足がしびれたり、力が入らなくなったりする病気で、日々の暮らし方が深く関わっています。だからこそ、普段からの心がけで予防することが大切です。
まず、適度な運動は欠かせません。歩く、軽い体操をするなど、無理のない範囲で体を動かすことで、筋肉を丈夫にし、衰えを防ぎます。ただし、激しい運動や長時間の運動は、かえって体に負担をかけ、気を消耗させてしまうため、避けるべきです。自分の体力に合わせた運動を続けることが大切です。
次に、バランスの良い食事を心がけましょう。様々な食材から、体を作る栄養をしっかりと摂ることで、気や血が活発に作られ、病気に対する抵抗力も高まります。また、暴飲暴食は消化器官に負担をかけ、気血の巡りを悪くするため、腹八分目を心がけましょう。
質の良い睡眠も大切です。十分な睡眠をとることで、体と心を休ませ、気を養うことができます。夜更かしや睡眠不足は、気を消耗させ、痿病を招きやすいため、規則正しい生活を送り、睡眠時間をしっかりと確保しましょう。
精神的なストレスも、気の流れを滞らせ、痿病の原因となります。過剰な心配事や悩みを抱え込まずに、趣味を楽しんだり、自然の中でリラックスする時間を作ったり、自分なりのストレス解消法を見つけましょう。心にゆとりを持つことで、気の流れがスムーズになります。
最後に、冷えにも気をつけましょう。冷えは血の流れを悪くし、痿病を悪化させる可能性があります。体を冷やす食べ物は控え、生姜やネギなどの体を温める食材を積極的に摂るようにしましょう。また、衣服でしっかりと保温することも大切です。特に、足元や腰回りを温めることで、全身の冷えを防ぐことができます。
| 痿病予防のポイント | 具体的な方法 |
|---|---|
| 適度な運動 | 歩く、軽い体操など。激しい運動や長時間の運動は避ける。 |
| バランスの良い食事 | 様々な食材から栄養を摂取。暴飲暴食は避ける。 |
| 質の良い睡眠 | 十分な睡眠時間を確保。夜更かしや睡眠不足は避ける。 |
| ストレスをためない | 趣味やリラックスする時間を持つ。 |
| 冷え対策 | 体を冷やす食べ物を控え、生姜やネギなどを摂取。衣服で保温する。 |
日常生活の注意点

痿病(いびょう)とは、手足の筋力が低下し、しびれや麻痺が生じる病態を指します。東洋医学では、痿病は気の不足や血の滞り、寒さや湿などが原因で起こると考えられています。そのため、日常生活においてもこれらの要因を悪化させないよう注意することが大切です。
まず、過労や無理な運動は気を消耗させ、病状を悪化させる可能性があります。激しい運動や長時間の立ち仕事は避け、適度に休憩を取りながら過ごしましょう。症状が軽い場合は、軽い散歩や柔軟体操などで血行を促し、筋肉の凝りをほぐすことが有効です。ただし、痛みやしびれが増強する場合はすぐに中止し、安静にしましょう。
冷えは血行を滞らせ、痿病の症状を悪化させる大きな要因となります。夏場でも冷房の効き過ぎた場所に長時間いることは避け、冷たい飲み物や食べ物の摂り過ぎにも注意が必要です。冬場は特に、重ね着をして保温に努め、温かい飲み物で体を内側から温めるように心がけましょう。また、入浴は血行を促進し、筋肉の緊張を和らげる効果があります。ぬるめのお湯にゆっくりと浸かり、湯冷めしないように注意しましょう。
食生活も痿病の回復に大きく関わってきます。胃腸に負担をかけないよう、消化の良いものを中心に、バランスの良い食事を摂ることが大切です。暴飲暴食は避け、規則正しい食生活を心がけましょう。また、東洋医学では、脾胃(ひい)の働きを高める食材、例えば、米、山芋、かぼちゃ、鶏肉などを積極的に摂ることをおすすめします。
精神的なストレスも気の巡りを阻害し、痿病の症状を悪化させる要因となります。趣味や好きなことに時間を費やす、自然の中でゆったりと過ごすなど、自分なりのストレス解消法を見つけて実践しましょう。心身ともにリラックスすることで、気の巡りをスムーズにし、痿病の回復を促すことに繋がります。
| 痿病への影響 | 悪化要因 | 対策 | 東洋医学的見解 |
|---|---|---|---|
| 悪化 | 過労・無理な運動 | 激しい運動や長時間の立ち仕事を避け、適度に休憩。軽い散歩や柔軟体操(症状が軽い場合)。痛みやしびれが増強する場合は安静。 | 気の消耗 |
| 悪化 | 冷え | 冷房の効き過ぎた場所を避ける。冷たい飲食物の摂り過ぎに注意。重ね着、温かい飲み物。入浴。 | 血行の滞り |
| 悪化 | 不適切な食生活 | 消化の良いものを中心にバランスの良い食事。暴飲暴食を避け、規則正しい食生活。脾胃の働きを高める食材(米、山芋、かぼちゃ、鶏肉など)を摂取。 | 脾胃の働きの低下 |
| 悪化 | 精神的ストレス | 趣味や好きなこと、自然の中で過ごすなどストレス解消法の実践。 | 気の巡りの阻害 |
