陰毒:症状と東洋医学的解釈

東洋医学を知りたい
先生、『陰毒』ってどういう意味ですか?赤い斑点と青い顔になる病気って怖いですね。

東洋医学研究家
そうですね、怖いイメージを持つのも無理はありません。『陰毒』は、東洋医学で使われる言葉で、体の中に悪いものが溜まって引き起こされる様々な症状を指します。赤い斑点や青みがかった顔色は、その症状の一部と考えられています。全身の痛みや喉の痛みも伴うことが多いですね。

東洋医学を知りたい
悪いものって具体的には何ですか?細菌とかウイルスのようなものですか?

東洋医学研究家
西洋医学の細菌やウイルスとは少し考え方が違います。東洋医学では、体のバランスが崩れた時に、『陰毒』が生じると考えられています。例えば、冷えたり、体に悪い食べ物が溜まったりすると、『陰毒』になるとされています。西洋医学でいう細菌やウイルス感染が原因で、体に悪い影響が出て、結果として東洋医学でいう『陰毒』の状態になると考えることもできます。
陰毒とは。
東洋医学で使われる言葉『陰毒』について説明します。陰毒とは、赤い斑点と青みがかった顔色が出て、体全体が痛み、喉も痛む病気のことです。
陰毒とは

陰毒とは、東洋医学において、体の中に蓄積された悪いもの、特に冷えや湿気といった陰の性質を持つ邪気が原因で起こると考えられている体の状態です。陰毒は、目に見える赤い斑点や青みがかった顔色、体全体の痛み、喉の痛みといった特徴的な症状が現れます。これらの症状は、体の中を流れる気や血の流れが滞り、本来の働きが損なわれていることを示しています。
陰毒は、特定の病気の名前ではなく、様々な病気の根底にある、体に良くない状態を表す考え方です。例えば、風邪や流行性感冒といった感染症や、関節が痛む病気といった自己免疫疾患、原因がはっきりしない慢性の疲れといった病気で、陰毒が関係していると考えられることがあります。
陰毒は、冷えや湿気といった陰の性質を持つ邪気が体に侵入し、蓄積することで発生します。東洋医学では、これらの邪気は、体の抵抗力を弱め、気血の流れを阻害し、様々な不調を引き起こすと考えられています。具体的には、冷えは体の機能を低下させ、湿気は体に停滞し、流れを悪くすると考えられています。これらの邪気が組み合わさることで、陰毒が生じ、体に様々な悪影響を及ぼすのです。
陰毒を理解することは、これらの病気の根本的な原因を探り、適切な治療法を選ぶ上でとても大切です。東洋医学では、陰毒に対しては、体を温め、湿気を除き、気血の流れを良くする治療が行われます。例えば、体を温める作用のある食べ物や漢方薬を用いたり、鍼灸治療でツボを刺激したりすることで、陰毒を取り除き、体のバランスを整えていきます。陰毒への理解を深めることで、健康維持や病気予防にも役立つでしょう。
| 項目 | 内容 |
|---|---|
| 定義 | 東洋医学において、冷えや湿気といった陰の性質を持つ邪気が原因で起こる体の状態。様々な病気の根底にある、体に良くない状態を表す考え方。特定の病気の名前ではない。 |
| 原因 | 冷えや湿気といった陰の性質を持つ邪気の侵入と蓄積。 ・冷え:体の機能を低下させる。 ・湿気:体に停滞し、流れを悪くする。 |
| 症状 | 目に見える赤い斑点、青みがかった顔色、体全体の痛み、喉の痛みなど。気や血の流れが滞り、本来の働きが損なわれていることを示す。 |
| 関連する病気 | 風邪、流行性感冒などの感染症、関節痛などの自己免疫疾患、原因不明の慢性疲労など。 |
| 治療法 | 体を温め、湿気を除き、気血の流れを良くする。 ・体を温める作用のある食べ物、漢方薬 ・鍼灸治療 |
陰毒の症状

陰毒とは、東洋医学において、体内に溜まった冷えや湿気などの有害な要素を指します。これらの要素が滞ることで、様々な不調が現れます。陰毒の代表的な症状として、紅斑、顔色の青白さ、全身の痛み、喉の痛みなどが挙げられます。
紅斑は、皮膚に赤みを帯びた発疹が現れる症状です。これは、冷えや湿気によって血の巡りが悪くなり、皮膚に炎症が起きやすくなっていると考えられます。まるで冷たい風にさらされた後、肌が赤くなるように、陰毒もまた体の表面に赤みをもたらします。
顔色が青白くなるのは、血の巡りの悪さや酸素不足を示唆しています。陰毒によって体内のエネルギーの循環が滞り、顔色にも影響を及ぼしているのです。まるで曇り空のように、顔色が冴えない状態になります。
全身の痛みは、筋肉や関節の痛み、だるさ、重だるさなど、体全体に広がる不快感を指します。陰毒による冷えや湿気が体にしみ込み、筋肉や関節に炎症を起こしていると考えられます。まるで重い鎧を身にまとっているかのように、体全体が重く感じられます。
喉の痛みは、喉の痛みや腫れ、異物感などを伴う症状です。陰毒によって冷えが生じ、体の防衛力が弱まり、細菌やウイルスに感染しやすくなると考えられます。まるで喉に棘が刺さっているかのような不快感を覚えます。
これらの症状は単独で現れることもあれば、複数同時に現れることもあります。陰毒は、放置すると様々な病気を引き起こす可能性があるため、早期に対処することが重要です。体を温め、湿気を避ける生活を心がけ、必要に応じて専門家の指導を受けるようにしましょう。

陰毒の原因

陰毒とは、東洋医学において、体内に溜まった余分な水分や老廃物などの停滞した邪気を指します。冷えや湿気、過労、睡眠不足、偏った食事、精神的な負担など、様々な要因が複雑に絡み合い、陰毒が生じると考えられています。
まず、冷えは体内の陽気を弱め、血の流れを悪くし、体の守る力を低下させるため、陰毒の大きな原因となります。冷たい飲み物を飲み過ぎたり、冷房を使い過ぎたりすると、体が冷えやすく、陰毒が溜まりやすくなります。特に、夏場に冷たいものを摂りすぎることで内臓が冷えると、陰毒が生じやすいため注意が必要です。
次に、湿気は体内に水分を溜め込み、気や血の流れを悪くするため、陰毒を悪化させる要因となります。梅雨の時期や湿度の高い環境で過ごすことが多い人は、陰毒に気を付ける必要があります。除湿を心がけたり、適度な運動で汗をかいたりすることで、体内の余分な水分を取り除くことが大切です。
また、過労や睡眠不足は体力を消耗させ、体の守る力を低下させるため、陰毒を招きやすくなります。十分な休息と睡眠をとり、体を休めることが重要です。規則正しい生活を心がけ、疲れを溜めないようにすることが陰毒の予防につながります。
食生活も陰毒に大きく関わっています。偏った食事、特に冷たい食べ物や甘いものを摂り過ぎると、胃腸の働きを弱め、湿気を生み出しやすくするため、陰毒の原因となります。バランスの良い食事を心がけ、温かいものを積極的に摂るようにしましょう。
最後に、精神的なストレスは自律神経のバランスを崩し、体の守る力を低下させるため、陰毒を助長する要因となります。ストレスを溜め込まないように、リラックスする時間を作る、趣味を楽しむなど、自分なりのストレス解消法を見つけることが大切です。心身の健康を保つことが、陰毒の予防につながります。

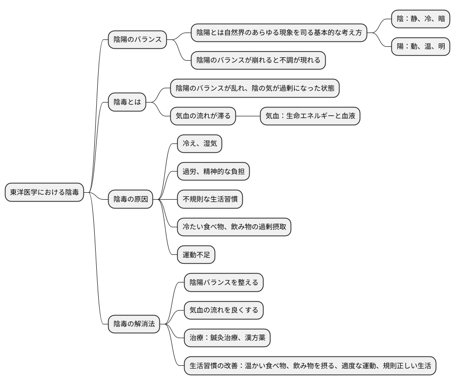
東洋医学的解釈

東洋医学では、健康とは体内の気の調和が保たれた状態と考えます。この気には陰と陽の二つの側面があり、陰陽のバランスが崩れると様々な不調が現れると考えられています。陰毒とは、まさにこの陰陽のバランスが乱れ、陰の気が過剰になった状態を指します。
陰陽は自然界のあらゆる現象を司る基本的な考え方です。陰は静、冷、暗などを、陽は動、温、明などを表します。体内で陰の気が過剰になると、冷えや湿気といった陰の性質が強まり、気血の流れが滞りやすくなります。気血とは、生命エネルギーと血液のことです。これらがスムーズに体内を巡ることで、私たちは健康を維持できます。しかし、陰毒によって気血の流れが滞ると、様々な不調が現れます。
陰毒の主な原因は、冷えや湿気に加え、過労や精神的な負担、不規則な生活習慣などが挙げられます。これらは体内の陰陽バランスを崩し、陰の気を過剰にさせる原因となります。また、冷たい食べ物や飲み物の過剰摂取、運動不足なども陰毒を助長する要因となります。
東洋医学では、陰毒を解消するために、陰陽バランスを整え、気血の流れを良くする治療を行います。具体的には、鍼灸治療や漢方薬を用いて、滞った気血の流れをスムーズにし、過剰な陰の気を鎮めます。同時に、温かい食べ物や飲み物を積極的に摂り、体を温めることも重要です。また、適度な運動や規則正しい生活習慣を心がけ、心身のバランスを整えることも陰毒の予防と改善に繋がります。生活習慣の見直しと適切な治療によって、陰陽の調和を取り戻し、健康な状態を目指します。

陰毒の対策

東洋医学では、冷えと湿気が体に侵入し、滞ることで様々な不調を引き起こすと考えられており、これを陰毒と呼びます。陰毒が体に溜まると、むくみや冷え、だるさ、痛みなど、様々な不調が現れることがあります。このような陰毒への対策として、生活習慣の見直しが重要です。
まず体を温めるためには、温かい飲み物を積極的に摂りましょう。生姜湯や紅茶などがお勧めです。また、冷たい食べ物や飲み物は控え、体を冷やす服装も避けましょう。特に、お腹や腰、足首などを冷やさないように注意が必要です。毎日の入浴で湯船に浸かることも効果的です。ゆっくりと体を温め、血行を良くすることで、陰毒を体外へ排出する手助けとなります。
次に、湿気を避けることも大切です。湿度の高い環境は、陰毒を招きやすいので、除湿機などを活用して、部屋の湿度を適切に保ちましょう。また、雨に濡れたり、汗をかいたりした場合は、濡れた衣服を速やかに着替えるようにしましょう。湿気の多い場所に長時間いるのも避けましょう。
バランスの良い食事も陰毒対策には欠かせません。温かい野菜を使ったスープや煮物、消化の良いものを中心に、胃腸に負担をかけない食事を心がけましょう。冷たいものや生ものは控えめにするのが良いでしょう。
適度な運動も、血行を良くし、陰毒を排出する効果が期待できます。激しい運動である必要はありません。散歩や軽い体操など、無理なく続けられる運動を習慣づけることが大切です。
質の良い睡眠を十分に取ることも重要です。睡眠不足は体の機能を低下させ、陰毒を溜め込みやすくなります。毎日同じ時間に寝起きし、規則正しい睡眠リズムを作るように心がけましょう。
最後に、ストレスを溜め込まないことも重要です。過度なストレスは、体のバランスを崩し、陰毒を発生させる原因となります。趣味を楽しんだり、リラックスできる時間を作ったり、友人や家族に相談するなど、自分に合った方法でストレスを発散しましょう。
これらの対策を日頃から心がけ、継続して実践していくことで、陰毒による不調を予防し、健康な体を維持することに繋がります。

