脾實:東洋医学における脾の不調

東洋医学を知りたい
先生、『脾實』ってどういう意味ですか?なんだか難しくてよくわからないです。

東洋医学研究家
そうだね、『脾實』は少し難しいね。簡単に言うと、お腹の中心あたりにある『脾』という臓器に、悪いものが溜まりすぎて調子を悪くしている状態のことを指すんだよ。

東洋医学を知りたい
悪いものって、具体的には何ですか?

東洋医学研究家
東洋医学では『邪気』と呼んでいるんだけど、例えば食べ過ぎや冷えなどで体にたまった余分な水分や熱などがそれにあたるよ。これらの邪気が脾に溜まりすぎると、お腹が張ったり、食欲がなくなったり、便が硬くなったりするんだ。
脾實とは。
東洋医学では「脾実」という言葉があります。これは、ひ臓に悪い気がたまりすぎて、ひ臓の働きが乱れた状態を指します。西洋医学のspleen qi excessと同じ意味です。
脾實とは

東洋医学では、脾は食べ物を消化吸収し、その栄養を全身に運び、水分代謝を調整するなど、生命エネルギーである「気」と体液である「津液」の生成と循環を司る重要な役割を担っています。この脾の働きが活発になりすぎる状態、すなわち過剰な「気」や「津液」が脾に停滞している状態を脾實と言います。
脾實は、臓器としての脾臓だけに問題があるのではなく、脾の機能全体が過剰になっている状態を指します。食べ過ぎや脂っこい物の摂り過ぎ、甘い物の過剰摂取、冷たい物の摂り過ぎ、過労やストレス、不規則な生活習慣などが原因で、脾に負担がかかり、脾の機能が亢進し、脾實の状態になると考えられています。
脾實になると、気の流れが滞り、体内に余分な熱や湿気が生まれるため、様々な症状が現れます。例えば、お腹の張りや痛み、便秘や下痢といった消化器系の不調が現れやすいです。また、胃腸に熱がこもるため、口が渇いたり、口臭がしたり、ゲップが多くなることもあります。さらに、脾は水分代謝にも関わるため、むくみや尿量減少、体のだるさなども見られます。また、過剰な「気」は精神活動にも影響を与え、イライラしやすくなったり、情緒不安定になったりすることもあります。
西洋医学でいう脾臓の機能障害とは異なる概念であり、東洋医学では、体全体の気の巡りや水分代謝のバランスの乱れとして脾實を捉え、治療を行います。具体的には、食養生や生活習慣の改善指導に加え、脾の機能を調整する漢方薬や鍼灸治療などが行われます。症状に合わせて、停滞した「気」を巡らせ、余分な熱や湿気を取り除くことで、脾の機能を正常な状態に戻し、全身の調和を取り戻すことを目指します。

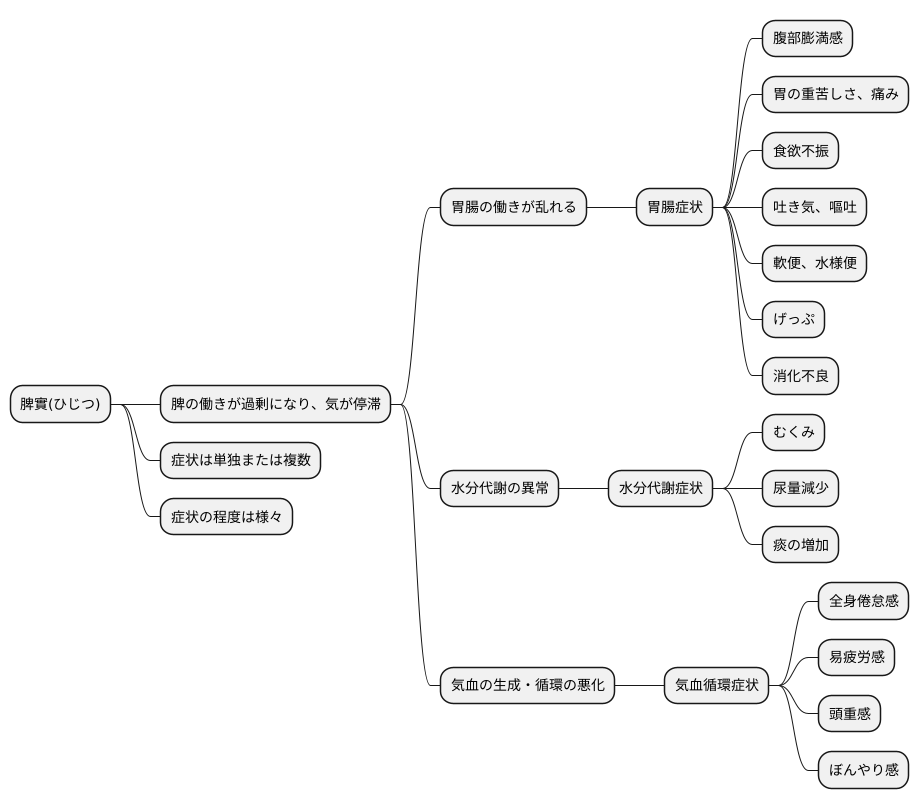
脾實の症状

脾(ひ)は、飲食物から栄養を吸収し、全身に運ぶ大切な役割を担っています。この脾の働きが過剰になり、気が停滞した状態を脾實(ひじつ)といいます。脾實になると、様々な不調が現れます。
まず、脾は消化吸収をつかさどるため、脾實になると胃腸の働きが乱れます。そのため、お腹が張ったり、重苦しく感じたり、痛みを伴うこともあります。また、食欲がわかず、食事を美味しく感じられない、吐き気がする、吐いてしまうといった症状も現れます。便は柔らかく、水っぽい状態になりやすいです。さらに、げっぷが多く出たり、食べたものがうまく消化されない、といった症状も見られます。
脾は体内の水分代謝にも関わっています。脾實になると、この水分代謝がうまくいかなくなり、体に余分な水分が溜まりやすくなります。そのため、むくみが生じたり、尿の量が減ったり、痰が多くなるといった症状が現れることがあります。
また、脾は気血の生成にも深く関わっています。脾實により脾の働きが阻害されると、気血の巡りが悪くなり、全身に栄養が行き渡らなくなります。その結果、体がだるく、疲れやすい、頭が重くぼんやりする、といった症状が現れます。
これらの症状は、単独で現れることもあれば、いくつか組み合わさって現れることもあります。また、症状の程度も人によって様々です。もしこれらの症状が続くようであれば、専門家に相談することをお勧めします。

脾實の原因

脾(ひ)の働きが滞り、気が停滞した状態である脾實(ひじつ)。その原因は様々ですが、大きく分けて日常生活における不摂生と体質の二つの側面から考えることができます。
まず、日常生活における不摂生として、食生活の乱れが大きな原因として挙げられます。過食、特に甘いものや脂っこいものの食べ過ぎは、脾に大きな負担をかけます。脾は消化吸収を担う臓器であり、これらの食べ物は消化に時間がかかり、脾の働きを弱めてしまいます。また、冷たいものの摂り過ぎも脾の機能を低下させ、気の巡りを悪くする原因となります。冷たいものは胃腸を冷やし、消化吸収の機能を妨げます。さらに、不規則な食事時間や早食いなども脾の負担を増大させ、脾實を招きやすいため、規則正しく、よく噛んで食べることが大切です。
食生活以外にも、過労や強い精神的なストレス、運動不足なども脾實の原因となります。過労は気を消耗し、脾の働きを弱めます。ストレスは肝の働きを阻害し、その結果脾の働きにも悪影響を及ぼします。また、適度な運動は気血の巡りを良くし、脾の機能を高めますが、運動不足は気の停滞を招き、脾實を悪化させる可能性があります。
体質的な面としては、生まれつき脾の機能が弱い人は脾實になりやすい傾向があります。このような方は、普段から脾を養う生活を心掛けることが重要です。
脾實を改善するには、まず原因となっている生活習慣を見直し、脾への負担を軽減することが大切です。食生活の改善、適度な運動、十分な休息、ストレスを溜めない工夫など、日常生活を丁寧に送ることが、脾の健康を取り戻す第一歩と言えるでしょう。

脾實の診断

脾實とは、東洋医学において、脾の機能が亢進し、気が滞っている状態を指します。食べ過ぎや脂っこい物の摂り過ぎ、味の濃い物、甘い物の過剰摂取、冷えなどが原因で起こると考えられています。脾實の診断には、患者さん自身の訴えを聞く問診、舌の様子を診る舌診、脈を診る脈診、お腹の状態を診る腹診など、様々な方法を組み合わせて行います。
まず問診では、どのような症状が出ているのかを詳しく伺います。例えば、お腹の張りや痛み、食欲不振、胃もたれ、吐き気、げっぷ、便の不調など、様々な症状が現れることがあります。また、日頃の食生活や生活習慣、便通、睡眠の状態なども重要な情報となります。
舌診では、舌の色や形、舌苔の状態を観察します。脾實の場合、舌苔は厚く、白っぽかったり、黄色っぽかったりすることが多いです。また、舌が赤みを帯びていることもあります。
脈診では、手首の脈を触って、脈の強さ、速さ、リズムなどを診ます。脾實の場合は、脈は滑らかで力強いことが多いと言われています。
腹診では、お腹を触診して、張りや圧痛、お腹が鳴る音などを確認します。みぞおちの辺りに抵抗や圧痛がある場合は、脾實の可能性が高いと考えられます。
これらの診断方法を総合的に判断し、脾實かどうかを判断します。西洋医学の検査では、脾臓の状態を調べることができますが、東洋医学でいう脾實を特定することはできません。東洋医学では、体全体のバランスを診て診断するため、西洋医学とは異なる視点で診断を行います。
| 診断方法 | 脾實の特徴 |
|---|---|
| 問診 | お腹の張りや痛み、食欲不振、胃もたれ、吐き気、げっぷ、便の不調など。食生活、生活習慣、便通、睡眠の状態。 |
| 舌診 | 舌苔は厚く、白っぽかったり、黄色っぽかったりする。舌が赤みを帯びている。 |
| 脈診 | 脈は滑らかで力強い。 |
| 腹診 | みぞおちの辺りに抵抗や圧痛がある。 |
脾實の治療

脾(ひ)とは、東洋医学において消化吸収をつかさどり、飲食物から気や血を生み出す重要な臓腑です。この脾の働きが滞り、過剰に活動してしまう状態を脾實(ひじつ)といいます。脾實になると、お腹が張ったり、食欲がなくなったり、便が硬くなったりといった症状が現れます。
脾實の治療は、まず食生活の見直しから始めます。脾に負担をかける甘いもの、脂っこいもの、冷たいものは避け、消化しやすい温かいものを中心に摂ることが大切です。具体的には、お粥や温野菜、煮込み料理などがおすすめです。冷たい飲み物は胃腸を冷やし、脾の働きを弱めるため、常温か温かい飲み物を心がけましょう。また、一度にたくさん食べると脾に負担がかかるため、腹八分目を意識し、ゆっくりとよく噛んで食べることが大切です。
食生活の改善に加えて、漢方薬を用いることもあります。漢方薬は、その人の体質や症状に合わせて処方されます。例えば、胃腸が弱く、食欲不振や吐き気がある場合は、六君子湯(りっくんしとう)が用いられます。また、お腹の張りや消化不良が強い場合は、平胃散(へいいさん)が効果的です。さらに、冷えを伴う場合は、香砂六君子湯(こうしゃりっくんしとう)が適しています。ただし、漢方薬は自己判断で服用すると、体に合わない場合もあるため、必ず専門家に相談した上で、適切なものを選ぶようにしてください。
脾實は、日々の生活習慣の積み重ねによって引き起こされることが多いです。規則正しい食生活を送り、ストレスを溜め込まないように心がけることが、脾實の予防、そして健康な体づくりに繋がります。
| 項目 | 内容 |
|---|---|
| 脾實とは | 東洋医学において、脾の働きが過剰に活動してしまう状態 |
| 症状 | お腹の張り、食欲不振、便が硬くなる |
| 治療:食生活 |
|
| 治療:漢方薬 |
|
| 予防 |
|
日常生活での注意点

健やかな毎日を送るためには、脾(ひ)の健康に気を配ることが大切です。東洋医学では、脾は消化吸収をつかさどり、全身に栄養を送り届ける重要な臓器と考えられています。脾の働きが滞ると、食べ物の消化吸収がうまくいかなくなり、様々な不調が現れます。これを脾実(ひじつ)といいます。脾実を予防・改善するには、日々の暮らし方を少し見直してみましょう。
まず、食事には気を配りましょう。腹八分目を心がけ、食べ過ぎは禁物です。また、早食いも避け、一口一口よく噛んで、ゆっくりと味わいながら食べましょう。冷たい食べ物や飲み物は脾の働きを弱めるため、温かいものを積極的に摂るようにしましょう。消化しやすいものを選び、胃腸に負担をかけないことも大切です。
次に、体を適度に動かす習慣を身につけましょう。軽い散歩やストレッチなど、自分に合った運動を継続することで、気の流れが良くなり、脾の働きも活発になります。ただし、激しい運動はかえって体に負担をかける場合があるので、無理のない範囲で行いましょう。
そして、心身の休養も大切です。現代社会は何かとストレスが多いものですが、ストレスは脾の働きを阻害する大きな要因となります。趣味を楽しんだり、自然に触れたり、リラックスできる時間を持つように心がけましょう。質の高い睡眠を十分に取ることも重要です。睡眠不足は体のリズムを崩し、脾の働きにも悪影響を及ぼします。
これらの点に気をつけ、規則正しい生活を心がけることで、脾の働きを整え、健やかな毎日を送ることに繋がります。毎日の生活の中で、脾の健康を意識してみましょう。

