臓腑兼病:複数の臓器の不調を診る

東洋医学を知りたい
先生、『臓腑兼病辨證』って、どういう意味ですか?漢字が多くて難しくて…

東洋医学研究家
そうだね、少し難しいね。『臓腑兼病辨證』は、簡単に言うと、体の中のいくつかの臓器が同時に病気になっている時に、それぞれの臓器の状態を見極めて治療する方法のことだよ。

東洋医学を知りたい
いくつかの臓器が同時に病気になっている時…ですか? 例えば、どんな時がありますか?

東洋医学研究家
例えば、胃の調子が悪いせいで、肺の働きも悪くなって咳が出たり、逆に肺の病気が原因で胃の調子も悪くなったりするケースなどだね。このような場合に、胃と肺、両方の状態をきちんと見極めて治療していく必要があるんだ。これが『臓腑兼病辨證』だよ。
臟腑兼病辨證とは。
東洋医学では、複数の内臓の病気を同時に考えて治療する方法があります。これを『臓腑兼病弁証』といいます。
臓腑兼病とは

東洋医学では、人の体は五臓六腑という内臓の働きによって健康が保たれていると考えられています。五臓とは、肝・心・脾・肺・腎の五つの臓器を指し、それぞれが生命活動を維持するために重要な役割を担っています。六腑とは、胆・小腸・胃・大腸・膀胱・三焦の六つの臓器を指し、主に消化吸収や排泄などに関わっています。これらの臓腑は、単独で働くのではなく、互いに繋がり影響し合いながら、体全体の調和を保っています。
しかし、様々な要因によってこの調和が乱れると、病気になると考えられています。一つの臓腑にだけ異常が生じる場合もありますが、複数の臓腑にまたがって不調が現れる場合があり、これを臓腑兼病と呼びます。臓腑兼病は、一つの臓腑の病気が他の臓腑に影響を及ぼす場合と、複数の臓腑が同時に病気になる場合など、様々な形があります。
例えば、心と脾の関係を考えてみましょう。心は精神活動をつかさどり、脾は消化吸収を担っています。東洋医学では、これらの臓腑は密接な関係があるとされています。もし、心配事や精神的なストレスが続くと、心の働きが弱まり、その影響で脾の働きも低下し、食欲不振や消化不良などを引き起こすことがあります。反対に、脾の働きが弱り、栄養が体に十分に行き渡らないと、心の働きも弱まり、不安や不眠といった症状が現れることもあります。
このように、臓腑兼病は複雑に絡み合った状態であるため、単に症状を抑えるだけでなく、全体のバランスを整えることが大切です。東洋医学では、一人ひとりの体質や状態に合わせて、漢方薬や鍼灸治療などを用いて、臓腑のバランスを整え、健康な状態へと導きます。
診察の進め方

東洋医学の診察は、患者さんの全体像を捉えることを大切にします。西洋医学のように特定の臓器や症状だけに着目するのではなく、体全体を一つの繋がったものとして考え、様々な情報を総合的に判断していきます。
まず、患者さんのお話をお伺いする問診を丁寧に行います。これは、患者さん自身が感じている自覚症状だけでなく、日々の暮らしぶりについても詳しくお聞きします。食事は美味しく召し上がれているか、よく眠れているか、便通や urination はどうかなど、一見病気と関係ないように思えることでも、体内の状態を知る上で大切な手がかりとなります。
次に、舌の状態を診させていただきます。東洋医学では、舌は内臓の鏡と言われ、舌の色、形、苔の状態などから、体の状態や病気の性質を読み取ることができます。赤い舌は体に熱がこもっていることを示し、白い舌は体が冷えている、または気が不足しているサインかもしれません。また、舌の苔の厚さや色も重要な情報となります。
さらに、脈を診ます。脈診では、手首の橈骨動脈に指を当て、脈の速さ、強さ、深さ、滑らかさなどを確認します。これらの情報は、内臓の働きや気血の流れを反映しています。
これらの他に、お腹に触れて診る腹診や、背中の状態を診る背候診を行うこともあります。お腹や背中には特定の臓腑に対応する部位があり、硬さや圧痛などを診ることで、臓腑の不調を把握します。
このようにして集めた様々な情報を元に、どの臓腑がどのように影響し合い、今の症状が現れているのかを分析し、患者さん一人ひとりに合った治療方針を立てていきます。

治療の基本方針

東洋医学の治療は、木を見て森を見ず、というような部分的な治療ではなく、体全体の繋がりを重視し、根本原因を探求するところに特徴があります。病気になった臓器だけを診るのではなく、体全体のバランス、言い換えれば気の流れの調和を整えることを目指します。これを臓腑兼病の考え方と言い、一つ一つの臓器が独立しているのではなく、互いに影響し合い、全体としてバランスを保っているという考え方に基づいています。
例えば、心臓と脾臓の不調を考えてみましょう。西洋医学では心臓と脾臓は別々の臓器として扱いますが、東洋医学では密接な関係があると捉えます。心臓は血液を全身に送り出すポンプの役割を担い、脾臓は飲食物から栄養を吸収し、気や血を作る働きを担います。脾臓の働きが弱まると、気や血が不足し、心臓に十分な栄養が行き渡らなくなります。すると、動悸やめまいなどの症状が現れることがあります。このような場合、東洋医学では心臓だけでなく、脾臓の働きも同時に整えることで、より効果的な治療を目指します。
また、患者さん一人ひとりの体質や病状に合わせた治療も東洋医学の大きな特徴です。同じ病気であっても、体質によって現れる症状や病気の原因は異なります。そのため、患者さんの体質を見極め、それに合わせた漢方薬や鍼灸治療などを組み合わせ、オーダーメイドの治療を組み立てます。体質を改善することで、病気に対する抵抗力を高め、病気の再発を防ぐことも目指します。東洋医学では、病気は体全体のバランスが崩れた結果だと考えます。バランスの崩れを正し、体質を改善していくことが、根本的な治療には欠かせない要素となります。まるで植物がしっかりと根を張ることで、風雨に耐えられるようになるように、体質改善は健康の土台を築き、健やかな毎日を送るための礎となります。

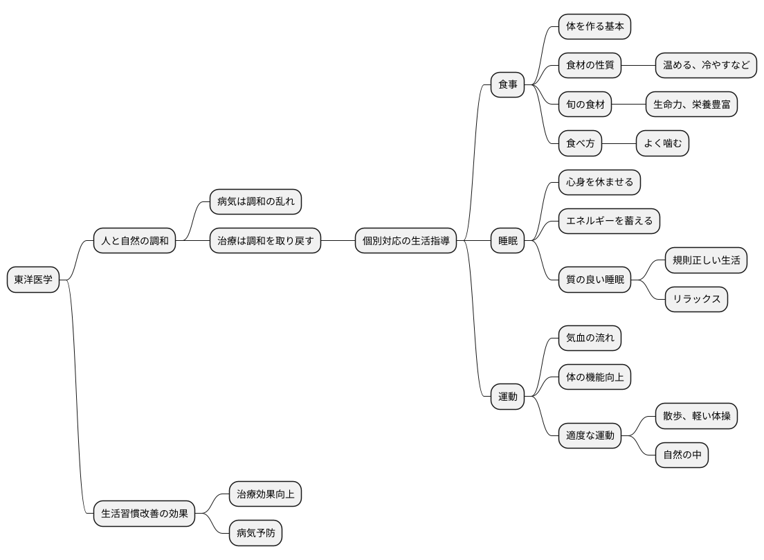
生活習慣の指導

東洋医学では、人と自然は調和して生きるべきと考えます。病気は、この調和が乱れた時に起こるとされます。ですから、治療は単に病気を治すだけでなく、再び調和を取り戻すことを目的とします。そのために、患者さん一人ひとりの体質や状態に合わせた生活習慣の指導は欠かせません。
まず、食事は体を作る基本です。東洋医学では、食材はそれぞれ異なる性質(温める、冷やすなど)を持ち、体質や病状に合わせた適切な食材を選ぶことが重要です。例えば、冷え性の方には体を温める食材を、熱がこもりやすい方には体を冷やす食材を勧めます。また、旬の食材は生命力が強く、その季節に必要な栄養を豊富に含んでいます。旬のものを積極的に摂ることで、自然のリズムと調和し、健康を保つことができます。さらに、食べ方にも注意が必要です。よく噛んで食べることで消化を助け、胃腸の負担を軽減します。
次に、睡眠は心身を休ませ、エネルギーを蓄える大切な時間です。質の良い睡眠を得るには、規則正しい生活リズムとリラックスした環境づくりが重要です。寝る前にカフェインを摂ることは避け、ぬるめのお風呂に浸かったり、軽い読書をしたりするなどして、心身をリラックスさせましょう。寝室は静かで暗く、温度や湿度が適切に保たれていることが大切です。
そして、適度な運動は気血の流れを良くし、体の機能を高めます。激しい運動ではなく、散歩や軽い体操など、無理なく続けられる運動を選びましょう。特に、自然の中で行う運動は、自然のエネルギーを取り込み、心身のリフレッシュに効果的です。
これらの生活習慣の改善は、治療効果を高めるだけでなく、病気の予防にも繋がります。東洋医学の指導に基づき、日々の生活を丁寧に過ごすことで、心身の調和を取り戻し、健康な毎日を送ることが期待できます。

養生と予防

昔から健康を保つためには、養生と予防が大切だと考えられてきました。病気になってから治療するのではなく、病気にならないように普段から生活習慣を整え、体質を良くしていくことが重要です。これは東洋医学の基本的な考え方です。
まず、毎日の食事はバランスが大切です。様々な食材から栄養を摂り、体の調子を整えましょう。偏った食事は、体のバランスを崩し、病気の原因となることがあります。また、睡眠も健康維持に欠かせません。十分な睡眠をとることで、心身ともに疲れを癒し、体の機能を回復することができます。睡眠不足は、体の抵抗力を弱め、病気にかかりやすくなるため、注意が必要です。さらに、適度な運動も大切です。体を動かすことで、気の流れを良くし、臓腑の働きを活発にすることができます。
東洋医学では、心と体は密接につながっていると考えられています。そのため、過度なストレスは気の流れを滞らせ、臓腑の機能を低下させ、様々な不調を引き起こすと考えられています。趣味やリラックスできる活動を通して、ストレスをため込まないようにすることが大切です。
そして、自然のリズムに合わせた生活も養生には重要です。四季の移り変わり、気候の変化に合わせて生活習慣を調整することで、体のバランスを整え、健康を維持することができます。例えば、寒い冬には体を温める食材を積極的に摂り、暑い夏には涼しく過ごす工夫をするなど、季節に合わせた養生を心がけることが大切です。また、春は新陳代謝が活発になる時期なので、デトックスを意識した食事を心がけ、秋は乾燥しやすい時期なので、潤りを与える食材を摂るなど、季節ごとの体の変化に合わせた対策を心がけましょう。
| 要素 | 詳細 | 結果 |
|---|---|---|
| 食事 | バランスの良い食事を心がける、様々な食材から栄養を摂取する | 体の調子を整える、病気の予防 |
| 睡眠 | 十分な睡眠をとる | 心身の疲れを癒し、体の機能を回復、病気の予防 |
| 運動 | 適度な運動をする | 気の流れを良くし、臓腑の働きを活発にする |
| ストレス | ストレスをため込まない、趣味やリラックスできる活動を行う | 気の流れの滞りを防ぎ、臓腑の機能低下を防ぐ、様々な不調の予防 |
| 自然のリズム | 四季の移り変わり、気候の変化に合わせた生活習慣 | 体のバランスを整え、健康を維持 |
| 季節ごとの対策 |
|
季節ごとの体の変化に対応 |
