痰熱閉肺證を理解する

東洋医学を知りたい
先生、『痰熱閉肺證』ってどういう意味ですか?漢字が多くて難しくてよくわからないです。

東洋医学研究家
そうだね、難しいよね。『痰熱閉肺證』は、簡単に言うと、熱を持った粘っこい痰が肺に詰まって呼吸器の働きが悪くなっている状態のことを指すんだよ。

東洋医学を知りたい
熱を持った痰ですか?風邪で出る痰とは違うんですか?

東洋医学研究家
そうだね、風邪の初期に出る水っぽい痰とは違って、『痰熱閉肺證』の痰は黄色や血が混じっていて粘っこいのが特徴だよ。例えるなら、キャラメルみたいにねっとりしているんだ。そして、この熱を持った粘っこい痰が肺に詰まることで、咳や息苦しさ、胸の痛みといった症状が現れるんだよ。
痰熱閉肺證とは。
東洋医学では、『痰熱閉肺證』という病状があります。これは、せき、ぜいぜいとした呼吸、ねばねばしていて黄色もしくは血の混じったたんを吐き出すこと、胸の痛み、黄色くてべっとりした舌苔(ぜったい)を伴う赤い舌、そして速くてなめらかな脈拍を特徴とする症状です。
痰熱閉肺證とは

痰熱閉肺證は、東洋医学の考え方で、肺に熱と痰がこもって呼吸の働きが弱まっている状態を指します。肺は呼吸をつかさどる大切な臓器ですが、ここに熱と痰が停滞すると、本来の働きが妨げられて様々な症状が現れます。この病態は、かぜや流行性感冒といった感染性の病気や、長く続く気管支炎や肺炎といった呼吸器の病気の経過の中で見られることがあります。また、生まれつきの体質や普段の生活の仕方、周りの環境なども発症と関わりがあると考えられています。西洋医学の病名とは直接結びつきませんが、症状の出方から見ると、気管支炎や肺炎の一部の状態と似ているところがあります。
痰熱閉肺證になると、熱を帯びた濃い痰が出ることが特徴です。痰の色は黄色や緑色っぽく、ねばねばしていて量も多い傾向があります。激しい咳や喘息を伴うこともあり、呼吸が苦しくなることもあります。また、発熱や悪寒、頭痛、体の倦怠感といった症状も現れます。熱っぽさを自覚するものの、悪寒がしたり、汗がなかなか出なかったりすることもあります。舌を見ると、舌苔が黄色く厚くついていることが多いです。脈は数脈といって、速くて力のある脈になります。これらの症状は、体の中に熱がこもっていることを示しています。
痰熱閉肺證は、体の中の余分な熱や水分、老廃物などがうまく排出されずに肺に停滞することで起こります。特に、脂っこいものや甘いものを摂り過ぎたり、辛いものやお酒を飲み過ぎたりすると、体の中に熱がこもりやすくなります。また、季節の変わり目や、気温や湿度の変化が激しい時期などは、体調を崩しやすく、痰熱閉肺證になりやすいと言われています。日頃から、バランスの良い食事を心がけ、適度な運動をして、体の調子を整えることが大切です。症状が重い場合や長引く場合は、早めに専門家に相談しましょう。
| 項目 | 内容 |
|---|---|
| 定義 | 肺に熱と痰がこもって呼吸の働きが弱まっている状態 |
| 関連疾患 | かぜ、流行性感冒、気管支炎、肺炎など |
| 症状 |
|
| 原因 | 体の中の余分な熱や水分、老廃物などがうまく排出されずに肺に停滞
|
| 予防 | バランスの良い食事、適度な運動 |
主な症状

痰熱閉肺証は、肺に熱と痰がこもることで起こる呼吸器の不調です。この証の代表的な症状は、粘り気が強く黄色または血の混じった痰を伴う咳です。体内に熱がこもると、体液である津液が熱によって濃縮され、粘り気を帯びた痰になります。この粘り強い痰は、肺の機能を阻害し、呼吸を困難にします。そのため、体は痰を外に出そうとして咳をします。初期は軽く乾いた咳ですが、病状が進むにつれて痰を伴う湿った咳になり、咳は激しくなります。激しい咳は、胸の痛みを伴うこともあり、体力の消耗にもつながります。
また、痰が気道を狭くすることで、呼吸がゼーゼー、ヒューヒューと音のする喘鳴が現れることもあります。喘鳴は呼吸困難感を増強し、息苦しさを感じさせます。呼吸が浅く速くなり、十分な酸素を取り込めなくなるため、日常生活にも支障をきたすことがあります。さらに、熱が体内にこもることで、顔色が赤みを帯びたり、体が熱っぽく感じたりすることもあります。熱は炎症反応の一種であり、病状の悪化を示唆しています。舌を見ると、舌の色は赤く、舌苔は黄色く厚くなっています。これは、熱と湿邪が体内に停滞していることを示しています。脈は速く力強い滑脈となります。滑脈は、まるで指で玉を転がすように滑らかな脈拍で、体内に熱と痰が停滞している状態を表します。これらの症状は、病状の進行度合いによってその程度が異なり、軽い症状から重篤な症状まで様々です。早期に適切な治療を行うことで、症状の悪化を防ぐことができます。
| 証 | 痰熱閉肺証 | |
|---|---|---|
| 原因 | 肺に熱と痰がこもる | |
| 症状 |
|
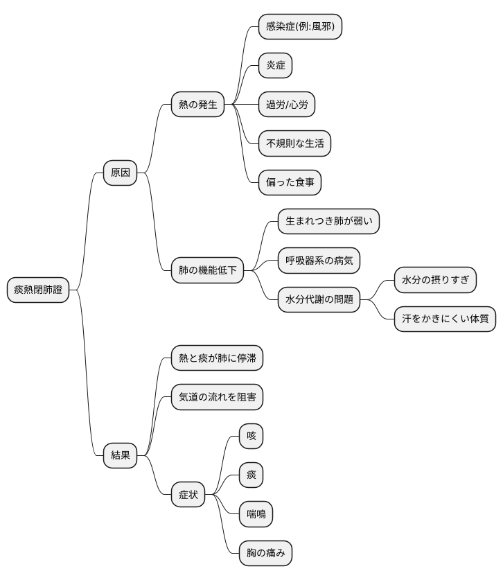
原因と病態

東洋医学では、この病態は「痰熱閉肺證(たんねつへいはいしょう)」と呼ばれ、肺に熱と痰がこもることで呼吸器の働きが阻害される状態を指します。この病態を引き起こす原因は様々ですが、大きく分けて体内の熱の発生と肺の機能低下、そして体液バランスの乱れの三つが挙げられます。
まず、熱の発生についてですが、これは体に過剰な熱が生じることで引き起こされます。この熱は、風邪などの感染症や、体に炎症が起こっている場合、あるいは過労や心労、不規則な生活、偏った食事など、様々な要因によって生じます。これらの熱は、肺に影響を与え、痰を作りやすくすると考えられています。
次に、肺の機能低下についてですが、これは生まれつき肺の働きが弱い、あるいは呼吸器系の病気を患った後などに起こりやすく、肺の機能が低下すると、痰を外に排出する力が弱まり、痰が肺にたまりやすくなります。また、体内の水分代謝がうまくいかず、水分が肺に停滞することも、痰の生成を助長する要因となります。例えば、水分の摂りすぎや、汗をかきにくい体質なども、体内の水分バランスを崩し、痰の発生につながると考えられています。
これらの要因が複雑に絡み合い、熱と痰が肺にこもり停滞することで、気道の流れを阻害し、咳や痰、喘鳴、胸の痛みといった様々な呼吸器症状が現れます。特に、生まれつき肺が弱い方や、普段から痰が多い方は、痰熱閉肺證になりやすい傾向があります。日頃から、バランスの取れた食事、適度な運動、十分な休息を心がけ、心身の健康を保つことが重要です。

治療の基本方針

東洋医学では、病気を体全体の調和が乱れた状態と捉えます。この調和の乱れは、様々な要因が絡み合って起こると考えられており、治療の基本は、その乱れの根本原因に対処し、体のバランスを取り戻すことです。痰熱閉肺證は、肺に熱と痰が停滞することで起こる呼吸器系の疾患です。この病態は、過剰な熱の産生、水分の代謝異常、肺の機能低下などが複雑に絡み合って発生します。
痰熱閉肺證に対する東洋医学の治療の基本方針は、肺に停滞した熱と痰を取り除き、肺の機能を回復させることです。熱を冷ますことで炎症を抑え、痰を薄めて排出しやすくすることで呼吸を楽にします。肺の機能が回復すると、酸素を取り込み二酸化炭素を排出する働きが正常化し、全身の状態も改善されます。
治療には、主に漢方薬が用いられます。漢方薬は、自然界に存在する植物、動物、鉱物などを原料とした生薬を複数組み合わせたものです。痰熱閉肺證には、清肺(肺の熱を取り除く)、化痰(痰を薄くして排出しやすくする)、止咳(咳を鎮める)といった作用を持つ生薬が配合されます。代表的な生薬としては、麻黄、杏仁、石膏、甘草などがあげられます。これらの生薬は、単独で用いるよりも、複数を組み合わせて用いることで、相乗効果を発揮し、より高い治療効果が期待できます。
漢方薬は、一人ひとりの症状や体質に合わせて、適切な処方が選択されます。同じ病名であっても、体質や症状によって適切な漢方薬は異なります。そのため、自己判断で漢方薬を服用することは危険です。必ず、専門の資格を持つ東洋医学の医師の診察を受け、適切な指導のもとで治療を受けるようにしてください。また、生活習慣の改善も重要です。バランスの取れた食事、適度な運動、十分な睡眠を心がけることで、体の調和を取り戻し、病気を根本から改善していくことが期待できます。
| 項目 | 内容 |
|---|---|
| 東洋医学の病気の捉え方 | 体全体の調和の乱れ |
| 痰熱閉肺證とは | 肺に熱と痰が停滞することで起こる呼吸器系の疾患 |
| 痰熱閉肺證の原因 | 過剰な熱の産生、水分の代謝異常、肺の機能低下 |
| 治療の基本方針 | 肺に停滞した熱と痰を取り除き、肺の機能を回復させる |
| 治療法 | 漢方薬 |
| 漢方薬の特徴 | 自然界に存在する植物、動物、鉱物などを原料とした生薬を複数組み合わせたもの |
| 痰熱閉肺證に用いる漢方薬の作用 | 清肺(肺の熱を取り除く)、化痰(痰を薄くして排出しやすくする)、止咳(咳を鎮める) |
| 代表的な生薬 | 麻黄、杏仁、石膏、甘草 |
| 漢方薬の処方 | 一人ひとりの症状や体質に合わせて選択 |
| 生活習慣の改善 | バランスの取れた食事、適度な運動、十分な睡眠 |
生活上の注意点

痰熱閉肺證(たんねつへいはいしょう)を改善するには、日々の暮らし方を見直すことも大切です。十分な休息と睡眠を確保し、体力の回復に努めましょう。睡眠不足は体の抵抗力を弱め、病気を長引かせる原因となります。毎晩決まった時間に寝床に入り、朝は同じ時間に起きることで、体内時計を整え、質の良い睡眠を得られるように心がけましょう。
食生活にも気を配りましょう。辛いもの、油っこいもの、味の濃いものなど刺激の強い食べ物は控え、胃腸に負担をかけないようにします。消化の良い、温かいものを中心とした食事を心がけ、胃腸の働きを助けるようにしましょう。例えば、おかゆや温野菜、煮物など、柔らかく調理されたものがおすすめです。冷たいものは胃腸を冷やし、痰を出しにくくする原因となるため、なるべく避けましょう。また、こまめな水分補給も大切です。水分をしっかりとることで、痰を薄めて排出しやすくし、体内の熱を冷ます効果も期待できます。白湯や温かい麦茶などがおすすめです。
適度な運動も痰熱閉肺證の改善に効果的です。軽い散歩やストレッチなど、無理のない範囲で体を動かすことで、肺の機能を高め、痰の排出を促進することができます。ただし、激しい運動は体力を消耗させてしまうため、避けるべきです。自分の体調に合わせて、無理のない範囲で運動を行いましょう。
そして、禁煙は必ず実行しましょう。タバコは肺を刺激し、痰を増やし、症状を悪化させる大きな原因となります。禁煙することで、肺への負担を軽減し、回復を早めることができます。これらの生活習慣の改善は、症状を和らげるだけでなく、再発を防ぐ上でも非常に重要です。日々の暮らしの中で、これらの点に注意し、健康な体を取り戻しましょう。
| 改善策 | 具体的な方法 | 効果 |
|---|---|---|
| 十分な休息と睡眠 | 毎晩決まった時間に寝床に入り、朝は同じ時間に起きる | 体力の回復、体内時計の調整、質の良い睡眠 |
| 刺激の強い食べ物を控える | 辛いもの、油っこいもの、味の濃いものを控え、消化の良い温かいものを中心とした食事 | 胃腸への負担軽減、胃腸の働きを助ける |
| こまめな水分補給 | 白湯や温かい麦茶などをこまめに摂取 | 痰を薄めて排出しやすくする、体内の熱を冷ます |
| 適度な運動 | 軽い散歩やストレッチなど、無理のない範囲で体を動かす | 肺の機能を高め、痰の排出を促進 |
| 禁煙 | タバコを吸わない | 肺への負担軽減、回復を早める |
専門家への相談

咳や痰、胸の痛みといった症状が長引く場合は、ご自身だけで判断せず、東洋医学の専門家に相談することが大切です。つらい症状を我慢して放置すると、病状が悪化するばかりでなく、思わぬ重い病気の兆候を見逃してしまう危険性もあります。そのうえ、体質は一人一人異なるため、同じ症状が出ていても、その原因や最適な対処法は千差万別です。
東洋医学の専門家は、脈診や舌診、お腹の状態、生活習慣、既往歴などを丁寧に見て、その方の体質や症状、病気の根本原因に合わせて、漢方薬の処方や鍼灸治療、食事指導など、一人一人に合った治療法を提案します。例えば、同じ咳であっても、乾燥した咳には肺を潤す生薬を、痰を伴う咳には痰を取り除く生薬を用いるなど、症状に合わせてきめ細やかに対応します。また、冷えや気の流れの滞りなど、目に見えにくい体の不調も見極め、根本から改善していくよう努めます。
東洋医学は、病気の予防にも役立ちます。定期的に専門家に相談することで、普段の生活で養生法を学ぶことができ、病気になりにくい体づくりができます。
ただし、症状が改善しない、あるいは悪化した場合は、速やかに医療機関を受診し、精密検査を受けて適切な治療を受けることが重要です。東洋医学は西洋医学の代替療法ではなく、西洋医学と併用することで相乗効果が期待できる場合もあります。専門家は、必要に応じて西洋医学との連携も視野に入れ、患者さんの健康を総合的にサポートします。ご自身の健康を守るためにも、気になる症状があれば、早めに専門家に相談するようにしましょう。
| 東洋医学のメリット | 詳細 |
|---|---|
| 個別対応 | 体質や症状、根本原因に合わせた治療(漢方薬、鍼灸、食事指導など) 例:咳の種類に合わせた生薬処方 |
| 根本改善 | 目に見えにくい不調(冷え、気の流れの滞りなど)も見極め改善 |
| 病気の予防 | 養生法指導で病気になりにくい体づくり |
| 西洋医学との併用 | 相乗効果が期待できる場合も。必要に応じて連携 |
| 早期相談の重要性 | 症状が長引く場合、悪化した場合、気になる症状がある場合は早めに相談 |
