複雑な病:並病の理解

東洋医学を知りたい
先生、『並病』って二つの経絡の病気が重なるって意味ですよね?二つ同時に起こるってことで合ってますか?

東洋医学研究家
うん、そうだね。二つ同時に起こる場合もあるけど、必ずしも同時じゃなくて、連続して起こる場合もあるんだ。例えば、最初に一つの経絡に病気が出て、少し経ってから別の経絡にも病気が出る、といった具合だね。

東洋医学を知りたい
なるほど!どちらか先に発症して、後からもう一つ発症するパターンもあるんですね。同時に発症するのと、連続して発症するのとでは、治療法は変わるんですか?

東洋医学研究家
基本的にはどちらも二つの経絡を治療する必要があるけど、連続して発症した場合、先に発症した経絡の病状が変化していることもあるから、その変化を見極めて治療方針を立てる必要があるね。
並病とは。
東洋医学で使われる『並病』という言葉について説明します。『並病』とは、体のエネルギーの通り道である経絡のうち、2つの経絡に同時に病気が起きることを指します。これは、2つの経絡の病気が、続けて起こる場合や、同時に存在する場合を含みます。
並病とは

東洋医学では、病気は一つだけで起こるとは限らず、複数の病気が複雑に絡み合い、より重い症状を引き起こすことがあります。このような複雑な病態の一つに「並病」があります。並病とは、体のエネルギーの通り道である経絡、この経絡が二つ同時に異常を起こし、病気が重なった状態を指します。これは単に二つの病気が同時に存在するだけでなく、互いに影響し合い、より複雑な症状が現れることが特徴です。
例えば、風邪(ふうじゃ)と腹痛(ふくつう)を同時に患ったとします。西洋医学ではこれらを別々の病気として治療しますが、東洋医学では、肺の経絡の不調(風邪)が、胃や腸の経絡(腹痛)に影響を与え、症状を悪化させていると考えることがあります。これが並病の考え方です。また、過労(かろう)が原因で胃腸の働きが弱まり、食欲不振(しょくよくふしん)や消化不良(しょうかふりょう)を起こす場合も並病の一つです。この場合は、過労により体のエネルギーが不足し、それが胃腸の経絡に影響を与えていると考えます。
並病を治療する際は、それぞれの病気を別々に治療するだけでなく、経絡全体のバランスを整えることが重要です。例えば、鍼灸(しんきゅう)や漢方薬(かんぽうやく)を用いて、関連する経絡の気の流れを調整し、全体の調和を取り戻すことで、より効果的な治療が期待できます。並病を理解することは、東洋医学の考え方を理解する上で非常に大切であり、体全体の繋がりを意識した治療へと繋がります。
経絡の乱れと並病

東洋医学では、人体には網の目のように「経絡」と呼ばれる気の通り道が張り巡らされています。この経絡を通じて、生命エネルギーである「気」が全身をくまなく巡り、体を温めたり、組織を潤したり、機能を活発にしたりしています。まるで植物の根が水分や栄養を隅々まで行き渡らせるように、気は経絡を通り、生命活動を支えているのです。
この気の巡りが滞ったり、偏ったり、あるいは過剰になると、経絡の調和が乱れ、様々な不調が現れます。これは、川の流れが滞ると水が腐ったり、氾濫したりするように、気の滞りや過剰が体のバランスを崩し、病気を引き起こすと考えられています。そして、並病とは、この経絡の乱れが複数の経絡で同時に起こる状態を指します。
例えば、肝の経絡の不調が、隣り合う胆の経絡にも影響を与え、両方の経絡にまたがる症状が現れることがあります。これは、一つの川の氾濫が隣の川にも影響を及ぼし、より広範囲な水害を引き起こすようなものです。また、一見関係のない離れた経絡であっても、経絡同士の繋がりを通して影響を及ぼし合うこともあります。これは、山奥の小さな川の氾濫が、やがて大きな川に影響を与え、遠く離れた海にまで波及するようなものです。このように、並病は単独の経絡の不調として捉えるのではなく、経絡全体の繋がりや相互作用を考慮して理解することが重要です。複数の経絡が複雑に絡み合い、症状が現れているため、その根本原因を探り、全体のバランスを整えることで、より効果的な治療を行うことができます。
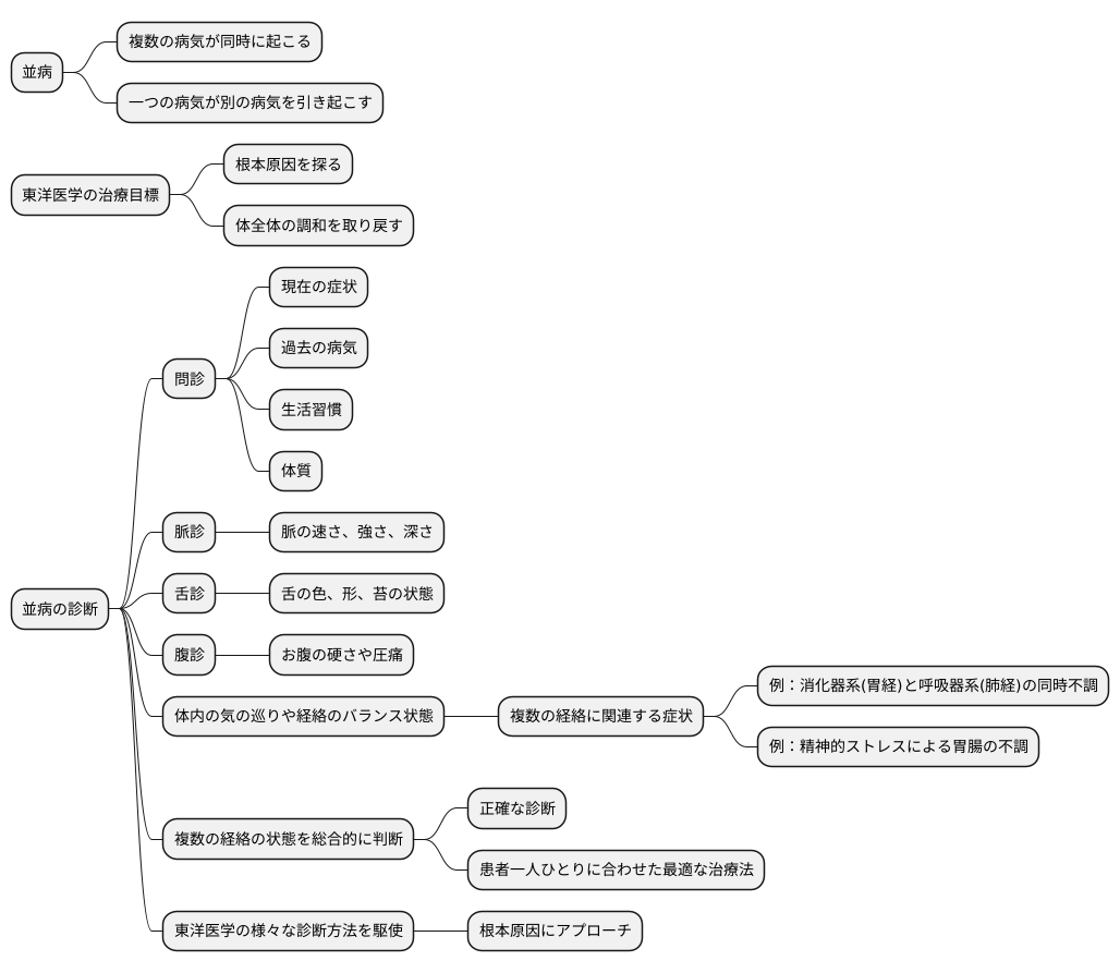
並病の診断

並病とは、複数の病気が同時に起こる状態、または一つの病気が別の病気を引き起こす複雑な病態を指します。単に目に見える症状を取り除くのではなく、根本原因を探り、体全体の調和を取り戻すことが東洋医学の治療目標です。そのため、並病の診断は、様々な情報を総合的に判断する緻密な作業となります。
まず、患者との対話を通して、現在の症状、過去の病気、生活習慣、体質などを詳しく聞き取ります。これは問診と呼ばれ、患者の体質や病状を理解する上で非常に重要です。次に、脈診、舌診、腹診といった東洋医学特有の診察を行います。脈診では、手首の動脈に触れ、脈の速さ、強さ、深さなどを診て、体の状態を判断します。舌の色、形、苔の状態を観察する舌診、お腹の硬さや圧痛などを診る腹診も、重要な診断方法です。これらの診察を通して、体内の気の巡りや経絡のバランス状態を把握します。
特に、複数の経絡に関連する症状が現れている場合は、並病の可能性を高く捉えます。例えば、食欲不振や胃もたれといった消化器系の不調と、咳や息切れといった呼吸器系の不調が同時に起きているとします。このような場合、胃の働きをつかさどる胃経と、肺の働きをつかさどる肺経の両方に不調が生じていると考えられます。他にも、精神的なストレスが原因で胃腸の不調が現れるなど、一見関係のないように思える症状も、東洋医学では繋がっていると考えます。このように、複数の経絡の状態を総合的に判断することで、より正確な診断を導き出し、患者一人ひとりに合わせた最適な治療法を決定します。並病の診断は複雑ですが、東洋医学の様々な診断方法を駆使することで、根本原因にアプローチし、真の健康を取り戻すための道筋をつけることが可能になります。

並病の治療

並病は、体全体の調和が乱れた状態であり、その治療は単に目に見える症状を抑えるだけではなく、根本原因である気の巡りの乱れを整えることに重きを置きます。そのためには、一人ひとりの体質や状態を丁寧に診て、様々な治療法を組み合わせることが大切です。
代表的な治療法として、鍼灸治療があります。これは、体にあるツボと呼ばれる特定の場所に鍼やお灸を施すことで、気の巡りを調整し、全身のバランスを整える方法です。ツボは経絡と呼ばれる気の流れる道筋上にあり、ツボを刺激することで、経絡の詰まりを解消し、気の流れをスムーズにすることができます。
また、漢方薬も重要な役割を果たします。漢方薬は、自然由来の複数の生薬を組み合わせたもので、体質に合わせて処方することで、体の内側からバランスを整え、自然治癒力を高める効果が期待できます。それぞれの生薬には異なる性質があり、それらを組み合わせることで、複雑な病態に対応することができます。
さらに、推拿と呼ばれる手技療法も有効です。これは、手を使って経絡や筋肉を刺激することで、気の巡りを促進し、体の歪みを整える方法です。心地よい刺激によって、心身の緊張を和らげ、自然治癒力を高める効果も期待できます。
食養生も大切です。バランスの良い食事を摂ることで、体の内側から健康を維持し、病気を予防することができます。旬の食材を取り入れ、体の状態に合わせた食事を心がけることが大切です。
並病は複雑な病態であるため、治療には時間と根気が必要です。しかし、焦らずじっくりと治療を続けることで、症状の改善だけでなく、再発の予防も期待できます。大切なのは、体全体のバランスを整え、本来の健康な状態を取り戻すことです。
| 治療法 | 作用機序 | 効果 |
|---|---|---|
| 鍼灸治療 | ツボ(経絡上)への鍼やお灸による刺激で気の巡りを調整 | 経絡の詰まり解消、気の流れスムーズ化、全身バランス調整 |
| 漢方薬 | 自然由来の複数の生薬を組み合わせ、体質に合わせた処方 | 体の内側からバランス調整、自然治癒力向上 |
| 推拿 | 手による経絡や筋肉への刺激 | 気の巡り促進、体の歪み調整、心身緊張緩和、自然治癒力向上 |
| 食養生 | バランスの良い食事、旬の食材 | 体の内側から健康維持、病気予防 |
日常生活での注意点

健康を保ち、病気を遠ざけるためには、日々の暮らし方を見直すことが大切です。東洋医学では、病気は体の流れが滞ることによって起こると考えます。この流れをよくするために、食事、運動、睡眠、心の持ちようなど、様々な面から気を配る必要があります。
まず、食事は体を作る基本です。旬の食べ物は、その時期の体に必要な栄養を豊富に含んでいます。旬の食材を積極的に取り入れることで、自然とバランスの良い食事になります。また、食べ過ぎは体に負担をかけるため、腹八分目を心がけましょう。胃腸に優しい調理法を選び、ゆっくりと味わって食べることも大切です。
次に、体を動かすことは、気の巡りを良くし、心身の健康を保つ上で重要です。激しい運動である必要はありません。散歩や軽い体操など、自分に合った方法で体を動かす習慣をつけましょう。体を動かすことで、気分転換になり、ストレス解消にも繋がります。
質の良い睡眠も欠かせません。睡眠は、体を休め、エネルギーを蓄える大切な時間です。寝る前にカフェインを摂るのを控えたり、リラックスできる環境を整えたりするなど、工夫してみましょう。
そして、ストレスは万病のもとです。過剰なストレスは、体の流れを阻害し、様々な不調を引き起こします。趣味を楽しんだり、自然に触れたりするなど、自分なりのストレス解消法を見つけ、心穏やかに過ごすように心がけましょう。
これらの養生法は、特別なことでなく、日々の暮らしの中で実践できることです。少し意識を変えるだけで、体質改善に繋がり、病気になりにくい体を作ることができます。毎日の生活に、東洋医学の知恵を取り入れ、健やかな毎日を送りましょう。

まとめ

幾つもの不調が同時に現れる、いわゆる並病は、複数の経路が絡み合い、病状も複雑です。このような病を理解し、治療していくには、東洋医学の考え方が役に立ちます。東洋医学では、体には「気」「血」「水」という要素が流れており、これらが滞りなく巡ることで健康が保たれると考えます。この流れ道が経路であり、経路のバランスが崩れると、様々な不調が現れると考えられています。
並病は、まさにこの経路のバランスの乱れが原因で起こると考えられます。一つだけの経路に問題があるのではなく、複数の経路が影響し合い、複雑な症状を引き起こすのです。そのため、東洋医学に基づいた治療では、乱れた経路のバランスを整え、全身の調和を取り戻すことを目指します。鍼灸治療や漢方薬を用いることで、滞った「気」「血」「水」の流れをスムーズにし、全身の状態を改善していきます。
並病の改善には、治療だけでなく、日常生活での心がけも大切です。東洋医学では、病気になる前から健康な状態を保つ「未病」という考え方があり、日々の養生が重要視されます。規則正しい生活、バランスの取れた食事、適度な運動、十分な睡眠など、基本的な生活習慣を整えることで、経路のバランスが整い、並病の予防と改善に繋がります。また、精神的なストレスも経路の流れに悪影響を与えるため、ストレスを溜め込まない工夫も大切です。
専門家の指導の下、適切な治療と養生を続けることで、並病を改善し、再発を予防することができます。健康な状態を維持し、より良い生活を送るために、東洋医学の知恵を活用し、心身ともに健やかな毎日を目指しましょう。
| 東洋医学の考え方 | 並病へのアプローチ |
|---|---|
|
|
