腎を養う:補腎のすべて

東洋医学を知りたい
東洋医学の『補腎』って、腎臓が悪い時に補うっていう意味ですか?

東洋医学研究家
そう思うのも無理はないですね。西洋医学の『腎臓』と同じように考えがちですが、東洋医学の『腎』は少し違います。成長や発育、生殖機能、老化などに関わる生命エネルギーのようなものを蓄える場所で、例えるなら『バッテリー』のようなものと考えてみてください。

東洋医学を知りたい
なるほど。じゃあ、『補腎』はバッテリーを充電するみたいな感じですか?

東洋医学研究家
まさにそうです。その『バッテリー』が弱っている状態を『腎虚』といい、それを補うための方法が『補腎』です。腎虚になると、疲れやすくなったり、物忘れしやすくなったり、冷えやすくなったりします。だから、補腎は単に腎臓の治療というより、生命エネルギーを補うことで、様々な症状を改善することを目指しているのです。
補腎とは。
東洋医学で使われている『補腎』という言葉について説明します。『補腎』とは、漢方薬を用いて、腎の働きが弱っている状態(腎虚証)を治療する方法全般を指す言葉です。
補腎とは

「補腎」とは、東洋医学において腎の働きを助ける治療のことです。東洋医学では、腎は単なる臓器ではなく、成長、発育、生殖、老化といった生命活動の源となる大切なエネルギーを蓄える場所と考えられています。このエネルギーは「腎気」と呼ばれ、生命力の根幹を担っています。加齢や過度の仕事、心労、病気など様々な要因で腎気が減ってしまうと、腎の働きが弱まり、「腎虚」と呼ばれる状態になります。すると、体に様々な不調が現れると考えられています。
補腎はこの腎虚に対して、不足した腎気を補い、弱った腎の働きを元気にすることで、全身の機能を高め、健康な状態へと導く治療法です。具体的には、漢方薬や鍼灸治療、食事療法、生活習慣の改善など様々な方法が用いられます。
慢性的な疲れや腰の痛み、耳鳴り、物忘れ、冷え、むくみ、何度もトイレに行きたくなる、夜中に何度も目が覚めてトイレに行く、性欲の低下、妊娠しにくい、髪の毛が抜ける、白髪が増えるといった症状が現れた時は、腎虚が疑われます。これらの症状は一つだけ現れることもあれば、いくつか組み合わさって現れることもあります。いずれの場合も、根本原因である腎虚を改善することで、症状の緩和や改善が期待できます。
補腎は、一時的に症状を抑える治療ではなく、生命エネルギーの源である腎の働きを高めることで体全体の機能を活性化させ、健康増進を目指す根本的な治療です。そのため、その場しのぎの改善だけでなく、長期的な健康維持にも繋がり、病気の予防や再発防止にも効果が期待できます。
東洋医学では、一人ひとりの体の状態を丁寧に見て、その人に合った治療法を選ぶことが大切です。自分だけで判断して補腎を試みるのではなく、専門家の指導のもと、適切な方法で治療を受けるようにしましょう。近年、西洋医学では原因がはっきりしない様々な症状に悩む人が増えています。こうした症状の中には、東洋医学の考え方から見ると腎虚が関係している場合も少なくありません。西洋医学の検査で異常が見つからない場合でも、東洋医学の診察を受けることで、原因が分かり、適切な治療を受けられる可能性があります。

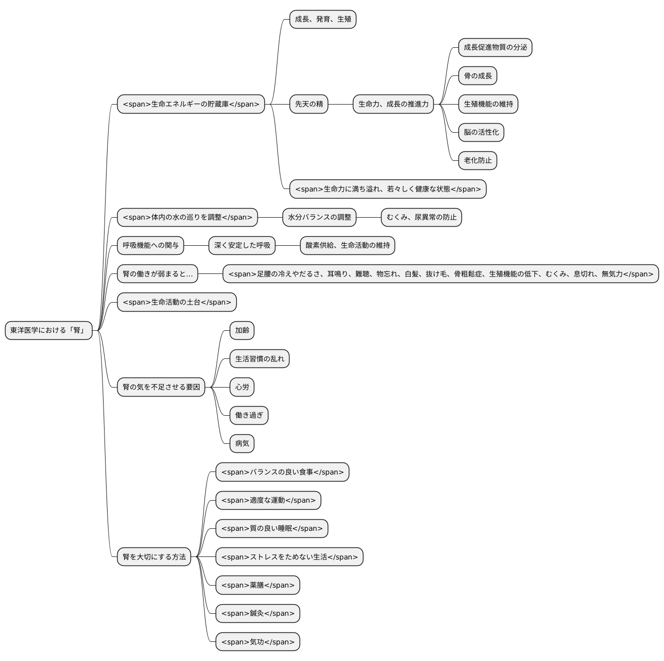
腎の役割

東洋医学では、腎は単なる臓器(腎臓)を指すのではなく、生命エネルギーの貯蔵庫であり、成長、発育、生殖といった生命活動の根幹を担う重要な働きを持つと考えられています。西洋医学の腎臓とは異なる広範な意味合いを持っています。腎は「先天の精」という生命の源を宿し、人間が生まれつき持っている生命力、成長の推進力となるとされています。具体的には、成長を促す物質の分泌や骨の成長、生殖機能の維持、脳の働きを活発にすること、老化を防ぐことに深く関わっています。腎の気が充実していれば、生命力に満ち溢れ、若々しく健康な状態を保つことができると考えられています。
また、腎は体内の水の巡りを調整する役割も担っています。体内の水分バランスを整えることで、むくみや尿に関する異常を防ぎます。さらに、腎は呼吸機能にも関わっており、深く安定した呼吸を促すことで、全身に酸素を送り届け、生命活動を維持しています。腎の働きが弱まると、これらの機能が低下し、様々な不調が現れると考えられています。例えば、足腰の冷えやだるさ、耳鳴り、難聴、物忘れ、白髪、抜け毛、骨粗鬆症、生殖機能の低下、むくみ、息切れ、無気力などの症状が現れることがあります。
腎は生命活動の土台となる重要な部分であり、その働きを保つことは健康を維持するために欠かせません。年齢を重ねることや生活習慣の乱れ、心労、働き過ぎ、病気などによって腎の気が不足すると、様々な症状が現れる可能性があります。普段から腎を大切にし、バランスの良い食事、適度な運動、質の良い睡眠、ストレスをためない生活を心がけることが大切です。また、東洋医学では、薬膳や鍼灸、気功なども腎の気を補う方法として用いられています。

腎虚証の種類

人の身体には「腎」と呼ばれる大切な働きがあり、生命エネルギーの源である「気」を蓄え、成長や発育、生殖機能などを司っています。この腎の働きが弱まることを「腎虚」と言い、様々な不調が現れます。腎虚には大きく分けて二つの種類があります。一つは「腎陽虚」、もう一つは「腎陰虚」です。
腎陽虚は、腎の温める作用である「陽気」が不足した状態です。陽気は、身体を温め、臓腑の働きを活発にする大切なものです。腎陽虚になると、身体が冷えやすく、特に手足の先が冷たくなります。また、疲れやすく、だるさを感じやすいのも特徴です。さらに、腰や膝に痛みや冷えを感じたり、排尿の回数が増えたり、夜間に何度もトイレに起きることもあります。男性では、生殖機能の低下もみられる場合があります。
一方、腎陰虚は、腎の潤す作用である「陰液」が不足した状態です。陰液は、身体を潤し、滋養する大切なものです。腎陰虚になると、身体に熱がこもりやすく、のぼせやほてり、寝汗などの症状が現れます。また、めまい、耳鳴り、腰や膝のだるさなども感じる場合があります。口や喉が渇きやすく、肌や髪も乾燥しやすくなります。
腎陽虚と腎陰虚はどちらも腎の気が不足している状態ですが、症状が大きく異なるため、それぞれに適した養生が必要です。腎陽虚の場合は、身体を温める食材を積極的に摂り、冷えを避けることが大切です。生姜やネギ、羊肉などは身体を温める作用があり、積極的に摂ることをお勧めします。一方、腎陰虚の場合は、身体を冷やす食材を積極的に摂り、熱を冷ますことが大切です。豆腐や白菜、梨などは身体を冷やす作用があり、積極的に摂ることをお勧めします。また、刺激の強い食べ物や脂っこい食べ物は控えましょう。
どちらのタイプかを見極めるのは難しいため、自己判断せず、専門家の診察を受けることが重要です。専門家は、身体の状態を詳しく診て、適切なアドバイスをしてくれます。自己判断で間違った養生を続けると、症状が悪化したり、新たな不調が現れる可能性があります。ですので、必ず専門家の指導のもと、適切な養生を行うようにしましょう。
| 腎陽虚 | 腎陰虚 | |
|---|---|---|
| 概要 | 腎の温める作用「陽気」の不足 | 腎の潤す作用「陰液」の不足 |
| 症状 | 身体の冷え(特に手足の先)、疲れ、だるさ、腰や膝の痛みと冷え、頻尿、夜間尿、男性の生殖機能低下 | のぼせ、ほてり、寝汗、めまい、耳鳴り、腰や膝のだるさ、口渇、肌や髪の乾燥 |
| 推奨食材 | 身体を温める食材(例:生姜、ネギ、羊肉) | 身体を冷やす食材(例:豆腐、白菜、梨) 刺激物、脂っこいものは避ける |
| 注意点 | 自己判断せず、専門家の診察を受ける | |
補腎の方法

人の生命活動を支える大切な働きを持つ「腎」は、加齢や過労、ストレスなど様々な要因で弱ってしまいます。この腎の働きを良くする、すなわち補腎には様々な方法があります。漢方薬、鍼灸治療、食事、生活習慣の見直しなどを組み合わせて行うことで、より効果を高めることができます。
漢方薬では、不足している腎の気を補う薬草を組み合わせて用います。代表的なものとして、熟地黄(じゅくじおう)は腎の精気を補い、山茱萸(さんしゅゆ)は肝と腎を滋養し、山薬(さんやく)は気を益し、枸杞子(くこし)は肝と腎を滋養し、菟絲子(としし)は腎の陽気を補います。これらの薬草は、腎の温める作用、腎の潤す作用、精や血を補う作用など、それぞれ異なる働きを持っています。自分に合った漢方薬を選ぶためには、専門家に見てもらうことが大切です。
鍼灸治療は、身体の様々な場所に点在するツボに鍼やお灸を用いることで、気の流れを整え、腎の働きを高めます。特に、腎兪(じんゆ)、関元(かんげん)、命門(めいもん)などのツボは、補腎に効果的です。
食事では、黒い色の食材を積極的に摂り入れると良いでしょう。黒豆、黒米、黒ごま、黒きくらげなどは、腎の気を補うと考えられています。また、胡桃や栗などの木の実、エビや魚介類、海藻類などもおすすめです。身体を冷やす食べ物は避け、温かい食事を心がけましょう。
生活習慣の見直しも大切です。十分な睡眠を確保し、適度な運動を行い、ストレスを溜めないようにしましょう。規則正しい生活と心身の休養は、腎の働きを高める上で重要です。
これらの方法は単独で行うこともできますが、組み合わせて行うことで効果を高めることができます。例えば、漢方薬を飲みながら鍼灸治療を受けたり、食事療法と生活習慣の改善を同時に行ったりすると、より高い効果が期待できます。
| 方法 | 詳細 | 具体例 |
|---|---|---|
| 漢方薬 | 不足している腎の気を補う薬草を組み合わせて用いる |
|
| 鍼灸治療 | ツボに鍼やお灸を用いて気の流れを整え、腎の働きを高める | 腎兪、関元、命門 |
| 食事 | 黒い色の食材を積極的に摂り入れ、身体を温める |
|
| 生活習慣の見直し | 十分な睡眠、適度な運動、ストレスを溜めない | 規則正しい生活と心身の休養 |
日常生活での注意点

腎の力を高め、健やかさを保つためには、日々の暮らしの中でも気を配るべき点がいくつかあります。まず、身体を冷えから守ることが大切です。特に腰から下の部分は冷えの影響を受けやすく、腎の働きを弱めてしまうため、注意が必要です。寒い時期には重ね着などでしっかりと保温し、暑い時期でも冷房の効きすぎには気をつけましょう。冷たい食べ物や飲み物は控え、温かいものを積極的に摂るように心がけましょう。
次に、働きすぎや睡眠不足を避けることも大切です。腎は生命力を蓄える場所と考えられており、働きすぎや睡眠不足は腎の力をすり減らしてしまいます。毎晩きちんと睡眠を取り、疲れを感じた時には無理をせず、しっかりと休むようにしましょう。
心労もまた、腎の働きを弱める原因となります。心労をため込まないようにすることも大切です。ゆったりとくつろげる時間を作ったり、好きなことに打ち込んだり、軽い運動をしたりするなど、自分に合った心労の解消法を見つけるようにしましょう。
さらに、適度な運動も腎の働きを良くするのに役立ちます。激しい運動ではなく、散歩やゆっくりとした体操など、無理なく身体を動かすようにしましょう。
これらの点に気を配ることで、腎の働きを高め、健やかな状態を保つことができます。また、専門家に診てもらい、自分の身体の状態を定期的に確かめることも大切です。

