血熱證:症状と東洋医学的アプローチ

東洋医学を知りたい
先生、『血熱證』ってよくわからないんですけど、簡単に説明してもらえますか?

東洋医学研究家
そうだね。『血熱證』は簡単に言うと、体に熱がこもりすぎて血液にまで影響が出ている状態のことだよ。熱が血液を巡ることで、体に様々な症状が現れるんだ。

東洋医学を知りたい
体に熱がこもるって、どういうことですか?どんな症状が出るんですか?

東洋医学研究家
例えば、鼻血が出たり、血を吐いたり、皮膚に発疹が出たりするね。また、生理が早く来たり、量が多かったり、鮮やかな赤い色の経血が出ることもあるよ。その他にも、イライラしたり、訳の分からないことを言ったり、痙攣したりすることもあるんだ。
血熱證とは。
東洋医学で使われている『血熱しょう』という言葉について説明します。『血熱しょう』とは、体に悪い熱が血液に入り込んだ時に現れる症状のことです。熱が出て、鼻血が出たり、血を吐いたり、咳と一緒に血が出たり、便に血が混じったり、皮膚に発疹が出たりします。また、生理が早く来て、量が多くて鮮やかな赤い色の経血が出たりもします。さらに、イライラしたり、うわごとを言ったり、痙攣したりすることもあります。舌をよく見ると、濃い赤色をしていて、脈を診ると速くて強い脈になります。
血熱證とは

血熱證(けつねつしょう)とは、東洋医学の考え方において、体内の血(けつ)に過剰な熱がこもってしまった状態を指します。この熱は、まるで煮え滾る湯のように、血液の正常な働きを邪魔し、様々な不調を引き起こす原因となります。体内で発生する熱(内熱ないねつ)と、外部から侵入する熱(外熱がいねつ)があり、これらが過剰になると血熱證になると考えられています。
内熱は、精神的なストレスや過労、偏った食事、睡眠不足など、日常生活の乱れによって生じることがあります。例えば、辛い物や脂っこい物ばかり食べていると、体内で熱がこもりやすくなります。また、怒りやイライラなどの感情も、内熱を発生させる要因となります。
一方、外熱は、夏の暑さや強い日差しなど、外部環境の影響で体に熱がこもることで生じます。例えば、炎天下で長時間過ごすと、体に熱がこもり、血熱證の症状が現れることがあります。
血熱證になると、血液の循環が悪くなり、体内のバランスが崩れます。その結果、様々な症状が現れます。例えば、肌が赤く炎症を起こしたり、吹き出物ができたり、のぼせたり、出血しやすくなったりします。また、精神的にもイライラしやすくなったり、落ち着きがなくなったりすることがあります。
血熱證は、単独で発症することもありますが、他の病気に合併して現れることもあります。そのため、自己判断で治療するのではなく、東洋医学の専門家に相談し、適切な診断と治療を受けることが大切です。専門家は、脈診や舌診、症状などを総合的に判断し、一人ひとりに合った漢方薬や鍼灸治療などを施します。
普段から、バランスの取れた食事、適度な運動、十分な睡眠を心がけ、ストレスを溜めないようにすることで、血熱證の予防に繋がります。また、暑い時期には、涼しい場所で過ごす、水分をこまめに摂るなど、熱中症対策も大切です。

血熱證の症状

血熱證は、体に余分な熱がこもり、その熱が血分に影響を与えることで様々な症状が現れる状態です。この過剰な熱は、心身のバランスを崩し、様々な不調を引き起こす原因となります。
血熱證の症状は、熱の強さや影響を受ける体の部位によって実に様々です。まず、熱の症状としては、体が火照るような感覚や高熱が現れます。そして、この熱が血分に影響を及ぼすことで、出血傾向が見られるようになります。鼻血や歯茎からの出血はよく見られる症状です。さらに、症状が進むと、喀血(咳とともに血が出る)、吐血(吐瀉物に血が混じる)、血便(便に血が混じる)といった深刻な症状が現れることもあります。また、熱は皮膚にも影響を与え、赤い発疹や肌の痒みなどを引き起こすことがあります。
女性の月経にも変化が現れ、月経周期が早まる、経血量が異常に増える、経血の色が鮮やかな赤色になるといった症状が見られます。精神面では、イライラしやすくなる、落ち着きがなくなる、不眠といった症状が現れます。さらに、重症化すると意識が混乱する、痙攣を起こすといった危険な状態になることもあります。
これらの症状は、熱が体内の血分の正常な働きを邪魔することで起こると考えられています。例えば、鼻血は、熱によって鼻の粘膜の血管が膨張し、脆くなって破れやすくなることで起こります。皮膚の発疹は、熱が皮膚に過剰な刺激を与えることで生じます。
もし、これらの症状に心当たりがある場合は、自己判断で対処せず、速やかに東洋医学の専門家に相談することが大切です。自己判断で治療を行うと、症状を悪化させたり、他の病気を併発する可能性があります。専門家は、個々の体質や症状に合わせて適切な治療法を提案してくれます。
| 分類 | 症状 |
|---|---|
| 熱の症状 | 体が火照るような感覚 |
| 高熱 | |
| 出血傾向 | 鼻血 |
| 歯茎からの出血 | |
| 喀血(咳とともに血が出る) | |
| 吐血(吐瀉物に血が混じる) | |
| 血便(便に血が混じる) | |
| 皮膚症状 | 赤い発疹 |
| 肌の痒み | |
| 月経異常 | 月経周期が早まる |
| 経血量が異常に増える | |
| 経血の色が鮮やかな赤色になる | |
| 精神症状 | イライラしやすくなる |
| 落ち着きがなくなる | |
| 不眠 | |
| 重症化 | 意識が混乱する |
| 痙攣を起こす |
血熱證の原因

血熱證とは、血(けつ)に熱がこもることで様々な症状が現れる状態のことです。この血熱證を引き起こす原因は、大きく分けて体の中から生じるものと、体の外から影響を受けるものがあります。
まず、体内の要因としては、精神的な負担の大きさが挙げられます。過剰な心配事や焦り、怒りなどの感情は、体の中に熱を生み出しやすく、これが血にこもることで血熱證を引き起こすことがあります。また、質の良い睡眠が不足することも原因の一つです。睡眠は、体の機能を回復させ、体内を調整する大切な時間です。睡眠不足が続くと、この調整機能が上手く働かず、熱のバランスが崩れ、血熱證になりやすくなります。さらに、食生活の乱れも大きな要因です。刺激の強い食べ物、例えば辛いものや脂っこいもの、またはお酒の飲み過ぎは、体内で熱を生み出し、血熱證を招く可能性があります。バランスの良い食事を心がけることが大切です。
次に、体外の要因としては、病原菌や病原体の侵入が挙げられます。風邪などの感染症にかかると、体内で熱が生まれます。この熱が血に影響を与え、血熱證の症状が現れることがあります。また、気温の変化も影響します。特に夏の暑さは、体に熱がこもりやすく、血熱證のリスクを高めます。冬であっても、厚着をしすぎたり、暖房の効いた部屋に長時間いることで、体に熱がこもり、血熱證を引き起こす可能性があります。さらに、激しい運動なども体に熱を生み出すため、注意が必要です。
このように、血熱證には様々な原因があります。これらの要因を理解し、日頃から精神的なゆとりを持つ、十分な睡眠をとる、バランスの良い食事を摂るなど、生活習慣を整えることで、血熱證の予防に繋がります。また、季節に合わせた服装を心がけたり、適度な運動を心がけることも大切です。

東洋医学的診断

東洋医学における診断は、西洋医学とは大きく異なり、身体全体を一つの繋がりとして捉え、心と身体、そして周囲の環境との調和を重視します。診断にあたっては、問診、舌診、脈診といった独自の診察方法を用い、患者の全体像を把握することに努めます。
問診では、現在の症状だけでなく、過去の病歴、生活習慣、食生活、精神状態など、多岐にわたる情報を丁寧に聞き取ります。これは、一見病気とは関係がないように思える事柄でも、体全体の不調和を示す手がかりとなる場合があるからです。例えば、普段の睡眠時間や食の好み、季節による体調の変化なども重要な情報となります。
舌診では、舌の色、形、苔の状態などを観察します。舌は内臓の状態を映す鏡と考えられており、その色や形、苔の様子から、体のどこに不調和があるのかを判断します。例えば、赤い舌は熱を、白い苔は冷えを示唆している可能性があります。血熱証の場合、舌は赤く、苔は黄色くなる傾向があります。これは体内に熱がこもっている状態を表しています。
脈診では、手首の橈骨動脈に触れ、脈の速さ、強さ、リズム、深さなどを診ます。脈は気血の巡りを反映しており、その状態から内臓の機能や経絡のエネルギーの流れを把握します。血熱証では、脈は速く力強いことが多いです。これは、熱によって血行が促進されている状態を表しています。
これらの問診、舌診、脈診から得られた情報を総合的に判断し、患者一人ひとりの体質や状態に合わせた治療法を決定します。東洋医学の専門家は、長年の経験と知識に基づき、これらの情報を的確に分析し、患者にとって最適な治療方針を立てます。西洋医学的な検査データだけでは見えてこない、体全体の不調和を捉え、根本的な改善を目指していくことが、東洋医学の診断の特徴と言えるでしょう。
| 診断方法 | 目的 | 具体的な内容 | 血熱証の例 |
|---|---|---|---|
| 問診 | 心と体、環境との調和を重視し、患者の全体像を把握 | 現在の症状、過去の病歴、生活習慣、食生活、精神状態など多岐にわたる情報を丁寧に聞き取る | – |
| 舌診 | 内臓の状態を反映した舌の状態を観察 | 舌の色、形、苔の状態などを観察。例:赤い舌は熱、白い苔は冷えを示唆 | 舌は赤く、苔は黄色くなる |
| 脈診 | 気血の巡りを反映した脈の状態を観察 | 脈の速さ、強さ、リズム、深さなどを診る | 脈は速く力強い |
| 総合診断 | 患者一人ひとりの体質や状態に合わせた治療法を決定 | 問診、舌診、脈診から得られた情報を総合的に判断 | – |
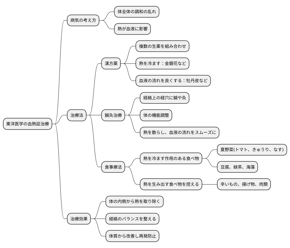
東洋医学的治療

東洋医学では、病気は体全体の調和が乱れた状態と考えます。血熱証とは、体に熱がこもり、その熱が血液に影響を与えて様々な症状が現れる状態です。この過剰な熱を取り除き、血液の流れを滑らかにすることで、体のバランスを取り戻すことを目指します。
東洋医学的治療の中心となるのが漢方薬です。漢方薬は、自然の草や根、鉱物などを組み合わせて作られます。患者の体質や症状に合わせて、熱を冷ます働きのあるもの、血液の流れを良くするものなど、複数の生薬を組み合わせて処方することで、一人ひとりに合った治療を行います。例えば、熱を冷ます効果のある金銀花や、血液の流れを良くする効果のある牡丹皮などが用いられます。
鍼灸治療も効果的です。体には経絡と呼ばれるエネルギーの通り道があり、その経絡上にある特定の点(経穴)に鍼を刺したり、もぐさを燃やして温めたりすることで、体の機能を調整し、症状を改善します。血熱証の場合、熱がこもっている経絡に働きかけることで、熱を散らし、血液の流れをスムーズにします。
食事も大切です。東洋医学では、食べ物にも熱を冷ます性質、温める性質があると考えます。血熱証の場合は、熱を冷ます作用のある食べ物を積極的に摂り、体を冷やすよう心がけます。夏野菜、例えばトマトやきゅうり、なすなどは体を冷やす効果があります。また、豆腐や緑茶、海藻などもおすすめです。反対に、辛いものや揚げ物、肉類などは熱を生み出すため、控えるように指導します。
これらの治療法は、単独で行うこともありますが、組み合わせて行うことでより効果的です。漢方薬で体の内側から熱を取り除き、鍼灸治療で経絡のバランスを整え、食事で熱を生まないよう心がけることで、血熱証の根本的な改善を目指します。西洋医学のように症状を抑えるだけでなく、体質から改善することで、再発しにくい体づくりをしていきます。

