血瘀證:滞った血流が引き起こす不調

東洋医学を知りたい
先生、『血瘀證(けつおしょう)』って、どんなものですか?漢字からなんとなく血の流れが悪いことなのかな?と思うのですが、もっと詳しく教えてください。

東洋医学研究家
そうですね、いいところに気がつきましたね。『血瘀證』は、簡単に言うと、体の中の血の流れが滞っている状態を指します。東洋医学では、血がスムーズに流れなくなると、様々な不調が現れると考えられています。例えば、青あざができやすい、生理痛がひどい、頭痛がする、などです。

東洋医学を知りたい
なるほど。血の流れが悪いと、色々な症状が出るんですね。でも、具体的にどんな症状があれば『血瘀證』だと判断されるのでしょうか?

東洋医学研究家
『血瘀證』の特徴的な症状としては、紫色っぽいあざや皮下の出血斑、刺すような痛み、舌の色が暗い紫色になる、脈がとぎれとぎれになる、などが挙げられます。特に、痛みは固定された場所で、じっとしていてもズキズキ痛むことが多いです。
血瘀證とは。
東洋医学で使われる言葉に『血瘀証(けつおしょう)』というものがあります。これは、目で見てわかる、痛みのある柔らかい紫色のこぶができたり、お腹にしこりができてチクチク痛んだり押すと痛かったり、血の塊が混じった黒っぽい紫色の出血があったり、舌が黒っぽい紫色になったり、脈が不規則に変化したり乱れたりするといった特徴を持つ状態のことを指します。
血瘀證とは何か

血瘀證(けつおしょう)とは、漢方医学において体の調子が悪い状態を示す言葉の一つで、体のすみずみまで血液がうまく巡っていない状態を指します。これは、西洋医学でいう血液循環が悪いというのとは少し違います。漢方医学では、血液は体に必要な栄養やエネルギーを運ぶ大切な役目を担っていると捉えています。この血液の流れが滞ってしまうと、体に様々な不調が現れると考えられています。
例えるなら、川の流れが滞ると水が濁り、魚や草木が育たなくなるように、血流が滞ると、体の中の組織に栄養が行き渡らなくなり、老廃物が溜まりやすくなります。これが、様々な不調の原因となるのです。血瘀證は、それ自体が一つの病気として現れることもありますが、他の病気と一緒に起こることも多く、その原因や症状は様々です。
主な症状としては、体のあちこちに痛みを感じることが多く、その痛みは刺すような鋭い痛みであることが多いです。また、皮膚の色がどす黒く見えたり、紫色の斑点が出たりすることもあります。唇や爪の色も、健康な時と比べて青紫色に見えることがあります。女性の場合、生理痛がひどく、経血に塊が混じることもあります。さらに、頭痛、めまい、耳鳴り、動悸、息切れなども血瘀證の症状として現れることがあります。
血瘀證の原因は様々ですが、冷えや運動不足、精神的なストレス、食生活の乱れなどが関係していると考えられています。また、怪我や手術の後遺症として血瘀證になることもあります。血瘀證は、漢方薬や鍼灸治療などで改善することができます。漢方薬は、個々の体質や症状に合わせて処方され、血流を良くし、体のバランスを整える効果があります。鍼灸治療も、ツボを刺激することで血流を促進し、症状の改善を促します。さらに、普段の生活習慣を改善することも大切です。体を温める、適度な運動をする、バランスの良い食事を摂る、ストレスを溜めないようにするなど、日々の心がけが血瘀證の予防と改善につながります。
| 項目 | 内容 |
|---|---|
| 定義 | 漢方医学において、体のすみずみまで血液がうまく巡っていない状態 |
| 影響 | 体の組織に栄養が行き渡らなくなり、老廃物が溜まりやすくなる |
| 主な症状 | 刺すような痛み、皮膚の黒ずみ/紫斑、唇/爪の青紫色、生理痛(塊混じり)、頭痛、めまい、耳鳴り、動悸、息切れ |
| 原因 | 冷え、運動不足、ストレス、食生活の乱れ、怪我/手術の後遺症 |
| 改善策 | 漢方薬、鍼灸治療、生活習慣の改善(体を温める、適度な運動、バランスの良い食事、ストレス軽減) |
血瘀證の症状

血の滞り、つまり瘀血(おけつ)が体に及ぼす影響は、実に多岐にわたります。目に見える変化から、ご自身で感じるものまで様々です。
まず、見てわかるものとしては、皮膚や粘膜の色に変化が現れます。滞った血によって、紫色を帯びてきます。また、皮下にしこりのような腫れができたり、刺すような痛みを感じることがあります。これは、血の巡りが悪くなっている場所に、老廃物が溜まりやすくなっているためです。
女性の場合、月経に変化が現れることもあります。生理痛がひどくなったり、経血に黒い血塊が混じるなどの症状が見られます。これは子宮の血の巡りが悪くなっているサインと言えるでしょう。
さらに、舌の状態も瘀血(おけつ)を知る上で重要な手がかりとなります。舌の色が暗紫色になったり、舌の裏の血管が太く黒ずんで見える場合は、体内の血の巡りが滞っていると考えられます。
瘀血(おけつ)が生じる場所は人それぞれです。滞っている場所によって、現れる症状も異なってきます。頭に瘀血(おけつ)があれば、頭痛やめまいが生じやすくなります。心臓に瘀血(おけつ)が滞れば、胸の痛みや動悸などの症状が現れます。腹部に瘀血(おけつ)があれば、腹痛や便秘が起こりやすくなります。このように、瘀血(おけつ)は体の様々な場所に影響を及ぼし、多様な症状を引き起こすのです。そのため、瘀血(おけつ)の有無を正しく見極めることが大切です。
| 症状 | 詳細 | 部位 |
|---|---|---|
| 皮膚/粘膜の色変化 | 紫色 | 全身 |
| 皮下 | しこり、腫れ、刺すような痛み | 全身 |
| 月経 | 生理痛の悪化、経血に黒い血塊 | 子宮 |
| 舌 | 暗紫色、舌裏の血管の肥大・黒ずみ | 舌 |
| 頭痛、めまい | – | 頭 |
| 胸の痛み、動悸 | – | 心臓 |
| 腹痛、便秘 | – | 腹部 |
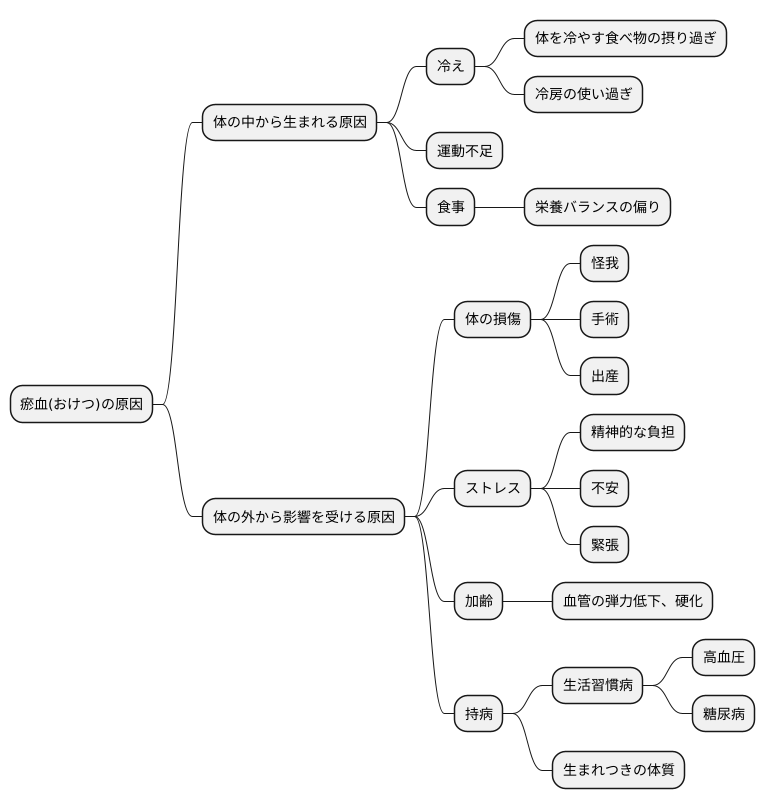
血瘀證の原因

血の滞り、すなわち瘀血(おけつ)は、様々な要因が複雑に絡み合って起こります。大きく分けて、体の中から生まれる原因と、体の外から影響を受ける原因の二つに分類できます。
まず、体の中から生まれる原因として、日々の暮らし方の乱れが挙げられます。体を冷やす食べ物の摂り過ぎや、冷房の使い過ぎといった冷えは、血管を縮めて血の流れを悪くします。また、体を動かす機会が少ない運動不足も、血の流れを滞らせる原因となります。さらに、栄養バランスの偏った食事も、血の質を悪くし、瘀血を生み出しやすくなります。
次に体の外から影響を受ける原因として、怪我や手術、出産といった体の損傷が挙げられます。これらは、直接的に血管を傷つけ、血の流れを阻害します。また、精神的な負担や不安、緊張といったストレスも、自律神経のバランスを崩し、血管を収縮させ、血の流れを滞らせる原因となります。さらに、年を重ねるにつれて、血管は弾力を失い、硬くなっていくため、血の流れが悪くなりやすくなります。
加えて、持病も瘀血に影響を与えます。高血圧や糖尿病といった生活習慣病は、血管の老化を早め、傷つきやすくするため、瘀血のリスクを高めます。また、生まれつきの体質も関係しており、血の流れが悪くなりやすい体質の方もいます。
このように、瘀血の原因は人それぞれ異なり、複数の要因が重なり合っている場合もあります。そのため、瘀血を改善するには、丁寧な問診や診察を通して、その人の体質や生活習慣、病状などを詳しく把握し、原因を特定することが重要です。

血瘀證の診断

漢方医学では、血の滞り、つまり血瘀證(けつおしょう)と呼ぶ状態を診断する際、様々な方法を組み合わせて患者さんの全体像を把握します。西洋医学の検査のように数値で判断するのではなく、患者さんの体質や生活習慣、自覚症状などを総合的に判断するのが特徴です。
まず問診では、現在の症状について詳しく尋ねます。例えば、どのような痛みがあるのか、いつから痛み始めたのか、痛みの程度はどのくらいか、などを丁寧に聞き取ります。過去の病気や怪我、手術の経験なども重要な情報です。さらに、日々の生活習慣、例えば食事の内容、睡眠時間、運動習慣、なども血瘀證の診断に役立ちます。
次に舌診では、舌の状態を観察します。健康な舌は、淡い紅色で適度な潤いがあります。しかし、血瘀證の場合は、舌の色が暗紫色を帯び、時には黒っぽい斑点が見られることもあります。また、舌の裏の静脈が太く黒ずんで見えるのも特徴です。
そして脈診では、手首の動脈に触れて脈の様子を診ます。脈の速さ、強さ、リズム、滑らかさなどを総合的に判断します。血瘀證の人の脈は、力なく遅く、途切れ途切れに感じられることが多いです。まるで糸が引っかかるように、脈がスムーズに流れていない印象を受けます。
これらの問診、舌診、脈診の結果を総合的に判断することで、血瘀證かどうかを診断します。漢方医学では、患者さん一人ひとりの状態を丁寧に観察し、体質や生活習慣なども考慮しながら診断を行うため、より的確な治療法を選択することができます。
| 診断方法 | 観察項目 | 血瘀證の特徴 |
|---|---|---|
| 問診 | 現在の症状、過去の病歴、生活習慣 | 痛みの有無、持続時間、程度、既往歴、食事、睡眠、運動など |
| 舌診 | 舌の色、斑点、舌裏静脈 | 暗紫色、黒っぽい斑点、太く黒ずんだ静脈 |
| 脈診 | 脈の速さ、強さ、リズム、滑らかさ | 力なく遅い、途切れ途切れ、スムーズに流れていない |
血瘀證の治療

血の滞り、つまり血瘀證(けつおしょう)の治療は、滞った血の流れをスムーズにし、体のバランスを整えることを目指します。東洋医学では、体全体の調和を重視し、様々な方法で血瘀證を改善していきます。
漢方薬は、自然の草木や鉱物などを用いた生薬を組み合わせ、一人ひとりの体質や症状に合わせて処方されます。血の滞りを解消し、流れを良くする代表的な生薬には、当帰(とうき)、川芎(せんきゅう)、桃仁(とうにん)、紅花(こうか)などがあります。これらの生薬は、血行を促進するだけでなく、炎症を抑える作用も持ち、瘀血による痛みや腫れ、冷えなどを和らげます。
鍼灸治療は、経穴(けいけつ)と呼ばれる特定の場所に鍼を刺したり、お灸で温めることで、気の流れと血の流れを調整し、体の機能を回復させます。瘀血によって引き起こされる痛みやしびれ、運動制限などの症状にも効果が期待できます。
日常生活では、血の流れを良くする習慣を心がけることが大切です。体を冷やさないように温かい服装を心がけ、湯船に浸かるなどして体を温めましょう。適度な運動は、血行を促進し、筋肉の緊張を和らげます。ウォーキングやストレッチなど、無理のない範囲で行いましょう。バランスの良い食事は、体の調子を整える基本です。新鮮な野菜や果物、海藻などを積極的に摂り入れ、栄養バランスの良い食事を心がけましょう。また、ストレスは血行を悪くする原因の一つです。質の良い睡眠を確保し、リラックスする時間を持つなど、ストレスを溜め込まない工夫も大切です。
これらの治療法と生活習慣の改善を組み合わせ、体質を根本から改善していくことで、血瘀證の症状を和らげ、健康な状態へと導くことができます。症状が重い場合や長引く場合は、専門家に相談し、適切な指導を受けるようにしましょう。
| カテゴリー | 詳細 |
|---|---|
| 漢方薬 | 一人ひとりの体質や症状に合わせた生薬の組み合わせ。例:当帰、川芎、桃仁、紅花など。血行促進、炎症抑制。 |
| 鍼灸治療 | 経穴に鍼を刺したりお灸で温めることで気と血の流れを調整し、体の機能を回復。痛み、しびれ、運動制限などに効果。 |
| 日常生活 |
|
日常生活での注意点

血が滞りやすい体質を良くし、再び滞らないようにするには、普段の生活での心がけも大切です。冷えは万病の元と言われるように、体を冷やさないように気をつけましょう。冷たい飲み物や食べ物は控え、体を温める食べ物を積極的に食べるように心がけてください。生姜やネギ、ニンニクといった香味野菜は血の巡りを良くし、体を温める効果があります。毎日の食事に取り入れると良いでしょう。
適度な運動も血の巡りを良くするのに効果があります。激しい運動である必要はありません。毎日続けられる散歩や、ゆったりとした動きで体をほぐす体操などを習慣にしましょう。また、心にゆとりを持つことも大切です。ストレスは自律神経の働きを乱し、血の巡りを悪くする原因となります。ゆっくりとくつろげる時間を意識的に作りましょう。好きなことをして気分転換をしたり、趣味に没頭する時間も大切です。
バランスの良い食事も心がけましょう。鉄分は血液を作るのに欠かせない栄養素です。ビタミンEは血の巡りを良くし、ビタミンCは血管を丈夫にする働きがあります。これらの栄養素を豊富に含む食品を積極的に食べるようにしましょう。
早寝早起きなどの規則正しい生活と、質の良い睡眠を十分にとることも、血が滞るのを防ぎ、体質改善に繋がります。毎日の生活の中で、これらの点に気を配り、健康な体作りを心がけていきましょう。
| カテゴリー | 具体的な方法 | 効能 |
|---|---|---|
| 冷え対策 | 冷たい飲み物・食べ物を控え、体を温める食べ物を積極的に摂る 生姜、ネギ、ニンニクなどの香味野菜を摂る |
血行促進、体を温める |
| 運動 | 適度な運動(散歩、体操など) | 血行促進 |
| ストレス対策 | 心にゆとりを持つ ゆっくりくつろげる時間を作る 趣味を楽しむ |
自律神経の調整、血行促進 |
| 食事 | バランスの良い食事 鉄分、ビタミンE、ビタミンCを多く含む食品を摂る |
血液生成、血行促進、血管強化 |
| 生活習慣 | 早寝早起き 質の良い睡眠 |
血行促進、体質改善 |
