沖洗法:温熱と薬効で患部を癒す

東洋医学を知りたい
先生、『沖洗法』ってどういう治療法ですか?漢字から水の力で洗い流すようなイメージなんですが…

東洋医学研究家
なるほど、確かに『洗う』という字が入っているので、水を使うイメージを持つのも無理はないですね。ですが、沖洗法は水ではなく、薬の蒸気を患部に当てる治療法なんですよ。

東洋医学を知りたい
蒸気を当てるんですね!患部を温める効果もあるんですか?

東洋医学研究家
その通り!温める効果に加えて、薬の成分を患部に浸透させる効果もあるんです。患部を直接温めることで血行を良くし、薬効を高める効果が期待できるんですよ。
沖洗法とは。
東洋医学で使われている『沖洗法』という治療法について説明します。この治療法は、患部に薬の蒸気を当てることで、体の外側から治療する方法です。
沖洗法とは

沖洗法は、東洋医学に伝わる体の外から行う治療法の一つです。温めた薬草の蒸気を患部に当てることで、体の不調を癒していきます。煎じた薬草の蒸気を利用する点が、沖洗法の特徴と言えるでしょう。この蒸気は、患部に温かさをもたらすだけでなく、薬草の持つ力も同時に届けてくれます。
皮膚の表面を温めることで、血の流れが良くなり、筋肉や関節の痛みやこりを和らげる効果があります。冷えや湿気が原因で起こる不調を抱えている方には、特に効果が期待できます。例えば、関節の痛みや、神経の痛み、関節に炎症が起きている場合などに用いられます。
また、薬草の蒸気は皮膚を通して体内に吸収され、患部に直接働きかけます。蒸気を利用することで、薬効成分を効率よく患部に届けることができるのです。このため、外傷や皮膚の病気にも効果があると考えられています。
沖洗法は古くから様々な病気に用いられてきた歴史があります。手軽に行えること、体に負担が少ないことが、長く人々に選ばれてきた理由でしょう。体への負担が少ないため、他の治療法と併用することも可能です。沖洗法は、体の内側と外側の両方から、穏やかに体を整えていく、東洋医学の知恵が詰まった治療法と言えるでしょう。
| 項目 | 内容 |
|---|---|
| 治療法名 | 沖洗法 |
| 種類 | 体の外から行う治療法 |
| 方法 | 温めた薬草の蒸気を患部に当てる |
| 特徴 | 煎じた薬草の蒸気を利用 |
| 効果 |
|
| 利点 | 手軽、低負担、他治療法との併用可能 |
| 適応 | 関節の痛み、神経痛、関節の炎症、外傷、皮膚病など |
沖洗法の種類

沖洗法は、用いる薬草や水の性質、また方法によって様々な種類があります。それぞれの特徴を理解し、症状に合わせて適切な方法を選ぶことで、より高い効果が期待できます。
まず、蒸気を用いる方法では、煎じた液体の種類が重要です。代表的なものとして、ヨモギの煎じ液があります。ヨモギは体を温める性質があり、冷えからくる様々な不調に効果を発揮します。特に婦人科系の疾患や、冷え性による腰や腹部の痛み、生理痛などに用いられます。また、産後の体の回復を促す効果も期待できます。
次に、ショウガを用いた蒸気浴もよく知られています。ショウガは体を温め、発汗を促す作用があります。風邪の初期症状である悪寒や鼻水、頭痛などに効果的です。さらに、ショウガには吐き気を鎮める働きもあるため、乗り物酔いなどにも用いられます。
蒸気を用いる方法では、薬草の種類だけでなく、蒸気の温度や時間も重要な要素です。症状や体質に合わせて調整することで、より効果的な施術となります。熱すぎる蒸気は、やけどの危険もあるため、注意が必要です。
また、蒸気を用いる方法以外にも、温泉水や鉱泉水を用いた沖洗法もあります。温泉水や鉱泉水には、様々なミネラルが含まれており、皮膚病や切り傷、やけどなどに効果を発揮します。それぞれの温泉や鉱泉によって含まれる成分が異なるため、事前にどのような効果が期待できるのかを確認することが大切です。
さらに、患部を覆う布の種類も、症状に合わせて選ぶ必要があります。患部を温める必要がある場合は、厚手の布を用いることで保温効果を高めることができます。逆に、患部を冷やす必要がある場合は、薄手の布を用いる、もしくは布を用いない方法が適しています。
このように、沖洗法には様々な種類があり、それぞれに異なる効果があります。自身の症状や体質を理解し、経験豊富な専門家の指導のもと、適切な方法を選ぶことで、健康増進に役立てることができます。
| 種類 | 薬草/水 | 効果 | 症状 | 注意点 |
|---|---|---|---|---|
| 蒸気を用いる方法 | ヨモギ | 体を温める | 婦人科系疾患、冷え性、生理痛、産後の回復 | 蒸気の温度と時間に注意、やけどの危険性 |
| ショウガ | 体を温める、発汗作用、吐き気抑制 | 風邪の初期症状(悪寒、鼻水、頭痛)、乗り物酔い | ||
| 温泉水/鉱泉水 | 様々なミネラルを含む | 皮膚病、切り傷、やけど | 温泉/鉱泉水の種類による効果の違いを確認 |
沖洗法の実際

沖洗法は、患部に温かい蒸気を当てて、血の巡りを良くし、痛みや炎症を和らげる治療法です。専用の器具を用いる場合と、家庭で簡便に行う場合があります。
専用の器具を用いる場合は、まず煎じ液を火にかけて沸かします。この煎じ液は、患部の状態に合わせて、様々な薬草や生薬を組み合わせたものです。蒸気が直接肌に触れると火傷の危険があるため、必ず布などで患部を覆います。蒸気の温度や量は、患者さんの状態に合わせて細かく調整することが大切です。熱すぎると火傷の恐れがあり、ぬるすぎると効果が期待できません。治療時間は通常15分から30分程度ですが、これも患者さんの状態によって加減します。
家庭で沖洗法を行う場合は、タオルを用いるのが一般的です。大きめの鍋に湯を沸かし、清潔なタオルを蒸気に十分に当てて温めます。そして、濡れたタオルを軽く絞り、火傷しない程度の温度に冷ましてから患部に当てます。タオルが冷めてきたら、再度蒸気で温め直して使用します。この際も、熱すぎるタオルを当てて火傷しないよう、十分に注意が必要です。
沖洗法は、適切に行えば安全で効果的な治療法です。しかし、持病のある方や妊娠中の方などは、体に思わぬ影響が出る可能性があります。そのため、始める前に必ず医師に相談し、指示を仰ぐようにしましょう。自己判断で行うのは危険です。また、治療中に痛みや違和感を感じた場合は、すぐに中止して医師に相談してください。
| 項目 | 専用器具使用 | 家庭での実施 |
|---|---|---|
| 準備 | 薬草・生薬の煎じ液を沸かす | 大きめの鍋に湯を沸かす、清潔なタオル |
| 患部保護 | 布などで覆う(火傷防止) | 濡れたタオルを絞り、適温に冷ます(火傷防止) |
| 温度調節 | 患者さんの状態に合わせて細かく調整 | タオルの温度に注意(火傷防止) |
| 治療時間 | 15分~30分程度(患者さんの状態により加減) | タオルが冷めたら再度蒸気で温める |
| 注意点 | 医師に相談 | 医師に相談、自己判断は危険 |
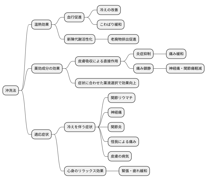
沖洗法の効果

沖洗法は、温かいお湯や薬液を用いて患部を洗い流す治療法で、様々な効果が期待できます。その効果は主に、温熱によるものと、用いる薬液の効能によるものの二つに分けられます。
まず温熱効果についてですが、患部に温かいお湯をかけることで、血の巡りが良くなります。体のすみずみまで血液が行き渡るようになると、冷えを取り除き、筋肉や関節のこわばりを和らげることに繋がります。また、新陳代謝も活発になり、体内の老廃物を排出する働きも助けます。これは体の機能を高め、健康な状態へと導く上で重要な役割を果たします。
次に薬効成分の効果についてですが、沖洗法で用いる薬液には、様々な生薬や漢方薬が含まれている場合があります。これらの薬効成分は、皮膚から吸収されて患部に直接作用します。例えば、炎症を抑える作用を持つ薬草を用いれば、患部の炎症を鎮め、痛みを和らげることができます。また、痛みを鎮める作用を持つ薬草を用いれば、神経痛や関節痛などの痛みを軽減する効果が期待できます。このように、症状に合わせて適切な薬液を選ぶことで、より高い効果を得ることが可能になります。
これらの相乗効果により、沖洗法は様々な体の不調に効果を発揮します。冷えや湿気が原因で悪化する関節リウマチや神経痛、関節炎、怪我による痛み、皮膚の病気など、幅広い症状に用いられます。特に、冷えを伴う症状には非常に効果的です。さらに、沖洗法には心身をリラックスさせる効果もあるため、日々の緊張や疲れを和らげるのにも役立ちます。体を温め、緊張をほぐすことで、心身ともに健康な状態へと導くことができるのです。

沖洗法の注意点

沖洗法は昔から伝わる東洋医学の知恵に基づいた治療法で、様々な体の不調を和らげる効果が期待できます。比較的安全な方法ではありますが、いくつかの注意点を守ることで、より安全に、そして効果的に治療を受けることができます。
まず最も大切なのは、蒸気の温度です。熱すぎる蒸気を当てると、やけどをする危険があります。心地良いと感じる程度の温度で行うことが大切です。温度の調節が難しい場合は、タオルなどで蒸気を覆う、蒸気を当てる時間を短くするなど工夫してみましょう。また、熱さに慣れてくると、ついつい温度を上げてしまいがちです。毎回、温度計などで確認するなど、やけどにはくれぐれも注意しましょう。
次に、皮膚の状態にも注意が必要です。皮膚に傷や炎症がある場合、沖洗法を行うことで症状を悪化させる可能性があります。皮膚に異常がある場合は、沖洗法を行う前に、医師や専門家に相談しましょう。自己判断は禁物です。
さらに、持病のある方や妊娠中の方は、特に注意が必要です。持病の種類によっては、沖洗法が適さない場合もあります。また、妊娠中は、お腹の赤ちゃんへの影響も考慮しなければなりません。安易に自己判断で沖洗法を行うのではなく、必ず事前に医師に相談し、指示を仰ぎましょう。
沖洗法は、適切な方法で行えば、様々な症状の改善に役立つ効果的な治療法です。しかし、自己流で行うのは危険です。専門家の指導を仰ぎ、正しく安全に沖洗法を行いましょう。体に不調を感じた際は、まずは専門家に相談し、自分に合った治療法を見つけることが大切です。
| 注意点 | 詳細 |
|---|---|
| 蒸気の温度 | 熱すぎる蒸気はやけどの危険性あり。心地良い温度で行う。タオルなどで蒸気を覆う、蒸気を当てる時間を短くするなど工夫も有効。温度計などで確認し、やけどに注意。 |
| 皮膚の状態 | 皮膚に傷や炎症がある場合は、沖洗法を行うことで症状を悪化させる可能性あり。皮膚に異常がある場合は、医師や専門家に相談。自己判断は禁物。 |
| 持病のある方や妊娠中の方 | 持病の種類によっては、沖洗法が適さない場合も。妊娠中は、お腹の赤ちゃんへの影響も考慮が必要。必ず事前に医師に相談し、指示を仰ぐ。 |
| 自己流 | 自己流で行うのは危険。専門家の指導を仰ぎ、正しく安全に沖洗法を行う。体に不調を感じた際は、まずは専門家に相談し、自分に合った治療法を見つける。 |
他の治療法との組み合わせ

沖洗法は、単独で用いる場合でも効果が期待できますが、他の治療法と組み合わせることで、その効果をより一層高めることができます。まるで幾重にも重ねた布のように、様々な治療法を組み合わせることで、より温かく、より頑丈な効果が生まれるのです。
例えば、鍼(はり)治療や灸(きゅう)治療と組み合わせる方法があります。鍼治療は、体の特定の場所にあるツボに鍼を刺すことで、体の働きを整える効果があります。灸治療は、ツボに艾(もぐさ)を燃やして温めることで、同様の効果が期待できます。これらの治療は、体の流れを良くし、不調の根本原因に働きかけると考えられています。沖洗法と組み合わせることで、体の内側からと外側からの両方からアプローチし、より高い効果が期待できるでしょう。
また、あんまや指圧といったマッサージ療法との組み合わせも効果的です。マッサージは、凝り固まった筋肉をほぐし、血の流れを良くする効果があります。沖洗法で体の表面を整え、マッサージで体の内部を整えることで、相乗効果が期待できます。
さらに、普段の生活習慣の改善も大切です。体を冷やさないように、温かい飲み物をこまめに飲む、お風呂にゆっくり浸かる、暖かい服装を心がけるなど、日々の生活の中でできることから始めてみましょう。また、栄養バランスの取れた食事を摂ることも大切です。肉や魚、野菜、穀物など、様々な食材をバランス良く摂ることで、体の内側から健康を支えることができます。
沖洗法と他の治療法、そして生活習慣の改善。これらを組み合わせることで、まるで三本の矢のように、より強い効果を発揮し、症状の改善と再発の予防につながるでしょう。

