病邪を追い出す透邪療法

東洋医学を知りたい
先生、『透邪』ってどういう意味ですか?よくわからないんです。

東洋医学研究家
『透邪』とは、体の中にある悪いものを体の外に出す治療法のことだよ。風邪のひき始めによく使われるね。

東洋医学を知りたい
風邪のひき始め?ということは、症状が軽い時に使うんですか?

東洋医学研究家
そうだよ。例えば、ぞくぞくしたり、少し熱っぽいと感じたりするような、病気が体表にとどまっている初期段階の治療に使うんだ。体の奥深くに入り込んだ病気にはあまり使わないね。
透邪とは。
東洋医学には『透邪』という言葉があります。これは、体の中の悪い気を外に出す治療法のことです。一般的には、体の表面に症状が出ている時に使われます。
透邪とは

透邪とは、東洋医学、特に漢方医学において、風邪などの外から侵入してきた邪気を体外へ排出する治療法です。東洋医学では、病気は体内の気のバランスが崩れたり、邪気と呼ばれる病因が体内に侵入することで起こると考えられています。この邪気には、現代医学でいうウイルスや細菌だけでなく、寒さ、暑さ、湿気、乾燥といった気候の変化も含まれます。これらの邪気が体に侵入し、比較的初期段階の病状にある状態を表証と言います。透邪は、主にこの表証の段階で用いられる治療法です。
邪気が体表にとどまっている表証の段階では、悪寒、発熱、頭痛、鼻水、咳、のどの痛みといった症状が現れます。これらの症状は、体が邪気を追い出そうと働いている反応と捉えられます。透邪はこの反応を助け、発汗、排尿、排便などを促すことで邪気を体外へ排出することを目指します。例えば、風邪の初期症状である悪寒や発熱がある場合、発汗作用のある生姜や葱を用いた温かいスープや葛湯を飲むことで、汗をかきやすくし、邪気を体外へ排出します。また、咳や痰がある場合には、杏仁や桔梗など、呼吸器系の働きを助け、痰を排出しやすくする生薬を用いた漢方薬が用いられます。
透邪は、病邪が体表にとどまっている初期段階の治療に効果的ですが、病状が進行し、邪気が体の奥深くに入り込んだ場合には、別の治療法が必要になります。そのため、自己判断で透邪療法を行うのではなく、東洋医学の専門家である医師や薬剤師に相談し、適切な治療を受けることが大切です。症状が長引く場合や悪化する場合は、速やかに医療機関を受診しましょう。
| 項目 | 説明 |
|---|---|
| 透邪とは | 東洋医学、特に漢方医学において、風邪などの外から侵入してきた邪気を体外へ排出する治療法 |
| 東洋医学における病気の考え方 | 体内の気のバランスが崩れたり、邪気と呼ばれる病因が体内に侵入することで起こる |
| 邪気の種類 | ウイルス、細菌、寒さ、暑さ、湿気、乾燥など |
| 表証 | 邪気が体に侵入し、比較的初期段階の病状にある状態 |
| 透邪の適用段階 | 主に表証の段階 |
| 表証の症状 | 悪寒、発熱、頭痛、鼻水、咳、のどの痛みなど |
| 透邪のメカニズム | 発汗、排尿、排便などを促すことで邪気を体外へ排出 |
| 透邪の例 | 風邪の初期症状に生姜や葱を用いた温かいスープや葛湯、咳や痰には杏仁や桔梗を用いた漢方薬 |
| 透邪の有効な段階 | 病邪が体表にとどまっている初期段階 |
| 注意事項 | 自己判断を避け、東洋医学の専門家である医師や薬剤師に相談 |
透邪と発汗

「透邪」とは、体にたまった悪い気を追い出すことを意味します。東洋医学では、風邪などの病気は、この悪い気、つまり「邪気」が体内に侵入することで起こると考えられています。この邪気を体外に出す方法の一つが「発汗」です。
発汗は、体の表面に現れた邪気を汗とともに体外へ押し出す働きがあります。風邪の初期症状、例えば寒気がする、体がだるい、頭痛がするといった症状が現れた際に有効です。これらの症状は、邪気が体表にとどまっている状態を示しています。このような時に発汗を促すことで、邪気を効率よく体外へ排出することができます。
発汗を促すには様々な方法があります。生姜やネギなどの体を温める食材を使った温かい汁物を飲むのも一つの方法です。生姜は体を温める作用が強く、ネギは発汗作用に加えて解毒作用も期待できます。これらの食材を組み合わせた温かい汁物は、風邪の初期症状に効果的です。また、葛根湯などの漢方薬も発汗作用を促すのに役立ちます。葛根湯は、風邪の初期症状に用いられる代表的な漢方薬で、発汗を促すことで風邪の進行を抑える効果が期待できます。
ただし、発汗療法は体力を消耗する場合があるため、注意が必要です。体力が弱っている人や、もともと汗をかきやすい人、あるいは病気で体力が落ちている人は、発汗しすぎるとさらに体力を消耗し、症状を悪化させる可能性があります。そのため、発汗療法を行う場合は、医師や薬剤師に相談し、自分の体質や状態に合った方法で行うことが大切です。適切な発汗療法は、邪気の排出を促進し、風邪などの症状の改善を早める効果が期待できます。過度な発汗は避け、体の状態を見ながら行うようにしましょう。

透邪に用いる漢方薬

病気を追い払う、いわゆる「透邪」を目的として用いられる漢方薬はいくつかあります。代表的なものとして葛根湯、桂枝湯、香蘇散などを挙げることができます。これらの漢方薬は、体に侵入した邪気を体外へ発散させる働きかけをし、風邪の初期症状に効果を発揮します。
葛根湯は、風邪のひき始めで、強い寒気がして、首筋や肩の凝り、いわゆる肩こりが顕著な場合に用いられます。風邪によって閉ざされた体表を開き、発汗を促すことで、邪気を体外へ追い出すのです。特に、比較的体力があり、筋肉質でかたい体格の方に適しています。
一方、桂枝湯は、風邪の初期症状で、ぞくぞくする悪寒と熱っぽさ、頭痛がある場合に用いられます。葛根湯のような強い発汗作用はなく、弱った体に優しく作用し、バランスを整えながら邪気を発散させます。どちらかというと体力のない方、虚弱体質の方に向いています。
香蘇散は、風邪の初期症状で、頭痛や鼻詰まり、吐き気がする場合に用いられます。香蘇散は、胃腸の働きを良くしながら、風邪の症状を和らげます。食べ過ぎや飲み過ぎ、胃腸が弱っている状態での風邪に効果的と言えるでしょう。
これらの漢方薬は、症状や体質に合わせて使い分けることが重要です。自己判断で服用するのではなく、医師や薬剤師などの専門家に相談の上、適切なものを選ぶようにしましょう。漢方薬は、自然の草根木皮などの生薬から作られており、副作用は少ないと考えられていますが、体質に合わない場合や、他の薬と併用することで副作用が現れることもあります。そのため、専門家の指導の下で、正しく服用することが大切です。
| 漢方薬 | 症状 | 体質 |
|---|---|---|
| 葛根湯 | 風邪のひき始め、強い寒気、首筋や肩の凝り | 比較的体力があり、筋肉質でかたい体格 |
| 桂枝湯 | 風邪の初期症状、ぞくぞくする悪寒と熱っぽさ、頭痛 | 体力のない方、虚弱体質 |
| 香蘇散 | 風邪の初期症状、頭痛、鼻詰まり、吐き気 | 食べ過ぎや飲み過ぎ、胃腸が弱っている状態 |
日常生活での注意点

健康な暮らしを送る上で、邪気を体から追い出す「透邪」は大切な考えです。透邪の効果を高めるためには、日常生活での心掛けが重要です。
まず、体を冷やさないように気を配りましょう。冷えは邪気が体に入り込む大きな原因となります。特に、お腹や足元を冷やすことは避けたいものです。温かい衣服を着て、夏であっても冷房の使い過ぎには注意が必要です。冷たい飲み物や食べ物を摂り過ぎると、体の内側から冷えてしまいますので、温かいものを積極的に選びましょう。生姜やネギなどの体を温める食材を食事に取り入れるのも良いでしょう。
次に、質の良い睡眠を十分に確保することが大切です。睡眠不足は、体の抵抗力を弱め、邪気に侵入されやすい状態を作ってしまいます。毎日同じ時刻に寝起きし、寝る前にカフェインを摂らない、適度な運動をするなど、睡眠の質を高める工夫をしましょう。夜更かしは避け、しっかりと体を休ませることが健康維持には欠かせません。
さらに、バランスの良い食事を心がけましょう。体の抵抗力を高めるためには、様々な栄養素をバランス良く摂ることが重要です。新鮮な野菜や果物、良質なタンパク質、発酵食品などを積極的に食事に取り入れ、体の内側から健康を支えましょう。偏った食事や暴飲暴食は、体のバランスを崩し、邪気に付け入る隙を与えてしまいます。また、食事をよく噛んで食べることも大切です。消化を助け、栄養の吸収を良くするだけでなく、心も落ち着かせる効果があります。
これらの日常生活での心掛けを継続することで、透邪の効果を高め、より健康な状態を保つことができます。小さなことの積み重ねが、大きな健康へと繋がりますので、ぜひ今日から実践してみてください。
| 項目 | 具体的な方法 |
|---|---|
| 体を冷やさない |
|
| 質の良い睡眠 |
|
| バランスの良い食事 |
|
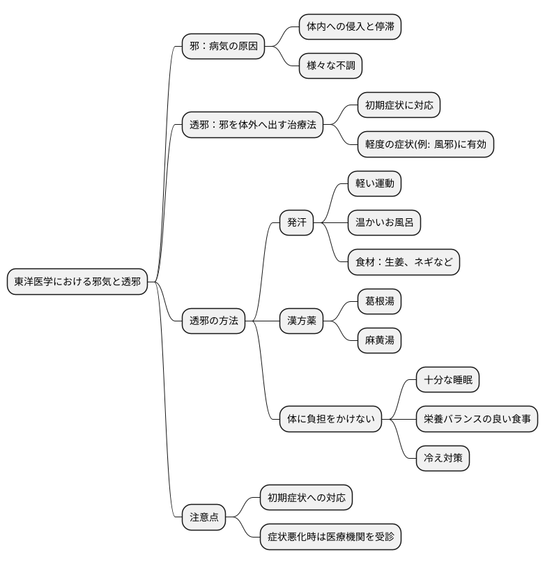
まとめ

東洋医学では、病気を引き起こす原因となる邪気を「邪」と呼びます。この邪が体内に侵入し、停滞することで様々な不調が現れると考えられています。そこで、この邪を体外に追い出す方法として「透邪」という治療法が用いられます。透邪は、初期症状に対応するための方法であり、風邪などの比較的軽度の症状に有効です。
透邪を行うには、様々な方法があります。例えば、発汗は、体の表面から邪気を追い出す効果的な方法です。軽い運動や温かいお風呂に入ることで、発汗を促すことができます。生姜やネギなどの食材を積極的に摂ることも、発汗作用を高めるのに役立ちます。また、漢方薬も透邪に用いられます。症状に合わせて適切な漢方薬を服用することで、体内の邪気を効果的に排出することができます。葛根湯や麻黄湯などは、風邪の初期症状に用いられる代表的な漢方薬です。
日常生活においても、体に負担をかけないことが大切です。十分な睡眠をとり、栄養バランスの良い食事を心がけることで、体の抵抗力を高め、邪気の侵入を防ぐことができます。また、冷えは万病の元とも言われます。体を冷やさないように、温かい服装を心がけ、冷たい飲み物や食べ物は控えましょう。
透邪はあくまで初期症状に対応するための方法です。自己判断で透邪を行い続けると、病気を悪化させる可能性もあります。症状が長引く場合や悪化する場合は、医療機関を受診し、専門家の指示に従うことが大切です。東洋医学の知恵を活かしつつ、現代医学の知識も取り入れることで、より効果的に健康を維持していくことができるでしょう。体の声に耳を傾け、無理をせず、自分にとって最適な方法を見つけることが大切です。

