血熱血瘀を治す涼血散瘀

東洋医学を知りたい
先生、『凉血散瘀』ってどういう意味ですか?漢字が難しくてよくわからないんです。

東洋医学研究家
そうだね、難しい漢字だね。『凉血散瘀』は、体の熱を冷まし、血の流れをよくするという意味だよ。漢方では、体の熱がこもって血の流れが悪くなると、様々な病気を引き起こすと考えられているんだ。

東洋医学を知りたい
体の熱を冷ますのと、血の流れをよくする、ですか。なんとなくイメージがわいてきました。具体的にはどんな時に使われるんですか?

東洋医学研究家
例えば、打撲や捻挫などで内出血を起こして腫れや痛みが続く場合などに使われることがあるよ。他にも、皮膚病や婦人科系の病気など、色々な症状に使われることがあるんだ。
凉血散瘀とは。
東洋医学では、体の熱や血行の滞りを改善する治療法の一つに『凉血散瘀』というものがあります。これは、熱を持った血液を冷まし、滞った血の流れを良くするという意味です。
涼血散瘀とは

「涼血散瘀(りょうけつさんお)」とは、東洋医学の治療法の一つで、体の中の熱を冷まし、血の流れをよくすることを目的としています。東洋医学では、血の流れが滞ると様々な病気の原因となると考えられており、この滞りを瘀血(おけつ)と呼びます。瘀血(おけつ)とは、スムーズに流れるべき血液が、何らかの原因で滞ってしまった状態のことです。この瘀血(おけつ)に、過剰な熱が加わった状態を血熱血瘀(けつねつけつお)といいます。熱を持った血液は粘っこくなり、流れにくくなるため、瘀血(おけつ)をさらに悪化させてしまうのです。涼血散瘀(りょうけつさんお)は、このような血熱血瘀(けつねつけつお)の状態を改善するための大切な治療法です。
具体的には、熱を冷ます作用を持つ生薬と、血の流れを良くする作用を持つ生薬を組み合わせて用います。熱を冷ます生薬は、体の中の過剰な熱を取り除き、炎症を抑える働きがあります。血の流れを良くする生薬は、滞った血液をスムーズに流し、体の隅々まで栄養を届ける手助けをします。これらの生薬を組み合わせることで、体の内側から症状を和らげ、健康な状態へと導きます。
瘀血(おけつ)があると、月経の痛みや周期の乱れ、肌の不調、しみ、肩や首のこり、頭の痛み、冷えやすい体質など、様々な症状が現れることがあります。また、血熱(けつねつ)が加わると、炎症が悪化したり、出血しやすくなったり、顔がのぼせたり、体がほてったりといった症状も出てきます。涼血散瘀(りょうけつさんお)は、これらの症状を改善するために、重要な役割を果たします。体質や症状に合わせて、一人ひとりに合った生薬の組み合わせが選ばれ、根本的な体質改善を目指します。

症状と原因

涼血散瘀は、体の中の流れが滞り、熱を持つことで起こる様々な不調に対応する治療法です。具体的には、月経に関する悩み、肌のトラブル、肩や頭の痛み、冷えなど、多様な症状に効果を発揮します。
まず、月経痛についてですが、これは子宮内膜が剥がれ落ちる際に、血液がスムーズに排出されずに起こる痛みです。涼血散瘀は、血液の流れを良くすることで、この痛みを和らげ、月経周期を整える効果も期待できます。また、月経不順も、血液の流れの滞りが原因の一つと考えられており、涼血散瘀によって改善が見込めます。
次に、肌荒れやシミですが、これらは皮膚への栄養供給や老廃物の排出が滞ることで発生します。涼血散瘀は、血液の流れを改善することで、肌の新陳代謝を促し、美しい肌へと導きます。
肩こりや頭痛は、筋肉が緊張することで血行が悪くなり、老廃物が蓄積することで起こります。涼血散瘀は、滞った血液の流れをスムーズにし、筋肉の緊張を和らげ、老廃物を排出することで、これらの症状を改善します。
冷え性は、体全体の血液循環が悪くなっている状態です。特に手足の先など、体の末端部分への血流が不足することで冷えが生じます。涼血散瘀は、全身の血液循環を良くすることで、冷え性を改善します。
さらに、血熱と呼ばれる状態にも効果があります。これは、体の中に過剰な熱がこもり、血液がドロドロとした状態になることで、炎症や出血、のぼせ、ほてりといった症状を引き起こします。涼血散瘀は、熱を取り除き、血液の流れを良くすることでこれらの症状を鎮静化します。
このように、涼血散瘀は様々な症状に幅広く対応できる優れた治療法と言えるでしょう。
| 症状 | 原因 | 涼血散瘀の効果 |
|---|---|---|
| 月経痛 月経不順 |
子宮内膜剥離時の血液排出不良 血液の流れの滞り |
血液の流れを良くし痛みを和らげ、月経周期を整える |
| 肌荒れ・シミ | 皮膚への栄養供給・老廃物排出の滞り | 血液の流れを改善し、肌の新陳代謝を促進 |
| 肩こり・頭痛 | 筋肉の緊張による血行不良、老廃物の蓄積 | 血液の流れをスムーズにし、筋肉の緊張を和らげ、老廃物を排出 |
| 冷え性 | 体全体の血液循環不良、末端への血流不足 | 全身の血液循環を良くする |
| 血熱(炎症、出血、のぼせ、ほてり) | 過剰な熱、血液のドロドロ状態 | 熱を取り除き、血液の流れを良くする |
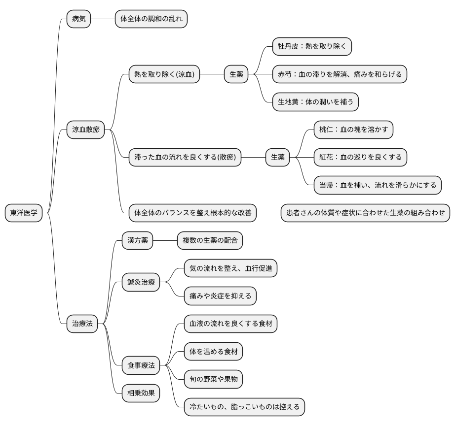
治療方法

東洋医学では、病気を体全体の調和が乱れた状態と捉えます。そのため、涼血散瘀の治療では、熱を取り除き(涼血)、滞った血の流れを良くする(散瘀)ことを目指します。その主な方法として、複数の漢方薬を組み合わせた治療が行われます。漢方薬は、自然の草や木、根などから作られた生薬を複数配合することで、単独で用いるよりも優れた効果を発揮し、体全体のバランスを整えながら根本的な改善を目指します。
血の熱を鎮める作用(涼血)を持つ生薬には、牡丹皮(ぼたんぴ)、赤芍(しゃくやく)、生地黄(しょうじおう)などが挙げられます。牡丹皮は余分な熱を取り除き、赤芍は血の滞りを解消し痛みを和らげ、生地黄は体の潤いを補う働きがあります。一方、滞った血の流れを良くする作用(散瘀)を持つ生薬には、桃仁(とうにん)、紅花(こうか)、当帰(とうき)などが用いられます。桃仁は血の塊を溶かし、紅花は血の巡りを良くし、当帰は血を補いながら流れを滑らかにします。これらの生薬を、患者さんの体質や症状に合わせて組み合わせることで、より的確な治療効果が期待できます。
漢方薬による治療以外にも、鍼灸治療や食事療法を組み合わせることもあります。鍼灸治療では、体の特定の場所に鍼を刺したり灸を据えたりすることで、気の流れを整え、血行を促進し、痛みや炎症を抑えます。食事療法では、血液の流れを良くする食材や、体を温める食材を積極的に摂ることで、体の中から調子を整えることを目指します。例えば、旬の野菜や果物を積極的に摂り、冷たいものや脂っこいものは控えるように指導します。これらの治療法を組み合わせることで、相乗効果が生まれ、より効果的に症状を改善できると考えられています。

日常生活の注意点

涼血散瘀の効果をより高めるためには、日々の暮らし方にも気を配ることが大切です。体を冷やさないように注意しましょう。冷えは血の巡りを悪くする大きな原因となります。冷たい飲み物や食べ物はなるべく避け、温かいものを積極的に摂るように心がけましょう。たとえば、夏でも常温の水や白湯を飲む、冷たい飲み物を飲む際は少量にする、生野菜の代わりに温野菜を食べる、冷房に当たり過ぎないようにするなど、工夫してみましょう。
適度な運動も効果的です。運動は血の巡りを良くし、筋肉の凝りをほぐす効果があります。激しい運動である必要はありません。散歩や軽い体操、ゆったりとした呼吸を意識したストレッチなど、体に無理のない運動を続けることが大切です。毎日決まった時間に行う習慣をつけると続けやすいでしょう。
心にゆとりを持つことも大切です。過度な緊張や心配事は自律神経のバランスを崩し、血の巡りを悪くする原因となります。好きな音楽を聴いたり、読書をしたり、ぬるめのお風呂にゆっくり浸かったりするなど、自分なりの気分転換の方法を見つけて、心身ともにリラックスする時間を持ちましょう。
バランスの良い食事を心がけることも重要です。特に、血の健康を保つためには、幾つかの栄養素が欠かせません。例えば、ビタミンEは血の巡りを良くする働きがあり、ビタミンCは血管を丈夫にする働きがあります。また、鉄分は血を作るのに欠かせない栄養素です。これらの栄養素を多く含む食品、例えば、緑黄色野菜、ナッツ類、豆類、海藻などを積極的に摂るようにしましょう。
質の高い睡眠を十分に取ることも健康を保つために欠かせません。睡眠不足は自律神経のバランスを崩し、血の巡りを悪くする原因となります。毎日同じ時刻に寝起きする習慣をつけ、十分な睡眠時間を確保しましょう。寝る前にカフェインを摂らない、明るい光を避ける、軽いストレッチをするなど、ぐっすり眠れるように工夫してみましょう。
| 生活習慣 | 具体的な方法 |
|---|---|
| 体を冷やさない | 冷たい飲み物・食べ物を避け、温かいものを摂る 夏でも常温の水や白湯を飲む 冷たい飲み物は少量にする 生野菜の代わりに温野菜 冷房に当たり過ぎない |
| 適度な運動 | 散歩、軽い体操、ゆったりとした呼吸のストレッチなど 毎日決まった時間に行う |
| 心にゆとりを持つ | 好きな音楽、読書、ぬるめのお風呂 自分なりの気分転換 |
| バランスの良い食事 | ビタミンE:血の巡りを良くする ビタミンC:血管を丈夫にする 鉄分:血を作る 緑黄色野菜、ナッツ類、豆類、海藻などを積極的に摂る |
| 質の高い睡眠 | 毎日同じ時刻に寝起き 十分な睡眠時間を確保 寝る前にカフェインを摂らない 明るい光を避ける 軽いストレッチ |
まとめ

体全体の調子を整え、血の巡りを良くする治療法である涼血散瘀についてまとめます。この治療法は、東洋医学に基づいており、血の熱と滞りを解消することで、様々な不調を和らげることを目指します。
東洋医学では、病気は体全体の調和が乱れることで起こると考えます。そのため、涼血散瘀は、単に表面的な症状を抑えるだけでなく、体の根本的なバランスを取り戻すことを大切にしています。漢方薬を中心とした治療法に加えて、日常生活の改善も重要です。具体的には、食事、睡眠、運動、心の持ち方など、生活習慣全体を見直し、体質改善を促すことで、より効果的な改善を目指します。
この治療法は、熱を持った血が滞っている状態「血熱血瘀」を改善することに重点を置いています。血熱血瘀とは、血の流れが悪くなり、体に熱がこもっている状態です。様々な不調の原因となり、例えば、肌荒れ、のぼせ、生理不順、イライラ、肩こり、頭痛、めまいなど、多岐にわたります。これらの症状は、体からのサインであり、放置すると、更に深刻な病気に繋がる可能性もあるため注意が必要です。
涼血散瘀では、一人ひとりの体質や症状に合わせて、適切な漢方薬や治療法を選びます。専門家は、丁寧な問診や診察を通して、患者さんの状態を詳しく把握し、最適な方法を提案します。自己判断で治療を行うのは危険な場合もあるため、体に不調を感じたら、早めに専門家に相談し、適切な指導を受けることが大切です。日常生活における注意点を守り、健康的な生活習慣を心がけることで、治療効果を高めることができます。体の声に耳を傾け、自分に合った方法で健康を保ちましょう。

