気化不利:水滞と消化不良への理解

東洋医学を知りたい
先生、『気化不利』ってどういう意味ですか?漢字を見ると、気が化けるのが良くないって意味だと思うんですが…

東洋医学研究家
そうですね。東洋医学でいう『気』は、体にとって必要なエネルギーのようなものです。その『気』がうまく働かない状態を『気化不利』と言います。例えるなら、かまどに薪をくべて火をおこすとき、薪が湿っていてうまく燃えない状態に似ています。

東洋医学を知りたい
薪が湿っている状態…ですか? なんだかイメージしやすいですね。体の中で、エネルギーである『気』がうまく働かないとどうなるんですか?

東洋医学研究家
『気』がうまく働かないと、食べ物の消化吸収や、体の水分の巡りが悪くなります。その結果、体に余分な水分が溜まってしまい、むくみやだるさといった症状が現れることがあります。これが『水湿』や『痰』の停滞にあたります。
氣化不利とは。
東洋医学では「気化不利」という用語があります。これは、体の陽気が不足することで起こる病的な変化のことを指します。陽気が不足すると、食べ物の消化や吸収がうまくいかなくなったり、体の水分の代謝が滞ったりします。その結果、体内に余分な水分が溜まってむくみが生じたり、痰が絡んだりするなどの症状が現れます。
気化不利とは

東洋医学では、体内の生命エネルギーの流れを「気」と呼びます。この「気」は全身をくまなく巡り、体を温めたり、栄養を運んだり、不要なものを排泄したりと、生命活動を維持するために欠かせない働きをしています。この気の働きが弱まり、スムーズに体を巡らなくなってしまう状態を「気化不利」といいます。「気」には物質を変化させ、巡らせる力があり、特に体内の水分を蒸発させたり、運搬したりする働きを「気化作用」と呼びます。気化作用が滞ると、体内で水分代謝がうまくいかなくなり、体に必要な潤いが失われたり、不要な水分が溜まってしまったりするのです。これが「気化不利」と呼ばれる状態です。
気化不利になると、体に様々な不調が現れます。例えば、水分代謝が滞ることで、むくみや水太り、尿の出が悪くなるといった症状が現れます。また、「気」は消化吸収にも深く関わっており、気化不利になると胃腸の働きも弱まり、食欲不振や消化不良、軟便や下痢などを引き起こしやすくなります。さらに、「気」には体を温める作用もあるため、気化不利になると冷えを感じやすくなったり、体温が低くなったりすることもあります。特に手足の先が冷えやすい、お腹が冷えるといった症状が現れやすくなります。
気化不利は、単なる一時的な不調ではなく、様々な病気の根本原因となる可能性があります。東洋医学では、病気は体のバランスが崩れた状態だと考えます。気化不利は、まさに体のバランスが崩れ、「気」の巡りが悪くなっている状態です。この状態が続くと、様々な不調が現れ、やがて大きな病気につながる可能性もあるのです。ですから、日頃から「気」を養い、気化作用をスムーズにする生活習慣を心がけることが大切です。体を温める食材を積極的に摂ったり、適度な運動で「気」の巡りを良くしたり、ストレスを溜め込まないようにするなど、自分の体と向き合い、バランスの良い生活を送りましょう。

陽気の不足と水滞の関係

私たちの体は、太陽の光のように温かく、万物を育む力「陽気」によって支えられています。陽気は体全体を温めるだけでなく、体内の水分をスムーズに巡らせ、不要な水分を体外へ出す働きも担っています。この大切な陽気が不足すると、体内の水分の流れが滞り、体に余分な水分が溜まってしまうのです。これを「水滞(すいたい)」といいます。
水滞になると、体に様々な不調が現れます。例えば、足や顔がむくんだり、手足が冷えたり、尿の量が減ったり、食べ物の消化が悪くなったりします。水は生きていく上で欠かせないものですが、体に留まりすぎると、まるで澱んだ池のように、体に悪影響を及ぼすのです。
陽気は、体内の水分を温め、蒸発させることで、スムーズな流れを作っています。まるで朝露が太陽の光で乾くように、陽気は体内の余分な水分を処理してくれるのです。しかし、陽気が不足すると、この働きが弱まり、水分が体内に留まりやすくなります。すると、体は冷えて循環が悪くなり、むくみや冷えが生じます。また、水分がうまく処理されないため、尿の量が減り、体の中に不要な水分が溜まった状態になります。
さらに、陽気は消化器官の働きも助けています。陽気が不足すると、消化器官の働きが弱まり、食べ物の消化吸収がうまくいかなくなります。これも水滞の一因となります。消化不良によって生じた余分な水分も、陽気の不足によりうまく排出されず、体に溜まってしまうのです。
このように、陽気の不足と水滞は密接に関係しています。水滞を改善するには、陽気を補い、水分の流れを良くすることが大切です。体を温める食材を積極的に摂ったり、適度な運動で体を動かしたりすることで、陽気を補い、健康な体を取り戻しましょう。
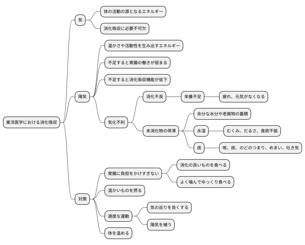
消化吸収との関連性

食べ物を体内に取り込み、必要な栄養を吸収する働きは、東洋医学では「気」と深い関わりがあります。「気」は体の活動の源となるエネルギーであり、食物を消化し吸収するためにも必要不可欠です。この「気」の中でも特に「陽気」が不足すると、胃腸の働きが弱まり、消化吸収の機能が低下してしまいます。「陽気」とは温かさや活動性を生み出すエネルギーのことです。
陽気が不足すると、食べ物が十分に消化されず、体に栄養が行き渡らなくなります。これを「気化不利」と言います。気化不利の状態では、消化不良を起こしやすく、栄養を十分に吸収できないため、体に必要なエネルギーが不足し、疲れやすくなったり、元気がなくなったりします。さらに、消化不良は未消化物を体内に停滞させる原因にもなります。これは、体に余分な水分や老廃物を溜め込みやすくするだけでなく、体に悪影響を与える「水湿」や「痰」といった病理産物の発生につながる可能性があります。「水湿」は体内の水分代謝の乱れによって生じるもので、むくみやだるさ、食欲不振などの症状を引き起こします。「痰」は水湿がさらに濃縮されたもので、咳や痰、のどのつまり感などの呼吸器系の症状や、めまいや吐き気などの症状を引き起こすこともあります。
このような状態を避けるためには、胃腸に負担をかけすぎないことが重要です。消化の良いものを選んで食べ、よく噛んでゆっくりと食事をするように心がけましょう。また、冷たいものは胃腸の働きを弱めるため、温かいものを摂るようにしましょう。さらに、適度な運動は気の巡りを良くし、陽気を補う効果があります。ウォーキングや軽い体操など、無理のない範囲で体を動かす習慣を身につけましょう。体を温めることも陽気を補うのに効果的です。温かいお風呂に入ったり、腹部にカイロを当てたりするのも良いでしょう。
このように、消化吸収機能を高めることは、気化不利の改善に繋がり、健康増進に大きく貢献します。日頃から食生活や生活習慣に気を配り、健やかな状態を保つように努めましょう。

痰の生成と気化不利

東洋医学では、「痰」は単に呼吸器から出る粘液のみを指すのではなく、体内に停滞した余分な水分全般を指します。この水分は、本来ならば体内で必要な場所に運ばれ、不要なものは排出されるべきものです。しかし、「気」の働きの不調、つまり「気化不利」が起こると、水分の代謝が滞り、体内に余分な水分が溜まってしまいます。これが「痰」の生成を促す大きな要因となります。
気は生命エネルギーであり、全身を巡り、様々な生理機能を支えています。この気の流れが滞ると、水液の運行もスムーズに行われなくなり、まるで川の流れが滞って淀むように、体内に水分が停滞し始めます。この停滞した水分はやがて「痰」へと変化し、様々な不調を引き起こす原因となります。
痰は目に見えるものと見えないものがあります。咳とともに排出される粘液は目に見える痰ですが、体内に潜む見えない痰もあります。これは、一見何の症状も出ていないように見えても、体に悪影響を及ぼす可能性があります。例えば、めまいや吐き気、頭痛、手足のしびれ、体の重だるさなど、一見原因が分かりにくい症状も、実は痰が原因となっていることがあります。また、肥満も、東洋医学では痰が関係していると考えられています。
痰の生成を防ぐためには、気の流れを良くし、水液代謝を促すことが重要です。適度な運動やバランスの取れた食事、十分な睡眠など、規則正しい生活習慣を心がけることが大切です。また、冷えは水液代謝を悪くするため、体を冷やさないように注意することも必要です。生姜やネギなどの体を温める食材を積極的に摂り入れることも効果的です。
このように、東洋医学では、痰は様々な病気の原因となる病理産物と考えられています。日頃から「気」の流れを意識し、健やかな状態を保つように心がけましょう。

日常生活での注意点

東洋医学では、健康を保つためには、体内の「気・血・水」のバランスが整っていることが重要だと考えます。生命エネルギーである「気」は、全身を温め、水分代謝を促す働きも担っています。この「気」の働きが弱まり、水分代謝が滞ってしまう状態を「気化不利」と言います。気化不利になると、むくみや冷え、だるさといった不調が現れやすくなります。
気化不利を予防・改善するには、日常生活で「陽気」を育むよう心がけることが大切です。陽気とは、体を温める性質を持つエネルギーのことです。体を冷やす食べ物は、摂り過ぎに注意しましょう。例えば、生野菜や果物、冷たい飲み物などは、控えめにした方が良いでしょう。また、体を温める性質を持つ食材を積極的に摂り入れるようにしましょう。根菜類や生姜、ネギ、温かいスープなどがおすすめです。
適度な運動も、気の流れを良くし、水分代謝を促す効果があります。軽い散歩やストレッチ、ヨガなど、無理なく続けられる運動を習慣にしましょう。激しい運動はかえって気を消耗してしまうので、避ける方が賢明です。
質の良い睡眠と休息も、気の消耗を防ぎ、気化機能を維持するために欠かせません。毎日同じ時間に寝起きし、十分な睡眠時間を確保するようにしましょう。寝る前は、カフェインの摂取を控え、リラックスして過ごすことが大切です。
ストレスは気の流れを滞らせる大きな原因となります。ストレスを溜め込まないよう、趣味やリラックスできる活動で気分転換を行いましょう。深い呼吸をする、好きな音楽を聴く、自然の中で過ごすなども効果的です。
これらの生活習慣を改善することで、気化不利を予防し、心身ともに健康な状態を保つことができます。東洋医学の考え方を日々の生活に取り入れて、健やかな毎日を送りましょう。
| 要素 | 気化不利対策 |
|---|---|
| 食事 |
|
| 運動 |
|
| 睡眠 |
|
| ストレス |
|
まとめ

体内の水分の巡りが滞り、うまく働かない状態を東洋医学では気化不利と呼びます。これは、私たちの健康に様々な影響を及ぼす重要な概念です。気化不利は、体内の水分代謝がスムーズに行われなくなることで起こり、むくみや冷え、消化不良、痰の発生といった様々な不調につながります。
気化不利の主な原因は、体の温かさの源である陽気の不足です。陽気は、体内の水分を温め、蒸発させ、全身に巡らせる働きを担っています。この陽気が不足すると、水分の蒸発や循環が滞り、気化不利の状態に陥ってしまうのです。まるで、火力が弱い竈では鍋の水が沸騰しにくいのと同じように、陽気が不足すると体内の水分もスムーズに巡らなくなります。
気化不利を予防・改善するためには、日常生活において陽気を養う習慣を心がけることが大切です。まず、食事は温かいものを摂り、生ものや冷たいものは控えましょう。例えば、温かいスープや煮物、生姜やネギなどの体を温める食材を積極的に取り入れると良いでしょう。また、適度な運動も陽気を養う上で重要です。ウォーキングや軽い体操など、無理のない範囲で体を動かす習慣をつけましょう。そして、質の良い睡眠と休息も欠かせません。睡眠不足は陽気を消耗させるため、毎日十分な睡眠時間を確保しましょう。さらに、ストレスを溜め込まないことも大切です。ストレスは陽気を阻害するため、リラックスする時間を作ったり、趣味を楽しんだりするなど、ストレスを上手に解消する方法を見つけることが重要です。
このように、気化不利は陽気の不足と密接に関係しています。日々の生活の中で、陽気を養うことを意識することで、気化不利を予防・改善し、健康な状態を保つことができるのです。自分の体質や状態をしっかりと理解し、自分に合った養生法を実践することで、より健康で充実した毎日を送ることができるでしょう。

