稟賦不足:生まれ持った体質を考える

東洋医学を知りたい
先生、『稟賦不足』って言葉がよくわからないんですけど、簡単に教えてもらえますか?

東洋医学研究家
そうですね。『稟賦』は、生まれつき持っている体質のこと。『不足』はその名の通り、何かが足りていない状態を指します。つまり『稟賦不足』とは、生まれつき体質が弱く、元気が足りない状態のことです。

東洋医学を知りたい
生まれつき元気ない体質…ですか。病気になりやすいってことでしょうか?

東洋医学研究家
その理解で良いですね。東洋医学では、この『稟賦不足』が病気の大きな原因の一つだと考えられています。例えば、疲れやすい、風邪をひきやすいなども、稟賦不足が関係している場合があるんですよ。
稟賦不足とは。
生まれつき体が弱く、病気にかかりやすい体質のことについて
稟賦不足とは何か

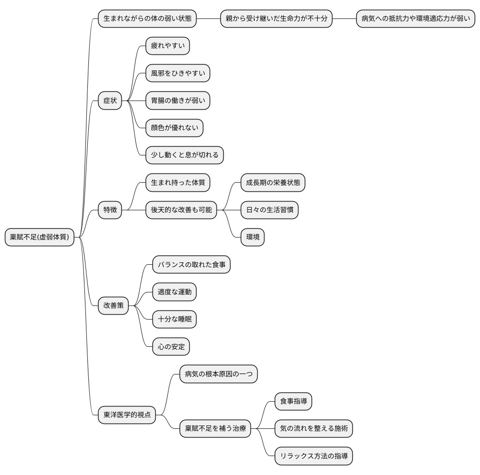
生まれながらに体の弱い状態、いわゆる虚弱体質を、東洋医学では稟賦(りんぷ)不足と呼びます。これは、両親から受け継いだ生命力が十分でないことを意味し、病気への抵抗力や周りの環境に適応する力が弱い状態です。まるで苗木が細く弱々しいように、生まれ持った生命エネルギーが不足しているため、様々な不調が現れやすくなります。
具体的には、疲れやすい、風邪をひきやすい、胃腸の働きが弱い、顔色が優れない、少し動くと息が切れるといった症状がよく見られます。これらの症状は、一つだけ現れることもあれば、いくつか組み合わさって現れることもあります。例えば、疲れやすい上に胃腸も弱く、さらに風邪もひきやすいといった具合です。まるで糸が細く切れやすいように、様々な不調に悩まされやすいのです。
稟賦不足は、一時的な体の不調とは異なり、生まれ持った体質です。そのため、根本から改善するには時間と地道な努力が必要です。しかし、成長期における栄養状態や日々の生活習慣、住んでいる環境などによって、後天的に体質を改善することも可能です。丈夫な苗木を育てるには、土壌を耕し、肥料を与え、水をやり、日光に当てる必要があるように、バランスの取れた食事、適度な運動、十分な睡眠、そして心の安定を保つことが重要です。
東洋医学では、この稟賦不足を病気の根本原因の一つと考えています。そのため、治療を行う際には、その人の体質を詳しく調べ、稟賦不足を補うような方法を取り入れます。例えば、体に良い食事を摂るように指導したり、気の流れを整える施術を行ったり、心身をリラックスさせる方法を教えたりします。これらは、弱った苗木をしっかりと育て、丈夫な木に育てるための手助けとなるのです。

体質と病気の関係

東洋医学では、人の生まれ持った性質や気候、生活習慣などによって形成される「体質」が、病気の発生や進行、そして回復の速さに深く関わると考えています。体質の強弱は、例えるならば木の根っこの強さに似ています。根っこがしっかりとした木は、多少の嵐にも耐え、すくすくと成長しますが、根っこが弱いと、ちょっとした風雨でも倒れてしまいやすいのと同じです。私たちが持つ本来の防御力や回復力は、「正気」と呼ばれ、この正気が充実している状態を「稟賦が充実している」と言います。稟賦が充実している人は、病気にかかりにくく、たとえ病気にかかっても回復が早い傾向があります。例えば、同じ風邪のウイルスに感染しても、稟賦が充実している人は発症しなかったり、軽症ですんだりするでしょう。これは、体内に侵入した病邪を正気がしっかりと退治してくれるからです。一方、「稟賦不足」の人は、正気が不足しているため、病邪に打ち勝ちにくく、病気にかかりやすく、治りにくい傾向があります。同じ風邪でも重症化しやすく、肺炎などの合併症を引き起こす危険性も高まります。また、稟賦不足は、風邪などの感染症だけでなく、慢性的な疲労、胃腸の不調、不眠、冷え性、肩こりなど、様々な不調の原因にもなります。まるで、常に体に重りがついているように感じ、活動意欲や気力も低下しやすいため、日常生活にも支障をきたすことがあります。このような場合、体質を改善し、正気を充実させることで、症状の緩和や根本的な改善が期待できます。東洋医学では、一人ひとりの体質を見極め、漢方薬や鍼灸、食事療法、生活習慣の指導などを通して、体質改善を図っていきます。これにより、病気を未然に防ぎ、健康な状態を維持していくことを目指します。
稟賦不足になりやすい要因

人は生まれながらにして持つ生命力、つまり生まれつきの体質を「稟賦」と言います。この稟賦が不足している状態を「稟賦不足」と呼び、病気になりやすい、疲れやすい、体力がないといった特徴が現れます。では、なぜ稟賦不足になってしまうのでしょうか。大きく分けて、生まれつきの要因と、生まれた後の環境要因が考えられます。
まず、生まれつきの要因として最も大きな影響を持つのは遺伝です。両親の体質が虚弱であった場合、子供も虚弱体質になりやすいとされています。これは、両親から受け継ぐ遺伝子が体質に大きく関わるためです。また、妊娠中の母親の健康状態も重要です。母親が妊娠中に十分な栄養を摂れなかったり、強い精神的な負担を感じていたりすると、胎児の発育に悪影響を及ぼし、生まれてくる子供が稟賦不足になりやすくなります。さらに、早産や低体重で生まれた場合も、体が十分に発達していないため、稟賦不足のリスクが高まります。これは、成長に必要な期間や栄養が不足していることが原因です。
次に、生まれた後の環境要因も稟賦に影響を与えます。不規則な生活、偏った食事、睡眠不足、過労、精神的なストレスなどは、後天的に稟賦を低下させる大きな要因となります。毎日決まった時間に食事を摂らなかったり、栄養バランスの悪い食事ばかりしていると、体の機能が正常に働かなくなり、結果として稟賦不足につながります。また、十分な睡眠が取れていないと、体が疲れを十分に回復できず、免疫力も低下しやすくなります。さらに、過労や強いストレスは、自律神経のバランスを崩し、心身の不調を引き起こす原因となります。これらの要因が積み重なると、生まれつき丈夫な体質であったとしても、後天的に稟賦不足になってしまう可能性があります。つまり、健康な生活を心がけることで、稟賦不足を予防し、健やかな状態を維持することができるのです。

稟賦不足への対処法

生まれ持った体の元気の不足、いわゆる稟賦(りんぷ)不足は、疲れやすさや冷え、病気への抵抗力の弱さなど、様々な不調につながります。この稟賦不足を改善するためには、日々の生活習慣の見直しと、一人ひとりの体質に合った養生が欠かせません。
まず、食生活においては、バランスの良い食事を心がけ、特に消化吸収の良い温かい食事を規則正しく摂ることが重要です。冷たい飲み物や生ものは胃腸に負担をかけるため控え、体を温める根菜類や生姜、ネギなどを積極的に取り入れましょう。煮込み料理やスープなど、温かく調理された食べ物は胃腸の働きを助け、体全体のエネルギーを高めます。
次に、体を動かす習慣も大切です。激しい運動ではなく、ウォーキングや軽い体操など、自分に合った無理のない運動を続けることで、血行が促進され、体の隅々まで栄養が行き渡りやすくなります。また、質の良い睡眠も心身の健康に不可欠です。寝る前にカフェインを摂るのを避け、ゆったりとした時間を持つことで、深い眠りにつきやすくなります。
さらに、冷えは健康の大敵です。冷えは体の機能を低下させ、様々な不調を引き起こす原因となります。厚着をする、温かい飲み物を飲む、お風呂にゆっくり浸かるなど、日常的に体を温める工夫をしましょう。
そして、現代社会においてストレスは避けられないものですが、過剰なストレスは心身に大きな負担をかけます。趣味に没頭する、自然に触れる、ゆっくりとお茶を飲むなど、自分に合った方法でストレスを発散し、心身のリズムを整えることが大切です。
加えて、漢方薬や鍼灸治療といった伝統医学も、体質改善に役立ちます。これらは専門家の指導の下で、 individualの体質に合わせた適切な処方を受けることが重要です。自己判断での使用は避け、必ず専門家に相談しましょう。
| 項目 | 具体的な方法 |
|---|---|
| 食生活 | バランスの良い食事、温かい食事、消化の良い食事、根菜類・生姜・ネギ、煮込み料理・スープ、冷たい飲み物・生ものを控える |
| 運動 | ウォーキング、軽い体操など無理のない運動 |
| 睡眠 | 質の良い睡眠、寝る前のカフェインを控える、ゆったりとした時間 |
| 冷え対策 | 厚着、温かい飲み物、入浴 |
| ストレス対策 | 趣味、自然に触れる、お茶を飲む |
| 伝統医学 | 漢方薬、鍼灸治療(専門家の指導の下で) |
体質改善の重要性

人は誰でも生まれ持った体質があり、これは東洋医学では「稟賦(ひんぷ)」と呼ばれます。この稟賦が不足している状態は、生まれつきのものとはいえ、必ずしもそのまま一生変わらないわけではありません。後天的な努力によって、より健康な状態へと導くことが十分に可能です。
生活習慣を見直し、体に良い習慣を身につけることは、体質改善の第一歩です。例えば、栄養バランスの取れた食事を心がけ、旬の食材を積極的に取り入れることは、体の内側から健康を支える大切な要素となります。また、質の良い睡眠を十分に取ることも、心身の疲れを癒し、体の機能を回復させる上で欠かせません。さらに、適度な運動は、血行を良くし、体の代謝を高める効果があります。
東洋医学では、病気とは単に体の不調を指すだけでなく、心と体のバランスが崩れた状態と捉えます。体質改善とは、このバランスを整え、病気に対する抵抗力を高めることを意味します。つまり、体質を改善することで、病気になりにくい丈夫な体を作ることができるのです。健康上の問題がなく、自分の力で日常生活を送れる期間は「健康寿命」と呼ばれますが、体質改善は、この健康寿命を延ばすことにも繋がります。
体質改善の目的は、病気を防ぐことだけではありません。生活の質を高め、より充実した毎日を送るためにも重要です。体質が改善されると、疲れにくくなり、活動的になります。すると、仕事や趣味にも精が出せるようになり、人生をより豊かに楽しむことができるでしょう。自分の体質を理解し、日々の暮らしの中で適切な養生を続けることで、心身ともに健康な状態を保ち、活き活きとした人生を送ることが可能になります。
| 項目 | 説明 |
|---|---|
| 稟賦(ひんぷ) | 生まれ持った体質。後天的な努力で改善可能。 |
| 生活習慣の改善 | 栄養バランスの良い食事、旬の食材、質の良い睡眠、適度な運動。 |
| 東洋医学的視点 | 病気は心身のバランスの乱れ。体質改善でバランスを整え、抵抗力を高める。 |
| 健康寿命 | 健康上の問題がなく、自分の力で日常生活を送れる期間。体質改善は健康寿命を延ばす。 |
| 体質改善の目的 | 病気を防ぐだけでなく、生活の質を高め、充実した毎日を送るため。 |
| 体質改善の効果 | 疲れにくくなり、活動的になり、人生を豊かに楽しめる。 |
| 養生 | 自分の体質を理解し、日々の暮らしの中で適切な養生を続けることで、心身ともに健康な状態を保つ。 |
まとめ

人はそれぞれ生まれ持った体質があり、東洋医学ではこれを「稟賦(りんぷ)」と呼びます。稟賦が不足している状態は、病気になりやすい、疲れやすい、回復力が遅いといった様々な不調につながると考えられています。まるで植物の種のように、丈夫な種は多少の環境の変化にも耐え、大きく育ちますが、弱い種は少しの風雨でも枯れてしまうのと同じです。稟賦不足は、まさにこの弱い種のような状態と言えるでしょう。
しかし、生まれ持った体質は変えられないのでしょうか?いいえ、そんなことはありません。両親から受け継いだ体質は変えられないとしても、後天的な努力によって、より健康な状態へと導くことは十分可能です。例えば、バランスの取れた食事を摂る、適度な運動をする、質の高い睡眠を確保するといった基本的な生活習慣を改善することで、体質を強化し、健康を維持することができます。
東洋医学では、人間の体は自然の一部であり、自然界のリズムと調和することで健康を保てると考えます。季節の移り変わりや一日の時間の流れに合わせた生活を送ることで、体のバランスを整え、病気を予防することができるのです。例えば、寒い冬には体を温める食材を積極的に摂り、暑い夏には涼をとる食材を摂るといった工夫も大切です。また、自分の体質を正しく理解することも重要です。自分の体質に合った食事や生活習慣を心がけることで、体質の弱点を補い、強みを活かすことができます。
体質改善は一朝一夕にできるものではありません。焦らず、じっくりと時間をかけて取り組むことが大切です。日々の生活の中で、自分の体質を意識し、自分に合った養生法を見つけるようにしましょう。そして、継続して実践していくことで、健康寿命を延ばし、より豊かな人生を送ることができるでしょう。健康は、人生における最大の財産です。東洋医学の知恵を活かし、心身ともに健康な状態を目指しましょう。
| テーマ | 内容 |
|---|---|
| 稟賦(りんぷ) | 生まれ持った体質のこと。不足すると病気になりやすい、疲れやすい、回復力が遅いなどの不調につながる。 |
| 体質改善の可否 | 生まれ持った体質は変えられないが、後天的な努力で健康な状態へ導くことは可能。 |
| 体質改善の方法 |
|
| 体質改善の効果 | 体質の弱点を補い、強みを活かす。健康寿命を延ばし、豊かな人生を送る。 |
| 体質改善の心構え | 一朝一夕にはできないため、焦らずじっくり時間をかけて、自分に合った養生法を見つけ、継続して実践する。 |
