夏の暑さからくる疲れ 対策とケア

東洋医学を知りたい
先生、『暑傷津氣證』って、具体的にどういう症状が出るんですか?漢字が多くて、ちょっと難しいです。

東洋医学研究家
そうだね、漢字が多いと難しいよね。『暑傷津氣證』は、強い暑さで体の中の水分や気が不足した時に出る症状だよ。例えば、汗をたくさんかいて熱が出て、のどが渇いたり、イライラしたり、顔が赤くなるんだ。他にも、疲れやすくて力が出なかったり、少しのことで怒りっぽくなったりもするよ。

東洋医学を知りたい
なるほど。熱中症と似ていますか?

東洋医学研究家
そうだね、熱中症と似た症状が出ることもあるね。東洋医学では、体の水分や気が不足している状態を重視しているんだ。だから、熱中症のように水分補給も大切だけど、それだけでなく、ゆっくり休んで気を養うことも大切なんだよ。
暑傷津氣證とは。
東洋医学でいう『暑傷津気証』について説明します。これは、夏の暑さによって体の中のエネルギーである“気”が消耗し、体の水分である“津”の流れが滞ってしまうことで起こる症状です。具体的には、汗をかきながら熱が出る、ひどく喉が渇く、イライラしやすくなる、顔が赤くなる、気力が出ない、体がだるい、怒りっぽくなる、濃い色の尿が少量しか出ない、舌が赤く乾燥していて黄色い苔が付いている、脈が大きく浮いていて弱い、といった症状が現れます。
暑さによる不調とは

夏の暑さは、体に様々な影響を及ぼします。高温多湿な日本の夏は、体に大きな負担をかけ、健康を損なう原因となります。深刻な暑気あたりや熱中症だけでなく、倦怠感、食欲不振、イライラ感など、一見軽微に思える症状にも注意が必要です。
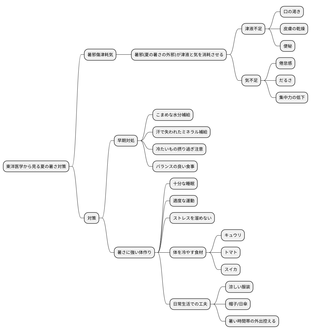
東洋医学では、これらの症状を「暑邪傷津耗気」と呼びます。「暑邪」とは、夏の暑さの外邪のことです。この暑邪が体に侵入すると、体内の水分やエネルギーである「津液」や「気」を消耗させ、様々な不調を引き起こします。津液は体の潤いを保ち、気を巡らせる重要な役割を担っています。津液が不足すると、口の渇き、皮膚の乾燥、便秘などの症状が現れます。また、気は生命エネルギーの源であり、気が不足すると、倦怠感、だるさ、集中力の低下などを引き起こします。
暑邪による不調は、放置すると慢性的な疲労や他の病気に繋がる可能性があります。そのため、早期に対処することが重要です。暑い時期は、こまめな水分補給を心掛け、汗で失われたミネラルも適切に補給しましょう。また、冷たい飲み物や食べ物の摂り過ぎは、胃腸の働きを弱め、かえって体調を崩す原因となります。常温または温かい飲み物で水分を補給し、バランスの良い食事を心がけることが大切です。
さらに、十分な睡眠、適度な運動、そしてストレスを溜めない生活を心がけることで、暑さに強い体を作ることができます。東洋医学では、暑さ対策として、体を冷やす効果のある食材、例えば、キュウリ、トマト、スイカなどを積極的に摂ることを勧めています。また、衣服を涼しく通気性の良い素材にする、帽子や日傘で直射日光を避ける、暑い時間帯の外出を控えるなど、日常生活での工夫も大切です。
暑さに負けず、元気に夏を過ごすためには、日々の生活習慣を見直し、暑さへの対策をしっかりと行うことが大切です。

症状と原因

暑傷津気証は、夏の暑さによって体内の水分やエネルギーが失われ、様々な不調が現れる状態です。主な症状として、まず汗をたくさんかくようになります。これは体温を下げようとする体の自然な反応ですが、過度になると体内の水分が不足し、様々な症状を引き起こします。同時に強い喉の渇きも現れます。体内の水分が不足すると、自然と水分を欲するようになるためです。また、暑さによるイライラ感も特徴的な症状です。これは、体内の水分とエネルギーのバランスが崩れることで、精神状態にも影響を及ぼすためと考えられています。顔色が赤くなる、いわゆる顔のほてりもよく見られます。これは、暑さによって血管が拡張し、血流が増加するためです。さらに、全身の倦怠感、息切れなども現れます。これは、体内のエネルギーが消耗し、体の機能が低下するためです。尿の量が減り、色が濃くなるのも特徴です。これは体内の水分が不足しているサインです。舌を見ると、赤く乾燥し、黄色い苔が付着していることが多いです。これは、体内の水分不足と熱の蓄積を示しています。脈は速く大きく弱くなります。これもまた、体内の水分とエネルギーの不足を示しています。
これらの症状は、長時間屋外で活動することや激しい運動、水分を適切に摂らないことなどによって引き起こされます。特に、炎天下での作業やスポーツは、大量の汗をかき、体内の水分とエネルギーを急速に消耗させるため、注意が必要です。また、冷房の効いた部屋と外の気温差も、体の体温調節機能を乱し、暑傷津気証の症状を悪化させる要因となります。急に暑い環境に出たり、逆に冷房の効いた部屋に入ったりする際は、体に負担がかからないよう、徐々に温度に慣れさせることが大切です。

体の反応

人の体は、夏の暑さに対応するために、様々な方法で体温調節を行います。例えば、皮膚の表面にある汗腺から汗を出し、その汗が蒸発する際に体の熱を奪うことで体温を下げようとします。また、心臓がより多くの血液を送り出すために心拍数を上げます。こうして血液の循環を良くすることで、体内にこもった熱を体の表面に運び、放熱を促すのです。
しかし、これらの反応が過剰になったり、長時間続いたりすると、体内の水分やエネルギーが急速に失われてしまいます。この状態が続くと、めまいや倦怠感、吐き気、頭痛といったいわゆる暑傷津氣證の症状が現れ始めます。特に、お年寄りやお子さん、あるいは持病のある方は、体温調節機能がもともと弱っているため、暑さの影響を受けやすく、症状が重くなる傾向があります。こうした方々は、屋外だけでなく、室内にいても熱中症になる危険性が高いので、周りの方が注意深く見守る必要があります。
また、ご自身も暑さ対策を怠らないようにしましょう。無理のない範囲で活動し、定期的に休憩を取り、水分をこまめに摂ることで、暑さによる体の負担を少なくすることができます。冷たい飲み物だけでなく、塩分や糖分を含む飲み物や経口補水液なども上手に活用し、体内の水分とミネラルのバランスを保つことが大切です。さらに、服装にも気を配りましょう。通気性の良い素材の服を選び、帽子や日傘を使って直射日光を避けることで、体温の上昇を抑えることができます。暑い時期は、周囲の人と声を掛け合い、助け合うことで、誰もが健康に夏を乗り切れるように心がけましょう。

日常生活での注意点

夏の暑さは、体に様々な影響を及ぼします。特に、暑さで体力が消耗し、津液(体の水分)や気(体のエネルギー)が失われる「暑傷津氣證(しょしょうしんきしょう)」にならないよう、日常生活で注意することが大切です。暑さ対策のポイントは、こまめな水分と塩分の補給、そして直射日光を避けることです。
まず、水分補給はのどが渇く前に、少量ずつこまめに行いましょう。一度に大量の水分を摂ると、かえって体に負担がかかってしまいます。また、汗をかくと水分だけでなく、塩分やミネラルも失われます。そのため、水だけでなく、塩分やミネラルを含むスポーツ飲料や経口補水液などを飲むのがおすすめです。梅干しを入れた麦茶や、ミネラルウォーターに少量の塩を加えて飲むのも良いでしょう。
次に、直射日光を避けることも重要です。外出時は、帽子や日傘を使用し、日差しを遮りましょう。衣服は、通気性が良く、熱を吸収しにくい明るい色のものを選びましょう。素材は、綿や麻などの天然素材がおすすめです。
暑い時間帯、特に正午から午後3時頃までの外出はできるだけ控え、涼しい室内で過ごすようにしましょう。どうしても外出する必要がある場合は、無理をせず、こまめに休憩を取り、涼しい場所で体を休ませることが大切です。また、屋内でも、エアコンや扇風機を適切に使用し、室温を快適に保ちましょう。
暑さ対策をしっかり行い、暑い夏を元気に乗り切りましょう。
| 対策 | 具体的な方法 |
|---|---|
| 水分と塩分補給 |
|
| 直射日光を避ける |
|
食事の工夫

暑い時期は、どうしても食欲が落ちてしまいがちです。しかし、夏バテを防ぎ、元気に過ごすためには、バランスの良い食事を心がけることが大切です。そこで、この時期におすすめの食事の工夫についてご紹介します。
まず、消化の良い、あっさりとした和食中心の食事を心がけましょう。うどん、そば、おかゆなどは、胃腸に優しく、栄養も豊富に含まれています。また、冷たいものばかり食べていると、胃腸の働きが弱まり、かえって夏バテを招いてしまうことがあります。温かい汁物や煮物などを一緒に摂ることで、内臓の冷えを防ぎ、消化機能を助けることができます。
夏野菜は、体の熱を冷ます効果のあるものが多くあります。例えば、きゅうり、トマト、なす、すいかなどは、水分補給にも役立ち、暑い時期にぴったりの食材です。これらの野菜をうまく取り入れて、夏を乗り切りましょう。
さらに、暑さで失われやすい栄養素にも気を配る必要があります。豚肉には、疲労回復に効果のあるビタミンB1が豊富に含まれています。また、豆類には、タンパク質やミネラルが豊富に含まれています。緑黄色野菜には、ビタミンやミネラル、食物繊維がバランス良く含まれています。これらの食材を積極的に食事に取り入れることで、暑さに負けない体づくりをサポートすることができます。
冷たい飲み物や食べ物は、胃腸を冷やし、消化の働きを弱らせることがあります。できる限り常温または温かいものを中心にし、冷たいものは控えめにしましょう。また、食べ過ぎは胃腸に負担をかけるため、腹八分目を心がけましょう。
これらの工夫を参考に、暑い時期でもバランスの良い食事を心がけ、健康的に過ごしましょう。
| ポイント | 具体的な方法 | 期待できる効果 |
|---|---|---|
| 和食中心の食事 | うどん、そば、おかゆなど消化の良いものを摂る。温かい汁物や煮物も一緒に摂る。 | 胃腸に優しく、栄養補給、内臓の冷え防止、消化機能促進 |
| 夏野菜の活用 | きゅうり、トマト、なす、すいかなどを摂る。 | 体の熱を冷ます、水分補給 |
| 栄養素を意識した食事 | 豚肉(ビタミンB1)、豆類(タンパク質、ミネラル)、緑黄色野菜(ビタミン、ミネラル、食物繊維)を摂る。 | 疲労回復、暑さに負けない体づくり |
| 食事の温度と量 | 常温または温かいものを中心に摂る。冷たいものは控えめにする。腹八分目を心がける。 | 胃腸への負担軽減、消化機能のサポート |
東洋医学的アプローチ

東洋医学では、夏の暑さによって引き起こされる不調を「暑傷津氣證」と呼びます。これは、単に暑いだけでなく、体内の生命エネルギーである「気」と、体液である「津液」が損なわれた状態を指します。暑さは、汗をかくことで体内の「津液」を消耗させ、同時に「気」も弱めてしまいます。この「気」と「津液」の不足が、様々な不調につながるのです。
東洋医学では、一人ひとりの体質や症状に合わせて治療を行います。体質には、例えば暑さに強い、寒さに弱いといった違いがあり、症状も倦怠感や食欲不振、口の渇きなど様々です。そのため、同じ「暑傷津氣證」でも、治療方法は異なります。漢方薬では、不足した「気」と「津液」を補う生脈散や、熱を冷まし体の潤いを保つ白虎加人参湯などが用いられます。これらの漢方薬は、自然の生薬から作られており、体の機能を優しく調整する効果が期待できます。また、鍼灸治療は、体の特定の箇所である「つぼ」に鍼を刺したり、お灸で温めたりすることで、「気」の流れを良くし、体のバランスを整えます。
「暑傷津氣證」の予防には、日常生活での心がけも重要です。暑い時期は、こまめな水分補給を心がけ、冷たい物の摂り過ぎは控えましょう。また、十分な睡眠とバランスの良い食事も大切です。東洋医学では、心と体は密接につながっていると考えるため、精神的なストレスを溜め込まないことも重要です。
漢方薬や鍼灸治療は、専門家の指導のもとで行うようにしましょう。自己判断で漢方薬を服用したり、鍼灸治療を受けたりすることは、体に思わぬ悪影響を及ぼす可能性があります。専門家は、あなたの体質や症状をしっかりと見極め、適切な治療法を提案してくれます。

