寒熱が入れ替わる?往來寒熱を解説

東洋医学を知りたい
先生、『往來寒熱』ってどういう意味ですか?よくわからないです。

東洋医学研究家
『往來寒熱』は、寒けと熱が交互にやってくる症状のことだよ。例えば、しばらく寒けがした後、今度は熱っぽくなる。それが何度も繰り返されるんだ。

東洋医学を知りたい
寒けと熱が両方とも起こるんですか?風邪とは違うんですか?

東洋医学研究家
そうだね、両方起こるのが特徴だよ。風邪の場合、寒けがしたり熱が出たりするけれど、交互に繰り返すことはあまりないよね。『往來寒熱』は、寒けだけ、または熱だけの症状が交互に現れるんだ。『但寒不熱』と『但熱不寒』が交互に起こるんだよ。
往來寒熱とは。
東洋医学で使われる言葉に『往來寒熱』というものがあります。これは、寒気はするけど熱はない状態と、熱はあるけど寒気はない状態が、繰り返し交互に現れることを指します。
往來寒熱とは

往來寒熱とは、東洋医学で使われる言葉で、冷えと熱を交互に感じる状態を指します。まるで体の中で熱と冷えがせめぎ合っているかのように、寒気がしたかと思うと熱くなり、またしばらくすると再び寒気がぶり返す、といった症状を繰り返します。この寒さと熱の繰り返しこそが、往來寒熱の大きな特徴です。
風邪をひいた時などに、寒くなったり熱くなったりを経験したことがある方もいるでしょう。しかし、往來寒熱は、単に寒気や熱っぽさを感じるだけでなく、それらが交互に現れる点に違いがあります。まるで体の中で、熱と冷えが綱引きをしているかのような状態です。この綱引きの状態は、体の中のバランスが崩れているサインと考えられています。
往來寒熱は、様々な病気で見られる症状です。例えば、誰もがかかりやすい風邪のようなありふれた病気から、マラリアのような感染症まで、原因となる病気は多岐に渡ります。そのため、往來寒熱自体は病名ではなく、様々な病気の経過中に現れる一つの症状として捉えられます。往來寒熱が見られた場合、その背景にある病気を探ることが重要です。
東洋医学では、体のバランスを整えることを大切にします。往來寒熱のような症状が現れた時は、体からの重要なメッセージと捉え、生活習慣や食事内容を見直したり、専門家の診察を受けるなど、根本原因を探り、適切な対処をすることが大切です。
| 項目 | 説明 |
|---|---|
| 往來寒熱とは | 冷えと熱を交互に感じる状態 |
| 特徴 | 寒さと熱の繰り返し |
| 寒熱の交互出現 | 単なる寒気や熱っぽさではなく、交互に現れる点が特徴 |
| 体のバランス | 体の中のバランスが崩れているサイン |
| 原因となる病気 | 風邪、マラリアなど多岐に渡る |
| 往來寒熱の捉え方 | 病名ではなく、様々な病気の経過中に現れる一つの症状 |
| 東洋医学的視点 | 体のバランスを整えることが大切 |
| 対処法 | 生活習慣や食事内容の見直し、専門家の診察 |
寒気と熱のメカニズム

東洋医学では、健康は体内の「気・血・水」の調和が保たれている状態と考えます。このバランスが崩れると、様々な不調が現れます。寒気と熱が交互にやってくる「往来寒熱」は、体を守る力である「正気」と、病気の原因となる外からの悪い影響「邪気」のせめぎ合いによって起こると考えられています。正気とは、例えるなら体の防衛力のようなものです。邪気が体内に侵入しようとすると、正気はこれに対抗し、体を守ろうとします。この攻防の際に、熱が生み出されます。これが熱感として体に現れるのです。一方、正気が不足している場合や、邪気が非常に強い場合、体を守るための熱を十分に作り出すことができなくなります。すると、体が冷えて寒気が生じます。往来寒熱は、正気と邪気の戦いが均衡状態にあり、一時的に正気が優勢になると熱が、邪気が優勢になると寒気が現れるという攻防の繰り返しなのです。まるで綱引きのように、正気と邪気が体内でせめぎ合っている状態と言えるでしょう。このため、寒気と熱を繰り返す場合は、正気を養い、邪気を追い出すことが重要になります。例えば、十分な睡眠、バランスの取れた食事、適度な運動などを心がけ、体の抵抗力を高めることが大切です。また、冷えに注意し、体を温めることも効果的です。体質や症状に合わせて、漢方薬や鍼灸治療などを用いることで、正気と邪気のバランスを整え、健康な状態へと導くことができます。
往來寒熱が現れる病気

往来寒熱とは、寒気がしたり熱が出たりを繰り返す症状のことを指します。まるで、体の中で寒さと熱がせめぎ合っているかのように感じられます。この症状が現れる病気は様々で、風邪などのありふれた病気から、命に関わる重大な病気まで多くの病気が考えられます。
まず、誰もが一度は経験する風邪やインフルエンザなどの感染症。これらの病気では、初期症状として往来寒熱が現れることがよくあります。体がウイルスや細菌と闘っているサインと言えるでしょう。
次に、マラリア。これは、蚊を媒介とする感染症で、往来寒熱はマラリアの代表的な症状の一つです。高熱が出て強い悪寒がした後、大量の汗をかいて熱が下がる、という経過をたどり、これを周期的に繰り返します。
さらに、結核も往来寒熱を引き起こす病気の一つです。結核は、結核菌によって引き起こされる感染症で、主に肺に感染しますが、他の臓器に感染することもあります。初期症状は風邪に似ていますが、微熱や咳、倦怠感などが長引くのが特徴です。そして、血液に細菌が入り込み全身に広がる敗血症も往来寒熱の症状が現れます。敗血症は命に関わる危険な病気であり、緊急の治療が必要です。
感染症以外にも、自律神経の乱れやホルモンバランスの崩れ、免疫力の低下なども往来寒熱を引き起こすことがあります。ストレスや過労、不規則な生活習慣、加齢などがこれらの原因となることがあります。
このように、往来寒熱が現れる背景には様々な病気が潜んでいる可能性があります。自己判断は危険です。気になる症状がある場合は、必ず医療機関を受診し、医師の診察を受けて適切な治療を受けるようにしましょう。早期発見、早期治療が健康を守る上で大切です。

日常生活での注意点

東洋医学では、健康を保つためには、日々の暮らしの中で体のバランスを整えることが重要だと考えられています。特に、寒気がしたり熱っぽくなったりする、いわゆる往来寒熱の症状が現れている時は、体力が弱まっているサインです。このような時は、まずはしっかりと体を休ませるようにしましょう。十分な睡眠時間を確保することはもちろん、激しい運動や過労は避け、心身ともにゆったりと過ごすことが大切です。
東洋医学では、冷えは万病のもとと言われています。体が冷えるということは、体の防御力が下がり、邪気が侵入しやすくなる状態だと考えられています。往来寒熱の症状が出ている時は特に、冷たい食べ物や飲み物は控えましょう。例えば、氷の入った飲み物や、冷蔵庫から出したばかりの果物などは、体の冷えを助長するため注意が必要です。その代わりに、体を温める食材を積極的に食事に取り入れるようにしましょう。生姜やネギ、ニンニクなどは、体を温める効果が高いとされています。これらの食材を料理に活用したり、温かいスープやお茶に少量加えるなどして、日々の食事に取り入れてみてください。
また、衣服による体温調節も大切です。薄着でいると体が冷えやすく、逆に厚着のしすぎは汗をかき、その汗が冷えることで結果的に体を冷やす原因となります。衣類を重ね着することで、気温の変化に合わせて脱ぎ着し、体温を一定に保つようにしましょう。例えば、脱ぎ着しやすい上着やストールなどを活用すると良いでしょう。体温調節は、健康を保つ上で非常に重要な要素です。日々の生活の中で、冷えに気を配り、体を温める工夫を心がけることで、健康な毎日を送る助けとなるでしょう。
| ポイント | 詳細 |
|---|---|
| 体のバランス | 健康維持には体のバランスが重要。往来寒熱は体力が弱まっているサイン。体を休ませ、激しい運動や過労を避ける。 |
| 冷え対策 | 冷えは万病のもと。冷たい飲食物を避け、生姜、ネギ、ニンニクなど体を温める食材を摂取する。 |
| 体温調節 | 薄着、厚着のしすぎに注意。重ね着で体温を一定に保つ。 |
東洋医学的治療法

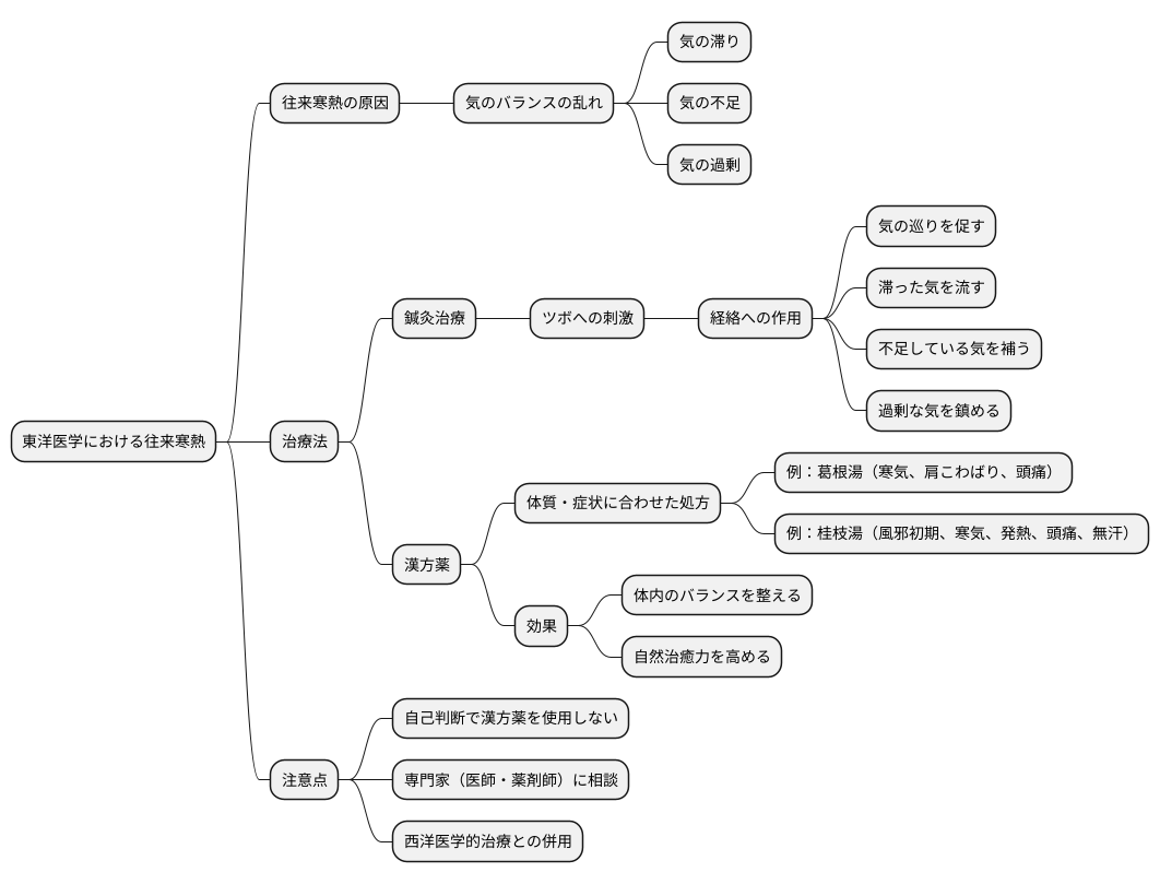
東洋医学では、繰り返し訪れる寒さと熱、いわゆる往来寒熱は、体内の生命エネルギーである「気」のバランスの乱れと考えます。この気の滞りや不足、過剰によって、様々な不調が現れるとされています。往来寒熱もその一つであり、東洋医学では体のバランスを整えることで、この症状を改善しようと試みます。
その治療法として代表的なものが鍼灸治療と漢方薬です。鍼灸治療は、体表にある特定の点である「ツボ」に鍼を刺したり、艾というヨモギの葉を燃やして温熱刺激を与えることで、気の巡りを促し、全身の調和を取り戻します。ツボは経絡と呼ばれる気の通り道に沿って存在しており、これらの経絡を刺激することで、滞った気を流し、不足している気を補い、過剰な気を鎮める効果が期待できます。
一方、漢方薬は、自然界に存在する生薬を組み合わせて作られる薬です。患者の体質や症状に合わせて、一人ひとりに最適な処方が選択されます。例えば、寒気が強く、首や肩のこわばり、頭痛などを伴う場合には葛根湯が、風邪の初期症状で、寒気や発熱、頭痛、汗がないなどの症状が見られる場合には桂枝湯が用いられることがあります。これらの漢方薬は、体内のバランスを整え、自然治癒力を高めることで、往来寒熱のような症状を改善へと導きます。
大切なのは、自己判断で漢方薬を使用しないことです。漢方薬も薬である以上、副作用のリスクがあります。必ず専門家である医師や薬剤師に相談し、適切な指導のもとで治療を受けるように心がけましょう。また、西洋医学的な治療と併用することで、より効果的な治療につながる場合もあります。それぞれの医学の利点を活かし、最善の治療法を選択することが重要です。

まとめ

往来寒熱は、寒さと熱さが交互に現れる、一見奇妙な症状です。まるで体が揺れ動いているかのように、ある時は寒さに震え、またある時は熱さにうなされることを繰り返します。このような状態が続くことは、体に何か異変が起きているサインと言えるでしょう。
この往来寒熱は、実は様々な病気が隠れている可能性があります。風邪などのありふれた病気から、体の奥深くで進行する重篤な病気まで、その原因は多岐にわたります。そのため、自己判断で様子を見るのは危険です。症状が続くようであれば、必ず医療機関を受診し、医師の診察を受けるようにしてください。
東洋医学では、この往来寒熱は体内の気のバランスが崩れた状態だと考えられています。気は、生命エネルギーのようなもので、スムーズに体内を巡っていることで健康が保たれています。しかし、何らかの原因でこの気の巡りが滞ったり、不足したりすると、様々な不調が現れます。往来寒熱もその一つです。
東洋医学的な治療法としては、鍼灸治療や漢方薬の服用などが挙げられます。鍼灸治療は、体の特定の場所に鍼を刺したり、灸で温めたりすることで、気の巡りを整えます。漢方薬は、自然由来の生薬を組み合わせた薬で、体の内側から gently に働きかけ、バランスを整えていきます。これらの治療は、西洋医学とは異なるアプローチで体に働きかけるため、西洋医学的な治療と併用することで、より効果的な治療が期待できる場合もあります。
日常生活では、体を冷やさないように気を配りましょう。冷たい飲み物や食べ物を控え、温かいものを積極的に摂るように心がけてください。また、十分な休息と栄養も大切です。疲れた体をしっかり休ませ、バランスの良い食事を摂ることで、体の免疫力を高め、病気になりにくい体作りをしましょう。そして、もし体に不調を感じたら、一人で悩まず、専門家に相談してみてください。東洋医学の専門家や医師とよく話し合い、自分に合った治療法を見つけることが、健康への第一歩です。
| 症状 | 寒さと熱さが交互に現れる |
|---|---|
| 原因 | 多岐にわたり、風邪などのありふれた病気から重篤な病気まで様々 東洋医学的には体内の気のバランスの乱れ |
| 東洋医学的治療法 | 鍼灸治療、漢方薬 |
| 日常生活での注意点 | 体を冷やさない 十分な休息と栄養 専門家への相談 |
