筋粗について: 損傷と修復のメカニズム

東洋医学を知りたい
先生、『筋粗』ってどういう意味ですか?筋肉がごつごつするっていうことですか?

東洋医学研究家
いい質問ですね。確かに『粗い』という字から、ごつごつしたイメージを持つのも無理はありません。しかし、東洋医学でいう『筋粗』は、損傷した後の筋肉や腱が部分的に太くなることを指します。

東洋医学を知りたい
ケガの後で太くなるんですか?どうしてですか?

東洋医学研究家
そうですね。損傷した筋肉や腱が修復される過程で、線維が増えて厚くなるため、結果として太くなるんです。これが『筋粗』です。
筋粗とは。
東洋医学で使われる『筋粗』という言葉について説明します。『筋粗』とは、筋肉や腱が傷ついた後に、そこが厚くなって硬くなった状態のことを指します。
筋粗とは

筋粗とは、筋肉や腱といった身体を動かす組織が傷ついた後に、修復される過程で線維が固まり、組織が厚く硬くなってしまう状態を指します。まるで布地にできたしこりのように、本来ならば滑らかで柔らかい筋肉や腱が、部分的に硬く太くなってしまうのです。
東洋医学では、身体を流れる「気」や「血」の流れが滞ると、痛みや腫れが生じると考えます。傷ついた筋肉や腱は、この「気」「血」の流れが悪くなり、修復がうまくいかずに筋粗が生じやすいと考えられています。例えるなら、水路が塞き止められて水が流れにくくなるように、「気」「血」の流れが滞ることで、栄養が行き渡らずに組織が硬くなってしまうのです。
筋粗の大きさや形、硬さなどは、傷の深さや場所、その人の体質、回復具合などによって様々です。小さな米粒のようなものから、指でつまめるほどの大きさのものまであります。また、傷ついた場所だけでなく、周りの組織にも影響を与えることがあります。例えば、筋肉が傷つくと、周りの血管や神経が圧迫され、痛みやしびれといった症状が現れることがあります。さらに、関節の動きが悪くなったり、姿勢が悪くなることもあります。
まるで絡まった糸を解きほぐすように、丁寧に時間をかけて治療していくことが大切です。東洋医学では、鍼灸や按摩、漢方薬などを用いて、「気」「血」の流れを良くし、身体全体のバランスを整えることで、筋粗の改善を目指します。
| 項目 | 説明 |
|---|---|
| 筋粗とは | 筋肉や腱などの損傷修復過程で線維が固まり、組織が厚く硬くなる状態 |
| 東洋医学的見解 | 「気」「血」の流れの滞りにより、修復がうまくいかず筋粗が生じる |
| 筋粗の特徴 | 大きさ、形、硬さは様々で、傷の深さや場所、体質、回復具合などによる |
| 筋粗の影響 | 傷ついた場所だけでなく周りの組織にも影響し、痛み、しびれ、関節の動きの悪化、姿勢の悪化などを引き起こす可能性がある |
| 東洋医学的治療 | 鍼灸、按摩、漢方薬などを用いて「気」「血」の流れを良くし、身体全体のバランスを整える |
筋粗の症状

筋肉や筋膜が損傷した状態、いわゆる筋粗は、その損傷の度合い、場所、そしてその人の体質によって様々な症状が現れます。損傷を受けた場所の痛み、腫れ、熱感、そして動きにくくなるといった症状がよく見られます。
痛みについては、鈍い痛み、鋭い痛み、ずっと続く痛みなど、様々な種類があります。また、損傷した場所を押すと痛みが強くなることもあります。腫れは、損傷した直後から数日間続き、その後少しずつ引いていきます。熱感は、炎症反応によって起こり、損傷した部分が熱く感じられます。動きにくくなる症状は、痛みや腫れによって起こり、関節の動きが悪くなったり、筋肉の力が弱くなったりします。
これらの症状に加えて、筋粗が神経を圧迫している場合は、痺れや感覚の異常が現れることもあります。例えば、皮膚の感覚が鈍くなったり、逆に過敏になったり、あるいはチクチクとした痛みやしびれを感じることがあります。また、筋粗が血管を圧迫している場合は、血行が悪くなることで冷えが生じることもあります。指先や足先などが冷たくなったり、皮膚の色が青白くなるといった症状が現れる場合もあります。さらに、重症の場合は、組織の壊死が起こる可能性も考えられます。
これらの症状が長く続く場合や悪化する場合は、速やかに医療機関を受診することが重要です。自己判断で治療を行うと、症状を悪化させる可能性があります。医師の診察を受け、適切な治療を受けることで、症状の改善や再発の予防につながります。日常生活での注意点としては、損傷部位を安静にする、冷やす、温める、ストレッチなどがあります。医師の指示に従って適切なケアを行いましょう。
| 症状 | 詳細 | 原因 |
|---|---|---|
| 痛み | 損傷部位の痛み(鈍痛、鋭痛など)、押すと悪化 | 筋肉・筋膜の損傷 |
| 腫れ | 損傷直後から数日間持続、徐々に軽快 | 炎症反応 |
| 熱感 | 損傷部位が熱く感じる | 炎症反応 |
| 動きにくさ | 関節可動域制限、筋力低下 | 痛み、腫れ |
| 痺れ、感覚異常 | 皮膚の感覚鈍麻/過敏、チクチクする痛み/痺れ | 神経圧迫 |
| 冷え | 指先/足先の冷え、皮膚の青白化 | 血管圧迫による血行不良 |
| 組織壊死 | 重症の場合 | 血行不良 |
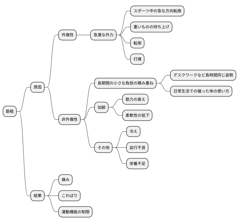
筋粗の原因

筋粗とは、筋肉や腱にできる線維状のしこりのことで、痛みやこわばりを伴うことがあります。この筋粗ができる原因は様々ですが、大きく分けて外傷性のものと、非外傷性のものがあります。
外傷性の筋粗は、急激な外力によって筋肉や腱が損傷することで発生します。例えば、スポーツ中に急に方向転換したり、重いものを持ち上げたりする際に、筋肉や腱に強い力が加わると、筋繊維や腱の組織が部分的に断裂することがあります。これが筋粗の始まりです。また、転倒や打撲など、直接的な衝撃も筋粗の原因となります。このような外傷による筋粗は、損傷を受けた箇所に痛みや腫れが生じ、運動機能が制限されることもあります。
一方、非外傷性の筋粗は、長期間にわたる小さな負担の積み重ねによって徐々に形成されます。例えば、デスクワークなどで長時間同じ姿勢を続けたり、日常生活で偏った体の使い方を繰り返したりすると、特定の筋肉や腱に負担がかかり続け、微細な損傷が生じます。このような小さな損傷が修復される過程で、線維組織が不規則に増殖し、しこりを形成することがあります。また、加齢に伴う筋力の衰えや柔軟性の低下も、筋粗の形成を促進する要因となります。年齢を重ねると、筋肉や腱の弾力性が失われ、損傷しやすくなるだけでなく、修復機能も低下するため、筋粗ができやすくなります。さらに、冷えや血行不良も筋粗の発生に関係していると考えられています。冷えによって筋肉や腱の柔軟性が低下し、血行不良によって栄養供給や老廃物の排出が滞ることで、組織の修復が遅れ、筋粗が生じやすくなると考えられます。バランスの取れた食事を摂るなど、栄養状態を整えることも重要です。体を作るのに必要な栄養素が不足すると、筋肉や腱の修復がスムーズに行われず、筋粗の形成につながる可能性があります。
このように、筋粗ができる原因は多岐にわたります。日頃から適切な運動やストレッチを行い、筋肉や腱の柔軟性を維持することで、筋粗の予防に繋がります。

東洋医学における筋粗

東洋医学では、筋肉の痛みやこわばり、運動制限といった症状を総称して「筋粗(きんそ)」と呼びます。西洋医学の筋膜炎や筋緊張などに近い概念ですが、その捉え方は大きく異なります。東洋医学では、筋粗は体内の「気」「血」「水」のバランスが崩れ、特に「血」の流れが悪くなっている状態、すなわち「瘀血(おけつ)」と深く関わっていると考えます。
瘀血とは、血液が滞り、スムーズに流れなくなっている状態です。打撲や捻挫などの外傷によって筋肉や腱が損傷すると、その部分に瘀血が生じます。また、冷えや運動不足、過労、ストレスなども瘀血を招く原因となります。瘀血が生じると、血液はどろどろとした状態になり、栄養や酸素が体の隅々まで行き渡らなくなります。そして老廃物が蓄積し、筋肉や関節に痛みや腫れ、こわばりなどの症状が現れます。これが筋粗の主な原因です。
さらに、東洋医学では「経絡(けいらく)」という生命エネルギーの通り道が全身を巡っていると考えます。この経絡の流れが瘀血によって阻害されると、筋粗だけでなく、様々な不調が生じると考えられています。
東洋医学における筋粗の治療は、瘀血を取り除き、経絡の流れをスムーズにすることを目的とします。具体的には、鍼灸治療で経穴(ツボ)を刺激したり、按摩で筋肉をほぐしたり、漢方薬で体質を改善したりといった方法が用いられます。これらの治療法は、身体全体のバランスを整え、自然治癒力を高めることで、根本的な改善を目指します。また、普段の生活習慣を改善することも重要です。適度な運動、バランスの良い食事、十分な睡眠、ストレスを溜めない工夫などを取り入れることで、筋粗を予防し、健康な体を維持することができます。

筋粗の予防と対策

筋粗は、筋肉や腱に負担がかかり、炎症を起こすことで生じる痛みやこわばりです。日々の暮らしの中で、適切なケアを行うことで、筋粗を予防し、健康な身体を保つことができます。
まず、予防として大切なのは、筋肉や腱の柔軟性を保つことです。毎日、ストレッチをする習慣をつけましょう。肩回しや屈伸運動など、簡単なものでも効果があります。また、軽い運動も効果的です。散歩や軽い体操など、無理なく続けられる運動を選び、習慣的に行うようにしましょう。
激しい運動をする前には、準備運動を入念に行うことが大切です。筋肉や腱を温めることで、急な負担による損傷を防ぐことができます。運動後には、整理運動を行い、筋肉の疲れを取り、柔軟性を保ちましょう。
日常生活でも、正しい姿勢を保つことを意識しましょう。猫背や無理な姿勢は、筋肉や腱に負担をかけ、筋粗の原因となります。重い物を持ち上げる際は、腰を曲げずに、膝を曲げて持ち上げるように心がけましょう。体幹を鍛えることも、正しい姿勢の維持に役立ちます。
冷えも筋粗の大きな原因となります。身体を冷やさないように、温かい服装を心がけましょう。特に、冬場は、首、手首、足首を温めることが大切です。また、バランスの良い食事を摂り、身体に必要な栄養を補給することも大切です。
もし、筋粗になってしまった場合は、安静にすることが第一です。炎症を抑えるために、患部を冷やすことも効果的です。痛みが強い場合や、痛みが長引く場合は、医療機関を受診し、適切な治療を受けましょう。自己判断で治療を行うと、症状が悪化することがありますので、注意が必要です。

日常生活での注意点

毎日の暮らしの中で、身体の不調、特に筋違いは、様々な場面で起こり得るものです。急に重い物を持ち上げたり、不自然な姿勢を長時間続けたりすることで、筋肉や腱に負担がかかり、痛みや違和感を感じることがあります。このような事態を避けるためには、日頃から身体の使い方に気を配ることが大切です。
仕事で机に向かうことが多い方は、同じ姿勢を長時間続けないように意識しましょう。1時間に一度は立ち上がり、軽い体操やストレッチを行い、筋肉の緊張を和らげることが大切です。また、重い荷物を持つ時は、両手でしっかりと持ち、身体の中心に寄せて運ぶようにしましょう。片方の肩だけに負担をかけると、身体のバランスが崩れ、筋違いの原因となることがあります。
家事をする際も、中腰での作業を長時間続けないように気をつけましょう。また、高い所の物を取るときは、無理な体勢にならないよう、踏み台を使うなど工夫しましょう。
睡眠も身体の健康を保つ上で重要な要素です。寝具は、自身の身体に合った硬さや高さを選び、質の良い睡眠を確保しましょう。睡眠不足や疲労は、筋肉の回復を遅らせ、筋違いの発生に繋がることがあります。
お風呂は、身体を温め、血行を良くする効果があります。ぬるめのお湯にゆっくりと浸かり、心身ともにリラックスする時間を持ちましょう。ただし、筋肉を痛めた直後は、入浴を避け、冷やすことが大切です。温めると炎症が悪化することがあります。
このように、日常生活でのちょっとした心がけが、筋違いなどの不調を予防し、健康な身体を保つことに繋がります。日々の暮らしの中で、自身の身体の声に耳を傾け、無理をしないようにしましょう。
| 場面 | 注意点 |
|---|---|
| 仕事(デスクワーク) | 同じ姿勢を長時間続けない、1時間に一度は軽い体操やストレッチをする |
| 重い荷物を持つ時 | 両手で持ち、身体の中心に寄せる |
| 家事 | 中腰の作業を長時間続けない、高い所の物を取るときは踏み台を使う |
| 睡眠 | 身体に合った寝具を選び、質の良い睡眠を確保する |
| 入浴 | 普段は身体を温めて血行を良くする(ぬるめのお湯にゆっくり浸かる)、筋肉を痛めた直後は入浴を避け、冷やす |
| 日常生活全般 | 自身の身体の声に耳を傾け、無理をしない |
