発熱:東洋医学からの考察

東洋医学を知りたい
先生、『発熱』って体温が上がることですよね?体温が上がるとどうなるんですか?

東洋医学研究家
そうだね、体温が上がることだ。体温が上がると、体の中で何が起きているか分かるかい?

東洋医学を知りたい
えっと、ばい菌をやっつけるためですか?

東洋医学研究家
その通り!体の中にばい菌やウイルスが入ってくると、体はそれらを排除しようと体温を上げるんだ。体温が上がると、ばい菌やウイルスの増殖を抑えたり、体の免疫の働きを活発にしたりする効果があるんだよ。
發熱とは。
東洋医学では「発熱」という言葉を使います。これは、平熱よりも体温が上がっている状態、または、自分で熱っぽいと感じている状態のことを指します。
発熱とは

発熱とは、体温が普段より高くなることです。健康な状態では、人の体は体温を一定に保とうとする働きがあります。これは、体の中で熱を作る量と、体から熱を捨てる量のバランスが取れているからです。しかし、このバランスが崩れると熱が上がってしまうのです。
西洋医学では、発熱は体温上昇という結果に注目しますが、東洋医学では発熱は体を守るための反応だと考えます。体の中に悪いものが入ってきた時、体はそれらを追い出そうとします。その過程で熱が出ることがあります。熱は体が悪いものと戦っている証であり、病気を治そうとする自然な働きの一部なのです。
東洋医学では、発熱の原因を大きく二つに分けます。「外感」と「内傷」です。外感とは、風邪やインフルエンザなどのように、外から悪い気が体に入り込むことで起こる発熱です。一方、内傷とは、体の内側のバランスが崩れ、過労やストレス、食生活の乱れなどが原因で起こる発熱です。それぞれの原因によって、熱の上がり方や accompanyingする症状も異なります。例えば、外感による発熱では、悪寒や頭痛、鼻水などの症状が現れやすく、内傷による発熱では、のぼせやイライラ、便秘などの症状が現れやすいです。
ですから、東洋医学では熱を下げることだけを目的とするのではなく、発熱の原因を探り、根本的な治療を行います。体全体のバランスを整え、病気を治す力を高めることで、発熱は自然と治まっていくと考えます。例えば、外感による発熱ならば、発汗を促して悪い気を体外に排出する漢方薬を使い、内傷による発熱ならば、体のバランスを整える漢方薬や鍼灸治療を用います。大切なのは体からのサインをしっかりと受け止め、適切な対処をすることです。
| 項目 | 内容 |
|---|---|
| 発熱の定義 | 体温が普段より高くなること |
| 東洋医学的視点 | 体を守るための反応、悪いものと戦っている証 |
| 発熱の原因 |
|
| 原因別の症状 |
|
| 治療法 | 熱を下げることだけを目的とせず、発熱の原因を探り、根本的な治療を行う。体全体のバランスを整え、病気を治す力を高める。
|
| 大切なこと | 体からのサインをしっかりと受け止め、適切な対処をする |
発熱の原因

熱が出るのは、体の中で何か異変が起きているサインです。東洋医学では、この熱の原因を大きく二つに分けます。一つは「外感」で、これは外の悪い気、いわゆる「邪気」が体の中に入り込んで起こる熱です。例えば、寒い日に冷えたり、流行りの病気が蔓延している時に人に会うことで、この邪気が体に入り込みます。まるで、体に悪い客人が訪ねてきたようなものです。この外感の中でも、風邪は「風寒」「風熱」「暑湿」など、様々な種類があり、それぞれ症状が違います。「風寒」は、冷えと風の邪気が原因で、悪寒が強く、熱はあまり高くありません。鼻水は水っぽく、頭痛も伴います。「風熱」は、熱と風の邪気が原因で、熱が高く、喉が痛くなりやすく、黄色い痰や咳が出ます。「暑湿」は、夏の暑さと湿気が原因で、体に重だるさを感じ、熱っぽく、食欲も落ちます。
もう一つの原因は「内傷」で、これは体の中のバランスが崩れて起こる熱です。働きすぎや、悩み事、食べ過ぎや飲み過ぎなど、体に負担がかかると、体の中のバランスが乱れて熱が出ます。体には「気」「血」「水」という大切な要素があり、これらが滞ったり不足したりすることで不調が現れます。例えば、ストレスが溜まると「肝」の働きが乱れ、「気」の流れが滞って「肝気鬱結」という状態になります。これは、熱っぽくイライラしたり、ため息が多くなったりします。また、「陰虚」という状態では、体の中の潤いが不足し、微熱が続いたり、寝汗をかいたり、体がほてるといった症状が現れます。このように、東洋医学では、熱の原因を様々な角度から見て、その人の体質や症状に合わせて治療法を考えます。一人ひとりの体質や状態に合わせた、オーダーメイドの治療を行うことが東洋医学の大きな特徴と言えるでしょう。
| 熱の原因 | 説明 | 種類 | 症状 |
|---|---|---|---|
| 外感(外の邪気) | 外の悪い気「邪気」が体に入り込む | 風寒 | 悪寒が強く、熱はあまり高くなく、水っぽい鼻水、頭痛 |
| 風熱 | 熱が高く、喉の痛み、黄色い痰や咳 | ||
| 暑湿 | 体の重だるさ、熱っぽさ、食欲不振 | ||
| 内傷(体のバランスの崩れ) | 働きすぎ、悩み事、食べ過ぎ、飲み過ぎなど、体に負担がかかると体のバランスが乱れる | 肝気鬱結 | 熱っぽさ、イライラ、ため息 |
| 陰虚 | 微熱、寝汗、ほてり |
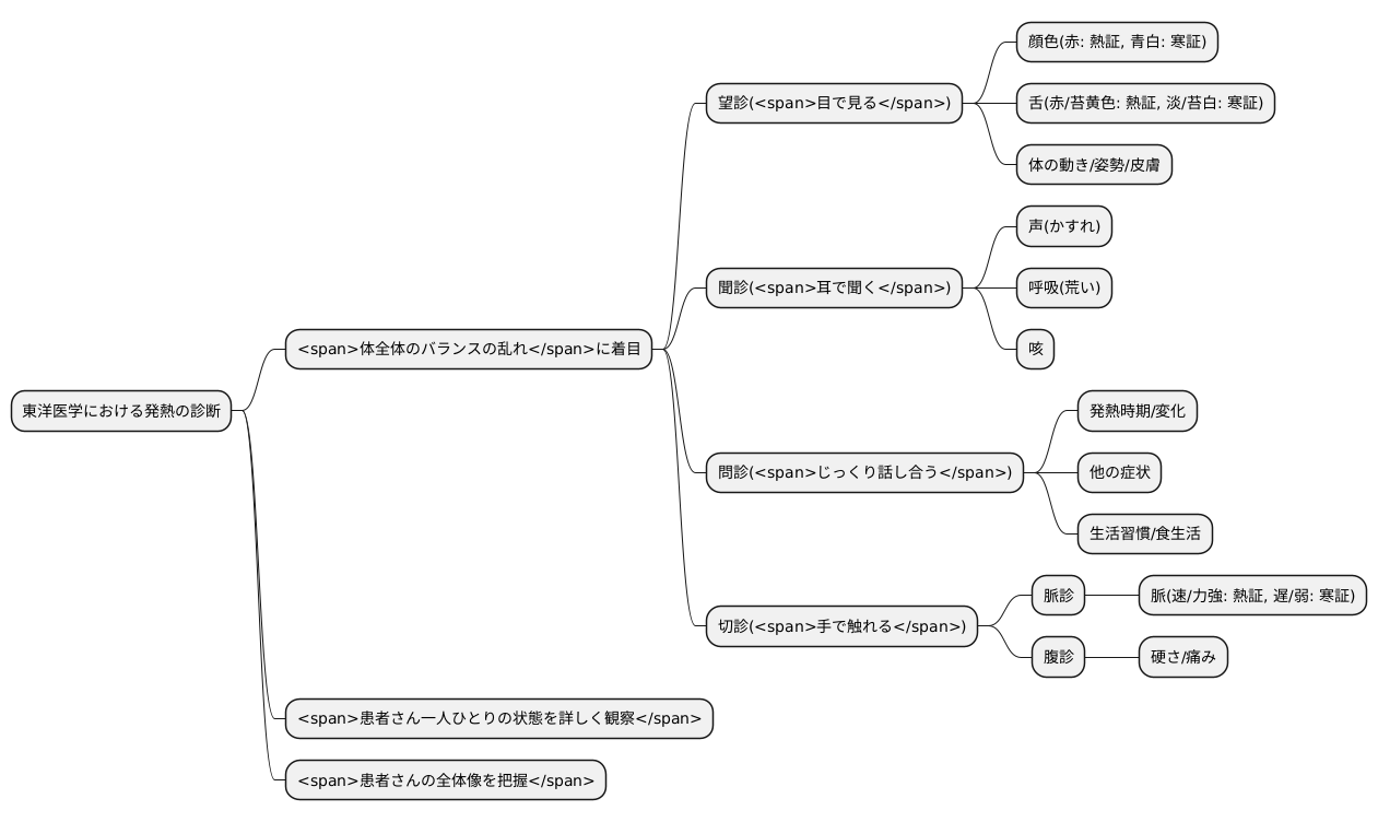
発熱の診断

発熱は、体を守るための大切な反応ですが、その原因や状態は実に様々です。東洋医学では、発熱を診断する際に、単に熱の高低を見るだけでなく、体全体のバランスの乱れに着目します。西洋医学で使われる体温計も参考にしますが、それ以上に患者さん一人ひとりの状態を詳しく観察することが重要だと考えます。
まず、目で見て状態を把握する「望診」を行います。顔色が赤い場合は体に熱がこもっている「熱証」、逆に顔色が青白い場合は体が冷えている「寒証」を示唆します。また、舌の様子も重要な判断材料です。舌が赤い、苔が黄色い場合は熱証、舌が淡い、苔が白い場合は寒証の可能性が高いと考えます。さらに、体の動きや姿勢、皮膚の状態なども観察します。
次に、耳で聞いて情報を集める「聞診」を行います。声の大きさや調子、呼吸の音、咳の音などを注意深く聞きます。例えば、声がかすれていたり、呼吸が荒かったりする場合は、体に負担がかかっていると考えられます。
そして、患者さんとじっくり話し合う「問診」を行います。いつから熱が出始めたのか、どのように変化してきたのか、他にどんな症状があるのか、普段の生活習慣や食生活はどうかなど、詳しく聞き取ります。患者さんの言葉に耳を傾けることで、発熱の原因を探っていきます。
最後に、手で触れて確かめる「切診」を行います。手首の動脈に触れて脈の速さや強さ、リズムなどを診る「脈診」と、腹部を触って硬さや痛みなどを診る「腹診」を行います。脈が速く力強い場合は熱証、脈が遅く弱い場合は寒証を示唆します。腹部の状態からも、体内の気の滞りや水分の偏りなどを判断します。
このように、東洋医学では、望診、聞診、問診、切診という四つの方法を組み合わせて、患者さんの全体像を把握し、発熱の原因や状態を詳しく分析します。そして、その人に合った適切な治療法を選び、体のバランスを整えて健康を取り戻すお手伝いをします。

発熱の治療

発熱は、体が病と闘っている証です。東洋医学では、この熱を無理に下げるのではなく、体のバランスを整え、病気を根本から治すことを目指します。そのために、様々な方法を組み合わせて治療を行います。
まず、漢方薬は、発熱の原因となっている邪気を追い出し、弱った体の働きを助けます。例えば、ぞくぞくする寒けを伴う発熱には葛根湯、寒けがない発熱には麻黄湯といったように、症状に合わせて適切な漢方薬を選びます。自己判断はせず、専門家に相談することが大切です。
次に、鍼灸治療は、体のツボに鍼やお灸を用いて、気の巡りを良くし、体の機能を高めます。発熱によく使われるツボには、首の後ろにある風池、手の甲にある合谷、肘の曲げるところにある曲池などがあります。ツボを刺激することで、発熱だけでなく、頭痛や肩こりなどの症状も和らげることができます。
また、推拿という手技療法も有効です。これは、マッサージのように筋肉や経絡を刺激することで、血の巡りを良くし、体の働きを活発にします。発熱時のだるさや筋肉の痛みを和らげる効果があります。
さらに、食養生も大切です。発熱時は、消化の良いものを食べ、水分を十分に摂ることが重要です。お粥やスープなど、胃腸に負担をかけない食事を心がけましょう。また、汗をかいて水分が失われやすいので、こまめな水分補給を忘れずに行いましょう。
これらの治療法を、個々の体質や症状に合わせて組み合わせることで、発熱を効果的に抑え、健康な体へと導きます。東洋医学は、体の自然治癒力を高めることを大切にしているので、発熱を繰り返す方や、なかなか治らない方にもおすすめです。
| 方法 | 作用 | 具体例 |
|---|---|---|
| 漢方薬 | 邪気を追い出し、弱った体の働きを助ける |
|
| 鍼灸治療 | 気の巡りを良くし、体の機能を高める、発熱、頭痛、肩こりなどを和らげる |
|
| 推拿 | 血の巡りを良くし、体の働きを活発にする、発熱時のだるさや筋肉の痛みを和らげる | マッサージのように筋肉や経絡を刺激 |
| 食養生 | 消化の良いものを食べ、水分を十分に摂る |
|
日常生活の注意点

熱が出た時は、まず安静にして十分な眠りをとることが大切です。体力を回復させ、病気を追い払う力を取り戻すために、休養は欠かせません。そして、水分が失われやすいので、こまめに水分を摂るようにしましょう。お茶や白湯などを少しずつ飲むのがおすすめです。脱水は病気を長引かせる原因になりますので、注意が必要です。
食事は消化しやすいものを選びましょう。おかゆやうどんなど、胃腸に負担をかけないものが良いでしょう。油っこいものや刺激の強いものは避け、食べ過ぎにも注意しましょう。また、熱が高い時は入浴は控えましょう。どうしても必要な場合は、ぬるめのシャワーで軽く済ませ、長湯は避けましょう。汗をかきすぎると、さらに体力を消耗してしまいます。
東洋医学では、熱は体が悪いものと闘っている証と考えます。熱を下げることばかりに気を取られるのではなく、体の調子を整え、病気を治す力を高めることが大切です。普段から、バランスの取れた食事、適度な運動、そして十分な睡眠を心がけ、健康な状態を保ちましょう。
心の状態も大切です。心に負担がかかりすぎると、体の調子を崩しやすくなります。リラックスする時間をつくり、趣味を楽しんだり、自然の中で過ごしたりするなど、気分転換を心がけましょう。
もし熱が何度も出るようでしたら、体質改善を目的とした漢方薬を試してみるのも良いかもしれません。ただし、自己判断はせず、専門家に相談し、自分に合った方法で健康管理を行いましょう。
| 項目 | 詳細 |
|---|---|
| 安静 | 十分な睡眠、休養 |
| 水分補給 | こまめな水分摂取、お茶や白湯 |
| 食事 | 消化しやすいもの(おかゆ、うどん)、油っこいものや刺激物は避ける、食べ過ぎない |
| 入浴 | 熱が高い時は控えめ、ぬるめのシャワー |
| 東洋医学的視点 | 熱は体が悪いものと闘っている証、体の調子を整え治癒力を高める |
| 普段の生活 | バランスの良い食事、適度な運動、十分な睡眠 |
| 心の状態 | 心に負担をかけすぎない、リラックス、気分転換 |
| 熱が続く場合 | 体質改善、漢方薬、専門家への相談 |
