咳逆:東洋医学からの理解

東洋医学を知りたい
先生、『咳逆』って初めて聞きました。どういう意味ですか?

東洋医学研究家
『咳逆』は、東洋医学で使われる言葉で、簡単に言うと、体の中の『気』の流れが逆になって起こる咳のことだよ。西洋医学でいう『cough with qi reflux』と同じ意味だね。

東洋医学を知りたい
『気』の流れが逆になるって、どういうことでしょうか?

東洋医学研究家
本来、『気』は体の中をスムーズに流れるべきなんだけど、何らかの原因で流れが乱れて逆流してしまうことがあるんだ。その結果、咳が出ると考えられているんだよ。詳しく学びたければ、経絡や五臓六腑についても調べてみるといいよ。
咳逆とは。
東洋医学には『咳逆』という言葉があります。これは、体の中を流れる『気』の流れが呼吸器で逆流し、咳が出ることを指します。英語では cough with qi reflux とも言われます。
咳逆とは

咳逆とは、東洋医学の考え方で、気が上に逆流することで起こる咳のことを指します。本来、気は体の中を滞りなく巡り、肺の働きを助けています。しかし、様々な原因でこの気の巡りが乱れ、本来下がるべき気が上に昇ってしまうことがあります。この上昇した気が肺を刺激し、咳を引き起こすのです。西洋医学では、咳は主に呼吸器の病気として捉えられますが、東洋医学では、咳逆は体全体の気のバランスの乱れとして捉えます。そのため、咳の症状だけでなく、体全体の調子や体質などを総合的に見て、治療方針を決めます。
咳逆を引き起こす原因は様々です。例えば、暴飲暴食などで胃腸に負担がかかると、胃の気が逆流し、肺を刺激して咳が出ることがあります。また、精神的なストレスや過労なども気の乱れの原因となり、咳逆を引き起こすことがあります。さらに、冷えも咳逆の原因となります。冷えによって肺の機能が低下すると、気をスムーズに巡らせることができなくなり、咳が出やすくなります。
咳逆の症状は、慢性的な咳、息苦しさ、痰などが挙げられます。これらの症状が続くと、日常生活に支障が出ることもあります。東洋医学では、咳逆の原因を探り、根本的な治療を行うことで、症状の改善を目指します。例えば、胃腸の不調が原因の場合は、胃腸の働きを整える治療を行い、気の巡りを正常化します。ストレスが原因の場合は、心身をリラックスさせる治療を行い、気のバランスを整えます。冷えが原因の場合は、体を温める治療を行い、肺の機能を高めます。咳逆は、体からのサインと考えられます。咳が出始めたら、自分の生活習慣や体質を見直し、早めに対処することが大切です。

咳逆の原因

咳逆は、食べたものが食道ではなく気管に入ってしまうことで起こる不快な症状です。様々な要因が考えられますが、大きく分けて体の状態、食生活、そして心の状態が関係しています。冷えは体全体の働きを鈍らせ、気の流れを滞らせる大きな原因です。冷たい飲み物や食べ物を摂り過ぎたり、冷房の効いた部屋に長時間いると、体が冷え、咳逆を悪化させることがあります。また、胃腸の働きも咳逆と密接に関係しています。食べ過ぎや飲み過ぎ、脂っこい食事や糖分の多い食事は胃腸に負担をかけ、気の流れを乱し、咳逆を誘発する可能性があります。
食生活以外では、精神的なストレスも咳逆の原因の一つです。過剰なストレスや不安、緊張などは自律神経のバランスを崩し、体内の気のバランスを乱すことがあります。この気の乱れが咳逆につながると考えられています。また、疲れが溜まっている状態も咳逆を招きやすいです。慢性的な疲労は体の抵抗力を弱め、様々な不調を引き起こす土壌となります。咳逆もその一つです。
東洋医学では、これらの要因が単独ではなく、複雑に絡み合って咳逆を引き起こすと考えます。例えば、冷えによって胃腸の働きが弱まり、そこに精神的なストレスが加わることで、咳逆が起こりやすくなる、といった具合です。咳逆を改善するためには、これらの要因を一つずつ丁寧に見ていくことが重要です。体を温める、食生活を整える、ストレスを解消する、十分な休息をとるなど、日々の生活習慣を見直し、体全体のバランスを整えることが咳逆の根本的な解決につながります。

咳逆の症状

咳逆は、東洋医学では肺の気が逆上することにより起こると考えられています。まるで、本来下へ降りるべき気が上へ昇ってしまうような状態です。そのため、様々な症状が現れます。
最も特徴的な症状は、空咳です。この咳は、たんを伴わない乾いた咳で、特に夜間や朝方に悪化しやすい傾向があります。まるで、体内の気が乱れ、落ち着きを失っているかのようです。日中は活動することで気が分散されますが、夜間や朝方は気が内に向かうため、咳が強まるのです。
また、咳逆の人は呼吸が浅く、息苦しさを感じることがあります。これは、肺の気がスムーズに流れず、呼吸機能が阻害されている状態を表しています。まるで、胸郭が締め付けられているかのように感じ、深く息を吸うことが難しくなります。
さらに、喉の違和感も咳逆の特徴です。異物感やイガイガ感など、まるで喉に何かが詰まっているかのような感覚に悩まされます。これは、逆上した気が喉を刺激するために起こると考えられます。
咳逆に伴って現れる症状は、咳や呼吸器系に限られません。全身の気の巡りが乱れているため、他の症状を伴う場合もあります。例えば、食欲が落ちて食事が美味しく感じられなくなったり、疲れやすく倦怠感が取れなかったりすることがあります。また、東洋医学では、めまいや不眠も気の乱れと関連があると考えられています。
これらの症状は、一人ひとり異なるため、体質や生活習慣、病歴などを詳しく伺い、その人に合った治療法を行うことが大切です。咳逆の根本原因を探り、体全体のバランスを整えることで、症状の改善を目指します。
| 症状 | 説明 |
|---|---|
| 空咳 | たんを伴わない乾いた咳で、特に夜間や朝方に悪化しやすい。 |
| 呼吸が浅く、息苦しさ | 肺の気がスムーズに流れず、呼吸機能が阻害されている状態。深く息を吸うことが難しい。 |
| 喉の違和感 | 異物感やイガイガ感など、喉に何かが詰まっているかのような感覚。 |
| 食欲不振 | 食事が美味しく感じられなくなる。 |
| 倦怠感 | 疲れやすく、倦怠感が取れない。 |
| めまい、不眠 | 気の乱れと関連があると考えられる症状。 |
咳逆の東洋医学的治療

咳逆は、東洋医学では単なる呼吸器の不調ではなく、体全体の気のバランスの乱れが原因と考えられています。根本原因を特定し、気のバランスを整えることが治療の鍵となります。そのために、様々な方法が用いられます。
まず、一人ひとりの体質や症状に合わせた漢方薬が処方されます。漢方薬は、自然の生薬を組み合わせることで、体の内側から gently に働きかけ、気の巡りを良くし、咳を鎮めます。例えば、痰が多く出る咳には、痰を取り除く働きのある生薬を含む漢方薬が、乾燥した咳には、潤いを与える生薬を含む漢方薬が選ばれます。
次に、鍼灸治療があります。これは、経穴と呼ばれる特定の場所に鍼を刺したり、もぐさを燃やしてお灸を据えることで、気の滞りを解消し、体の機能を活性化させる方法です。咳の原因となっている経穴に施術することで、咳を鎮め、呼吸を楽にする効果が期待できます。
さらに、ツボ療法も効果的です。特定のツボを指で押すことで、咳の症状を緩和し、自己治癒力を高めます。自宅でも手軽に行えるため、咳が出始めた初期段階や、日々の健康管理に取り入れることができます。
これらの治療法は、単独で用いられることもありますが、組み合わせて行うことで相乗効果が得られ、より高い治療効果が期待できます。例えば、漢方薬で体の内側から気のバランスを整えながら、鍼灸やツボ療法で外側から働きかけることで、より効果的に咳逆を改善することができます。
治療期間は、症状の重さや体質によって個人差がありますが、焦らず根気強く治療を続けることが大切です。東洋医学では、体全体のバランスを整えることで、自然治癒力を高め、健康な状態へと導きます。
| 方法 | 作用 | 具体例 |
|---|---|---|
| 漢方薬 | 体の内側から gently に働きかけ、気の巡りを良くし、咳を鎮める | 痰が多い咳には、痰を取り除く生薬、乾燥した咳には、潤いを与える生薬 |
| 鍼灸治療 | 気の滞りを解消し、体の機能を活性化 | 咳の原因となっている経穴に施術 |
| ツボ療法 | 咳の症状を緩和し、自己治癒力を高める | 特定のツボを指で押す |
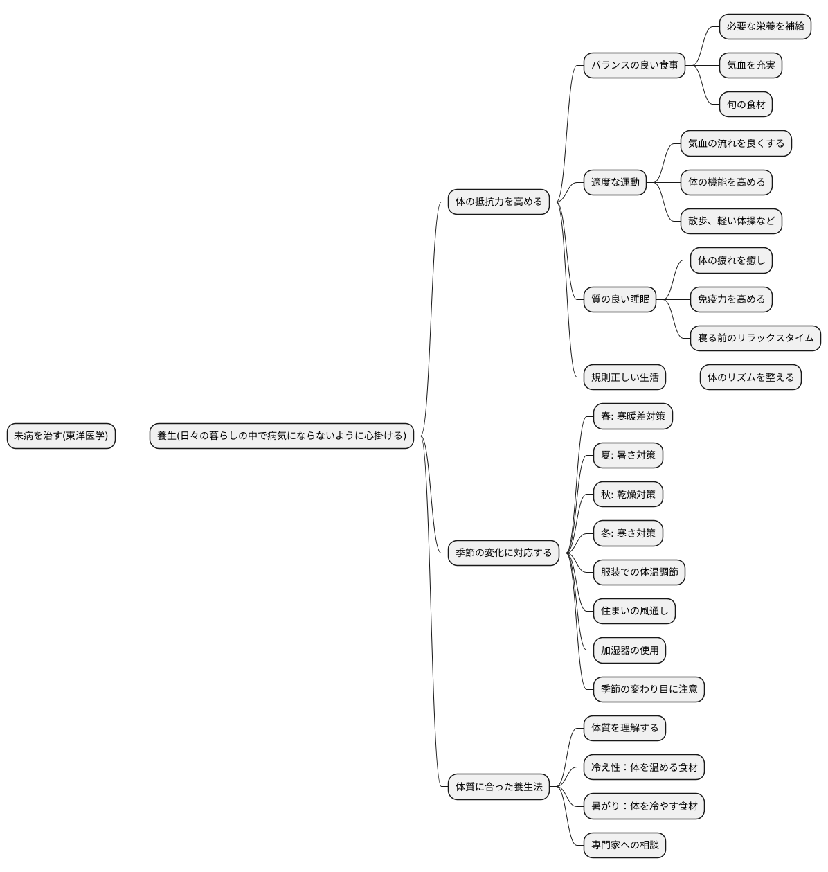
日常生活での注意点

咳は、体にとって不要なものを外に出すための大切な働きですが、長く続く咳や繰り返し起こる咳は、体に負担をかけ、生活の質を落とすこともあります。このような咳を予防し、楽にするためには、毎日の暮らし方を見直すことが重要です。体を冷やさないようにすることが大切です。冷えは、体の働きを弱め、咳を長引かせる原因となります。温かい衣服を身につけ、冷たい食べ物や飲み物は控えましょう。特に、寒い季節や冷房の効いた部屋では、一枚多く羽織るなど、冷え対策をしっかり行いましょう。
食生活にも気を配りましょう。バランスの良い食事は、体の調子を整え、咳の改善を助けます。暴飲暴食や脂っこい食事、甘いものを摂り過ぎると、胃腸に負担がかかり、体の働きが乱れて咳が悪化する可能性があります。消化の良いものを適量食べるように心がけましょう。また、適度な運動は、血の巡りを良くし、体の機能を高めます。軽い散歩やストレッチなど、無理のない範囲で体を動かす習慣をつけましょう。
心身の緊張も咳に影響を与えます。過剰なストレスは、体のバランスを崩し、咳を悪化させることがあります。趣味を楽しんだり、ゆったりと入浴したりするなど、リラックスする時間を取り、心身を休ませるようにしましょう。十分な睡眠も大切です。睡眠不足は、体の抵抗力を弱め、咳を長引かせる原因となります。毎日同じ時間に寝起きし、質の良い睡眠を確保することで、体のリズムを整え、咳の改善を促しましょう。このように、規則正しい生活を送り、冷えやストレスを避け、体の調子を整えることで、咳の予防と改善に繋がります。
| 対策 | 具体的な方法 |
|---|---|
| 冷え対策 | 温かい衣服を身につけ、冷たい食べ物や飲み物は控える。寒い季節や冷房の効いた部屋では、一枚多く羽織る。 |
| 食生活の改善 | バランスの良い食事を心がけ、暴飲暴食や脂っこい食事、甘いものを摂り過ぎない。消化の良いものを適量食べる。 |
| 適度な運動 | 軽い散歩やストレッチなど、無理のない範囲で体を動かす。 |
| ストレス軽減 | 趣味を楽しんだり、ゆったりと入浴したりするなど、リラックスする時間を取り、心身を休ませる。 |
| 十分な睡眠 | 毎日同じ時間に寝起きし、質の良い睡眠を確保する。 |
咳逆と他の咳との違い

咳逆は、他の咳とは異なる特徴を持つため、しっかりと見分けることが大切です。咳逆の特徴は、何よりもまず乾いた咳であることです。風邪や気管支炎などで出る咳は、多くは湿った咳で、痰が絡みます。しかし、咳逆の場合は痰がほとんど出ません。これは、咳の原因が異なるためです。風邪などの咳は、炎症によって気道に痰が溜まることが原因ですが、咳逆は「気」の逆流によって引き起こされます。この「気」の上逆が、喉を刺激し、乾いた咳が出ます。
また、咳逆は時間帯による変化も特徴の一つです。咳逆の症状は、夜間や朝方に悪化しやすい傾向があります。これは、東洋医学では、夜から朝にかけては「陰」の気が強まる時間帯と考えられており、この陰気が咳逆を悪化させるとされているからです。さらに、咳逆は咳だけでなく、息苦しさや喉の違和感、異物感などを伴うこともあります。まるで喉に何かが詰まっているような、あるいは締め付けられるような感覚です。これらの症状は、他の咳にはあまり見られないため、咳逆を見分ける重要な手がかりとなります。
咳逆と他の咳との違いを理解することは、適切な養生法を選択する上で重要です。しかし、自己判断は禁物です。咳が長引く場合や症状が重い場合は、必ず医療機関を受診し、医師の診断を受けてください。咳の原因を正しく特定し、適切な治療を受けることが大切です。咳は体からのサインです。そのサインを見逃さず、適切に対応することで、健康な毎日を送ることができます。
| 特徴 | 咳逆 | 風邪などによる咳 |
|---|---|---|
| 咳の状態 | 乾いた咳、痰がほとんど出ない | 湿った咳、痰が絡む |
| 原因 | 「気」の逆流 | 気道炎症による痰の蓄積 |
| 時間帯による変化 | 夜間・朝方に悪化しやすい | 時間帯による変化は少ない |
| 付随症状 | 息苦しさ、喉の違和感、異物感 | 発熱、鼻水など |
