胃の冷え: 原因と対策

東洋医学を知りたい
先生、『胃寒』ってどういう意味ですか?

東洋医学研究家
簡単に言うと、おなかが冷えている状態だよ。食べ過ぎや冷えたものを摂り過ぎたりすると、胃の働きが弱って冷えてしまうんだ。それが『胃寒』だよ。

東洋医学を知りたい
なるほど。冷えでおなかが痛くなるのとは違うんですか?

東洋医学研究家
そうだね、冷えでおなかが痛くなることもあるけど、『胃寒』の場合は、痛み以外にも、食欲不振、吐き気、お腹が張る感じ、げっぷなどの症状が出ることもあるんだよ。胃の働きが悪くなっている状態だからね。
胃寒とは。
東洋医学には『胃寒』という言葉があります。これは、胃の働きが弱って冷えている状態(胃の陽気が不足して冷えている)や、冷たい邪気が胃を直接攻撃すること(胃に実質的に冷えが生じている)で起こる病気の変化のことを指します。
胃寒とは

胃寒とは、東洋医学において、胃が冷えて働きが鈍っている状態を指します。これは、冷たい飲食物の過剰摂取や冷えやすい環境、冷房の効きすぎた部屋などに長くいることなどが原因で起こると考えられています。現代医学とは異なる考え方ですが、東洋医学では重要な概念の一つです。
胃の働きが弱まると、様々な不調が現れます。食欲がわかず、食事を美味しく感じられない、食べたものがうまく消化されず、胃もたれや膨満感に悩まされる、吐き気を催したり、実際に吐いてしまう、みぞおちのあたりがしくしく痛む、キリキリと痛む、便が水のように緩くなるなど、日常生活に大きな影響を及ぼす可能性があります。快適な毎日を送るためには、胃寒の状態を正しく理解し、適切な養生法を実践することが大切です。
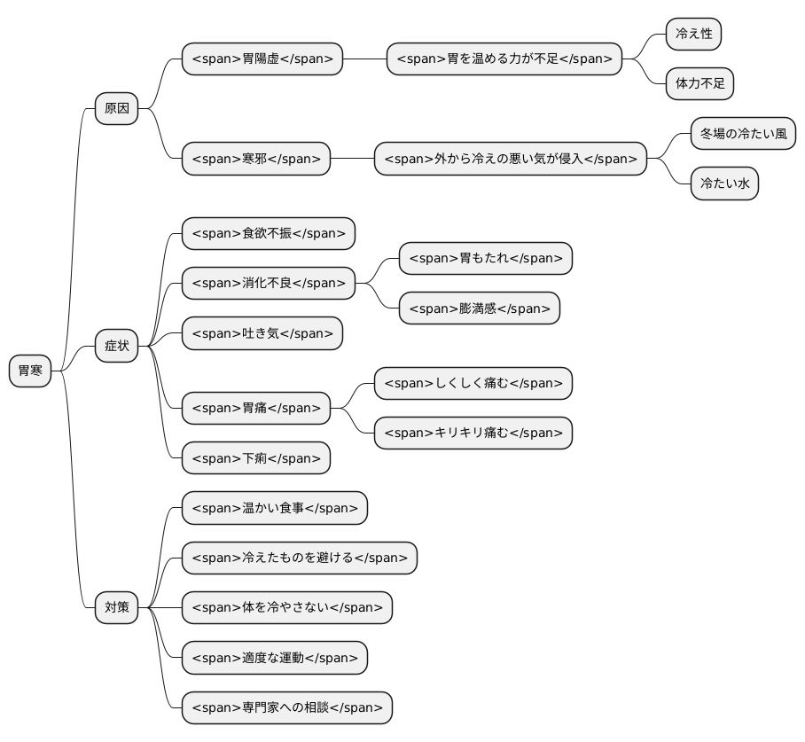
胃寒の原因は大きく分けて二つあります。一つは胃陽虚と呼ばれるもので、これは胃を温める力がもともと不足している状態です。冷え性の方や体力が乏しい方に多く見られます。もう一つは寒邪で、これは外から冷えの悪い気が体内に侵入し、胃を冷やすことを指します。冬場の冷たい風や、冷たい水に長時間触れるなどが原因となります。どちらの場合も、胃の働きが弱まり、様々な不調につながるため、早めに対処することが重要です。温かい食事を心がけ、冷えたものはなるべく避け、体を冷やさないように注意することで、胃寒の予防、改善に繋がります。また、適度な運動で体を温めることも効果的です。症状が重い場合は、専門家に相談し、体質に合った適切なアドバイスを受けることをお勧めします。

胃寒の症状

胃寒とは、胃が冷えて働きが鈍っている状態を指します。東洋医学では、胃は体の中心的な臓器と考えられており、胃の冷えは全身の健康に影響を及ぼすとされています。胃寒になると、様々な不調が現れます。
まず、消化機能の低下が目立ちます。食べ物の消化が進まず、胃もたれや食欲不振に悩まされるようになります。食べたものが胃に停滞することで、吐き気やげっぷなどの症状も現れます。また、胃の痛みも特徴的な症状です。鈍い痛みや締め付けられるような痛みを感じ、温かいものを食べてもなかなか痛みが治まりません。さらに、胃の冷えは腸の働きにも影響し、下痢を引き起こすこともあります。便の状態も水っぽく、未消化の食物が混じっていることもあります。
胃の不調以外にも、全身の倦怠感や冷え性、顔色が悪くなるなどの症状が現れることもあります。これは、胃の冷えによって体全体のエネルギー循環が悪くなり、栄養の吸収が阻害されていることが原因と考えられます。特に、冷えやすい体質の人や、冷たい食べ物や飲み物を好む人は、胃寒になりやすい傾向があります。また、薄着をしたり、エアコンの効いた部屋に長時間いることも、胃を冷やす原因となります。
胃寒を放置すると、慢性的な胃炎や胃潰瘍などの深刻な病気に発展する可能性があります。そのため、早期に対策を講じることが大切です。普段から温かい飲み物を積極的に摂ったり、生姜やネギなどの体を温める食材を食事に取り入れると良いでしょう。また、腹巻やカイロなどで胃を外部から温めるのも効果的です。さらに、適度な運動をして血行を促進することも、胃の冷えの改善に役立ちます。規則正しい生活習慣を身につけ、体を冷やさない服装を心がけることも重要です。

胃寒の原因

胃寒とは、胃の働きが弱まり冷えを感じている状態です。主な原因は、冷たい食べ物や飲み物の摂り過ぎです。特に、暑い時期に冷たいものを好んで摂取すると、胃が冷えて働きが鈍りやすくなります。例えば、氷の入った飲み物や、冷蔵庫から出したばかりの冷たい食事は、胃に大きな負担をかけます。また、生野菜や果物なども体を冷やす性質があるため、摂り過ぎには注意が必要です。
冷房の効きすぎた部屋に長時間いることも、胃寒の原因となります。夏場は、屋外と室内の温度差が大きくなりがちです。冷房の設定温度を低くしすぎたり、冷房の風が直接当たる場所に長時間いると、身体が冷えて胃の働きにも影響が出ます。さらに、薄着で長時間過ごすことなども、身体を冷やし胃寒を招きやすいため、注意が必要です。衣服で適切に体温調節をすることは、胃の健康維持に繋がります。
不規則な生活や過剰なストレスも、胃寒を招く要因となります。現代社会は、ストレスを感じやすい環境にあり、生活リズムも乱れがちです。ストレスは自律神経のバランスを崩し、胃の働きを低下させる可能性があります。また、睡眠不足や食生活の乱れも、胃の機能を弱める原因となります。心身ともに健康な状態を保つためには、規則正しい生活習慣を心がけ、ストレスを溜め込まないことが重要です。栄養バランスの取れた食事を規則正しく摂り、適度な運動を行い、十分な睡眠時間を確保することで、胃の健康を維持し、胃寒を予防することができます。
胃寒を予防するためには、身体を温める食材を積極的に摂り入れることも大切です。生姜やネギ、ニンニクなどは、身体を温める効果があります。これらの食材を料理に取り入れたり、温かい飲み物に生姜を加えるなど、工夫してみましょう。また、腹巻やカイロなどで胃の周辺を温めることも効果的です。日頃から、胃を冷やさないように心がけ、健康な状態を維持しましょう。

胃寒の対策

胃寒とは、胃の働きが弱まり冷えを感じている状態を指します。胃の冷えは、食欲不振や消化不良、胃痛、吐き気などを引き起こすことがあります。このような不快な症状を和らげるためには、日頃から胃を温める対策を心がけることが大切です。
まず、食事には温かいものを積極的に取り入れましょう。冷たい飲み物や食べ物は胃の温度を下げ、働きを鈍らせてしまうため、なるべく避け、常温もしくは温かいものを選びましょう。例えば、温かいスープや煮物、白湯などは胃に優しくおすすめです。また、生姜やネギ、ニンニクなどは、身体を温める作用があり、胃寒の改善に役立ちます。これらの食材を料理に活用することで、美味しく手軽に身体を温めることができます。
身体を冷やす環境も避けましょう。冷房の効きすぎた部屋では、身体が冷えてしまい、胃の働きにも悪影響を及ぼします。冷房を使う際は、温度設定に気を付けたり、羽織るものなどで調整したりして、身体を冷やしすぎないように注意しましょう。また、夏でも薄着は避け、お腹を冷やさないように腹巻やカイロを使用するのも有効です。
適度な運動も血行促進に効果的です。ウォーキングや軽い体操など、無理のない範囲で体を動かす習慣をつけましょう。血行が良くなると、胃腸への血流も促され、胃の働きが活発になります。
ストレスは胃腸の働きに悪影響を与えます。ストレスを溜め込まないよう、リラックスする時間を作ることも大切です。ぬるめのお風呂にゆっくりと浸かったり、好きな音楽を聴いたり、アロマを焚いたりするなど、自分に合った方法で心身をリラックスさせましょう。十分な睡眠も大切です。睡眠不足は自律神経のバランスを崩し、胃腸の不調につながります。規則正しい生活リズムを維持し、質の高い睡眠を確保することで、胃の調子を整え、健康な状態を保ちましょう。

食事療法

胃の冷え、いわゆる胃寒を和らげるには、毎日の食事内容を見直すことが肝心です。冷たい食べ物や飲み物は胃に負担をかけるため、なるべく避け、温かいものを積極的に選びましょう。冷えた状態は、胃の働きを鈍らせ、消化不良や腹痛などの不調につながるため、常温や温めたものを口にするよう心がけてください。
特に、生姜やネギ、ニンニクといった食材は身体を温める効果が高く、胃寒の改善に役立ちます。これらの食材には、血の巡りを良くし、胃の働きを活発にする力があるため、積極的に食事に取り入れましょう。すりおろした生姜を温かい飲み物に加えたり、ネギやニンニクを薬味として料理に添えたりするのも良いでしょう。
また、消化しやすい温かいスープや煮込み料理もおすすめです。胃に負担をかけずに栄養を補給でき、身体を内側から温めることができます。野菜をたっぷり使った具沢山の味噌汁や、鶏肉や魚介を使ったあっさりとした鍋料理などは、胃寒の改善に効果的です。
冷たい飲み物ではなく、温かいお茶や白湯を飲む習慣を身につけましょう。白湯は、内臓を温め、消化を助ける効果があります。就寝前や起床後、食間などに白湯を飲むことで、胃の調子を整えることができます。
刺激の強いものや脂っこいものは、胃に負担をかけるため、なるべく控えましょう。香辛料を多く使った料理や、揚げ物、脂肪分の多い肉などは、胃の粘膜を刺激し、炎症を起こす可能性があります。また、食べ過ぎも胃の働きを弱らせる原因となるため、腹八分目を心がけ、よく噛んで食べるようにしましょう。
バランスの良い食事を規則正しく摂ることで、胃の健康を保ち、胃寒の症状を和らげることができます。朝食は必ず摂り、夕食は寝る3時間前までに済ませるようにしましょう。決まった時間に食事をすることで、体内時計が整い、胃の働きも安定します。
| 胃寒対策 | 具体的な方法 | 効果 |
|---|---|---|
| 冷たいもの避ける | 冷たい食べ物、飲み物を避け、温かいものを摂取する | 胃の働きを活発にする |
| 身体温める食材 | 生姜、ネギ、ニンニクを積極的に摂取する(飲み物に加えたり、薬味として使用) | 血行促進、胃の働きを活発化 |
| 温かい料理 | 消化しやすい温かいスープや煮込み料理を摂取する(野菜たっぷりの味噌汁、鶏肉や魚介の鍋料理など) | 胃に負担をかけずに栄養補給、身体を温める |
| 温かい飲み物 | 温かいお茶や白湯を飲む(就寝前、起床後、食間など) | 内臓を温め、消化を助ける、胃の調子を整える |
| 刺激物・脂っこいもの避ける | 香辛料が多い料理、揚げ物、脂肪分の多い肉などを控える | 胃の粘膜への刺激、炎症を防ぐ |
| 食べ過ぎない | 腹八分目、よく噛んで食べる | 胃の負担軽減 |
| バランスの良い食事 | 朝食を摂る、夕食は寝る3時間前までに済ませる、規則正しく食事をする | 胃の健康維持、体内時計の調整、胃の働きの安定化 |
生活習慣の改善

胃の冷え、いわゆる胃寒を良くするには、日々の暮らし方を改めることも大切です。十分な睡眠、程良い運動、そして気持ちの負担をためない暮らしを心がけましょう。
睡眠が足りなかったり、働きすぎたりすると、体の抵抗力が弱まり、胃の働きも悪くなります。毎日決まった時刻に寝起きし、質の高い睡眠をしっかりとるようにしましょう。布団に入る前に熱いお風呂に入りすぎたり、カフェインを摂ったりするのは控えましょう。ぬるめのお湯にゆっくりつかったり、軽いストレッチをしたりするのも良いでしょう。
程良い運動は、血の巡りを良くし、体を温める効果があります。早足で歩くことや軽い駆け足など、無理なく続けられる運動を習慣にしましょう。体を動かすことで、胃腸の働きも活発になります。
また、心に負担がかかると胃腸の働きに悪い影響を与えます。心に負担をためないように、くつろぐ時間を作ることも大切です。好きなことや趣味に熱中したり、自然の中で過ごしたりなど、自分に合った方法で心を休ませましょう。
規則正しい生活を送り、体も心も健康な状態を保つことが、胃寒の予防と改善につながります。暴飲暴食は避け、腹巻などで胃を冷やさないようにすることも心がけましょう。バランスの良い食事を心がけ、よく噛んで食べることも大切です。温かいものを積極的に摂り、冷たいものは控えめにしましょう。生姜やネギなどの体を温める食材を料理に取り入れるのも良いでしょう。

