疳眼:乳幼児の目の健康

東洋医学を知りたい
先生、『疳の眼』ってどういう意味ですか?漢字からすると、疳の虫と何か関係があるのでしょうか?

東洋医学研究家
良いところに気がつきましたね。疳の眼は、乳幼児における栄養失調によって起こる眼の病気です。疳の虫と同じように、栄養状態の悪さが原因の一つと考えられています。

東洋医学を知りたい
具体的には、どんな症状が出るのですか?

東洋医学研究家
眼が乾いたり、眼の表面が濁ったり、柔らかくなったり、ひどい場合には潰瘍ができることもあります。現代では栄養状態が改善されたため、あまり見られなくなりました。
疳眼とは。
東洋医学で使われる言葉『疳眼』について説明します。疳眼とは、赤ちゃんが栄養不足になったときに目に起きる病気のことです。目が乾いたり、黒目が白く濁ったり、柔らかくなったり、ひどい場合には潰瘍ができたりします。
疳眼とは

疳眼は、主に乳幼児期に栄養が不足することで起こる眼の病気です。かつては衛生状態が悪く、満足に食事をとることが難しい時代、特に乳離れ後の幼い子供に多く見られました。現代の日本では栄養状態が改善され、衛生環境も整っているため、ほとんど見かけることはなくなりましたが、世界的に見ると、今もなお発展途上国などで深刻な問題となっています。疳眼の主な原因はビタミンAの不足です。ビタミンAは目の健康維持に不可欠な栄養素であり、不足すると目の表面が乾燥しやすくなります。目の乾燥は、眼球の表面を保護する涙の分泌が減ることで起こり、角膜が傷つきやすくなります。傷ついた角膜は、濁ったり、軟らかくなったりすることで、光をうまく通すことができなくなり、視力の低下を引き起こします。さらに重症化すると、角膜に潰瘍ができ、細菌感染などを併発し、最悪の場合、失明に至ることもあります。疳眼は初期段階では自覚症状がほとんどなく、見た目にも変化が現れにくい病気です。そのため、保護者が異変に気づく頃には、病状がかなり進行している場合も少なくありません。乳幼児は言葉で不調を訴えることが難しいため、保護者は日頃から子供の目の状態をよく観察することが大切です。目の充血やかゆみ、涙目などの症状が見られたり、暗い場所でものを見づらそうにしていたりする場合は、眼科医の診察を受けるようにしましょう。早期発見と適切な治療によって、視力障害や失明といった深刻な事態を防ぐことができます。また、ビタミンAが豊富な緑黄色野菜やレバーなどを積極的に摂取するなど、栄養バランスのとれた食事を心がけることが重要です。特に、母乳で育てられない乳幼児には、ビタミンAを補うための栄養指導を受けることが大切です。授乳中の母親もバランスの良い食生活を送り、質の良い母乳を分泌することで、赤ちゃんの健康を守ることができます。世界には今も栄養不足に苦しむ子供たちが多く存在し、疳眼は決して過去の病気ではありません。国際的な支援や啓発活動を通じて、子供たちの健康を守り、明るい未来を築くため、私たち一人ひとりができることを考えていく必要があります。
| 項目 | 内容 |
|---|---|
| 疾患名 | 疳眼 |
| 好発年齢 | 乳幼児期 |
| 主な原因 | ビタミンA不足 |
| 病態 | ビタミンA不足により目の表面が乾燥し、角膜が傷つき、視力低下を引き起こす。重症化すると角膜潰瘍、細菌感染、失明に至ることも。 |
| 症状 | 初期は自覚症状少なし。目の充血、かゆみ、涙目、暗い場所での視力低下など。 |
| 対策 | 眼科医の診察、ビタミンAが豊富な緑黄色野菜やレバーの摂取、栄養バランスの良い食事、母乳育児の推奨など。 |
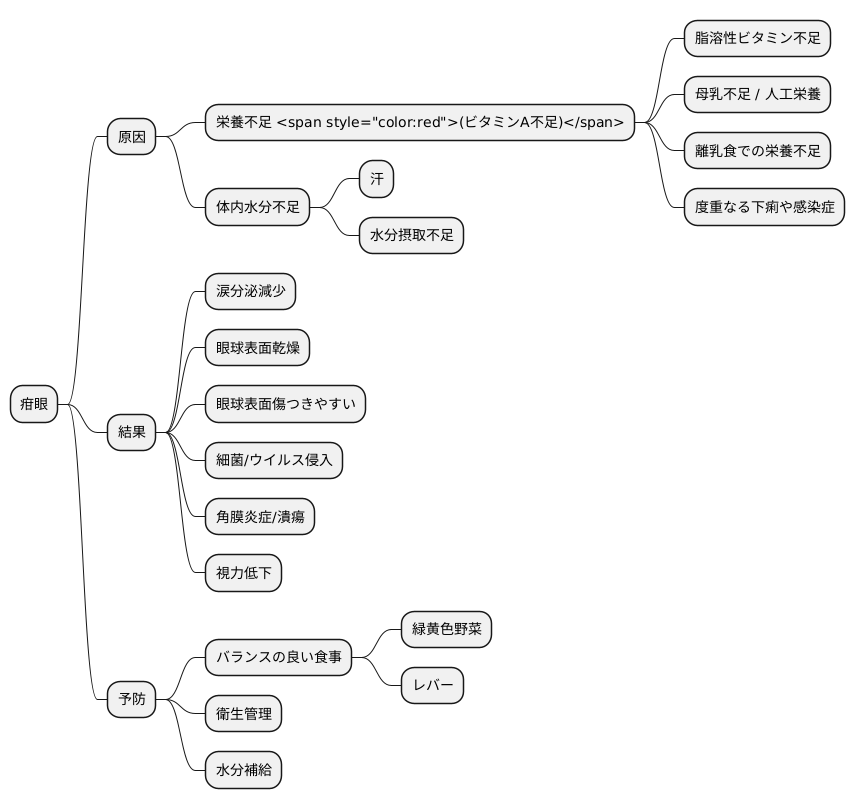
疳眼の原因

疳眼は、目の表面が乾き、光に対して過敏になる病気です。子供に多く見られる病気で、深刻な視力障害を引き起こすこともあります。この病気の主な原因は栄養の不足、特に脂溶性ビタミンであるビタミンAの不足です。
ビタミンAは、目の表面を覆う粘膜の健康を保つために欠かせない役割を担っています。この粘膜は、涙の成分を分泌し、目の表面を潤すことで、乾燥や細菌、塵などから目を守っています。ビタミンAが不足すると、この粘膜の働きが弱まり、涙の分泌が減って目が乾燥しやすくなります。目が乾燥すると、眼球の表面が傷つきやすくなり、細菌やウイルスが侵入しやすくなります。その結果、角膜に炎症や潰瘍ができ、視力に影響を及ぼすことがあります。
生まれたばかりの赤ちゃんの体内には、母親から受け継いだビタミンAが蓄えられています。しかし、母乳にはビタミンAが豊富に含まれていますが、人工栄養で育てている赤ちゃんや、離乳食であまり栄養を摂れていない赤ちゃんは、ビタミンA不足に陥りやすいため、注意が必要です。また、度重なる下痢や感染症なども、栄養の吸収を妨げ、ビタミンA不足を招く要因となります。
さらに、体内の水分不足も、疳眼を引き起こす一因となります。汗をたくさんかいたり、水分を十分に摂らなかったりすると、体内の水分量が減少し、涙の分泌も減少するため、目が乾燥しやすくなります。特に夏場や、活発に動き回る子供は、水分不足に陥りやすいので、こまめな水分補給を心がけることが大切です。
疳眼は、適切な栄養補給と衛生管理によって予防できます。バランスの良い食事を摂り、ビタミンAが豊富な緑黄色野菜やレバーなどを積極的に食べるようにしましょう。また、目の周りを清潔に保ち、感染症の予防にも気を配ることが重要です。

疳眼の症状

疳眼は、主に栄養の偏りによって起こる目の病気で、乳幼児に多く見られます。初期の兆候としては、目が乾く、かゆみを訴える、そして目が赤くなるといった症状が現れます。これらの症状は、一見すると軽い目の疲れやアレルギー反応と見間違えやすいので、注意が必要です。お子さんがしきりに目をこすったり、光をまぶしそうにしたりする様子が見られたら、疳眼の初期症状かもしれません。また、涙の量が少なくなり、目が乾きやすくなるのも特徴です。
これらの初期症状を放置すると、病状はさらに進行します。目がかすんで見えにくくなる、つまり視力の低下が始まり、黒目の表面にあたる角膜が濁ってくるのが見て取れるようになります。さらに悪化すると、角膜が柔らかくなったり、表面に傷のような潰瘍ができたりすることもあります。最悪の場合、これらの症状が重なって失明に至る危険性もあるため、早期発見と適切な治療が非常に重要です。
乳幼児の場合、自分自身で症状をうまく伝えることができません。そのため、保護者は日頃からお子さんの目の状態に気を配り、異変にいち早く気づくことが大切です。目が赤く充血していたり、乾いているように見えたり、光をまぶしがったり、涙の量が少なくなっているなど、少しでも気になる点があれば、すぐに眼科医の診察を受けるようにしましょう。早期に発見し、適切な栄養指導や治療を受けることで、重症化を防ぎ、お子さんの大切な目を守ることができます。
| 段階 | 症状 |
|---|---|
| 初期症状 | 目が乾く、かゆみを訴える、目が赤くなる、しきりに目をこする、光をまぶしそうにする、涙の量が少なくなる |
| 進行期 | 目がかすんで見えにくくなる(視力低下)、角膜が濁る、角膜が柔らかくなる、角膜に潰瘍ができる |
| 末期 | 失明 |
| 乳幼児特有の注意点 | 自分自身で症状をうまく伝えることができないため、保護者の観察が重要 |
疳眼の治療

疳眼とは、目の乾き、かすみ、疲れなどの症状が現れ、重くなると視力が低下し、最悪の場合は失明に至ることもある目の病気です。特に、栄養状態の悪い子供によく見られる病気として知られています。この病気の治療で最も重要なのは、不足している栄養を補うことです。
疳眼の主な原因は、目の表面を保護する大切な役割を持つビタミンAの不足です。そのため、治療の中心はビタミンAを摂取することです。ビタミンAは、目の表面の細胞を健康な状態に保ち、視力を正常に保つために欠かせない栄養素です。ビタミンAを補うことで、傷ついた目の表面の修復を促し、視力の回復を目指します。
ビタミンAは、食事から摂取することもできますし、薬として服用することもできます。医師の指示に従い、適切な量を摂取することが大切です。
また、疳眼は、目の抵抗力が弱まっているため、細菌に感染しやすくなっています。そのため、細菌感染を起こしている場合は、抗生物質の点眼薬や眼軟膏を用いて、感染の治療を行います。これらの薬は、細菌の増殖を抑え、感染の悪化を防ぎます。
目の表面に潰瘍(かいよう)ができている場合は、潰瘍が深くなり、視力に深刻な影響を与える可能性があります。このような場合は、手術が必要となることもあります。手術では、傷ついた目の表面を修復し、視機能の維持を図ります。
疳眼は、早期に発見し、適切な治療を行えば、多くの場合、視力の回復が期待できます。しかし、重症化すると失明に至る可能性もあるため、早期発見と迅速な対応が非常に重要です。目の乾きやかすみ、疲れなどの症状に気付いたら、すぐに眼科を受診し、適切な検査と治療を受けるようにしましょう。日頃から栄養バランスの良い食事を心がけ、目の健康を維持することも大切です。
| 項目 | 詳細 |
|---|---|
| 定義 | 目の乾き、かすみ、疲れなどの症状が現れ、重くなると視力が低下し、最悪の場合は失明に至ることもある目の病気。特に栄養状態の悪い子供に多い。 |
| 主な原因 | ビタミンAの不足 |
| ビタミンAの役割 | 目の表面の細胞を健康な状態に保ち、視力を正常に保つ。 |
| 治療の中心 | ビタミンAの摂取(食事、薬) |
| 細菌感染への対応 | 抗生物質の点眼薬や眼軟膏 |
| 潰瘍への対応 | 手術 |
| 予後 | 早期発見・治療で視力回復が期待できるが、重症化すると失明の可能性も。 |
| 注意点 | 目の乾きやかすみ、疲れなどの症状に気付いたら、眼科受診。栄養バランスの良い食事を心がける。 |
疳眼の予防

疳眼は、主に栄養の偏りによって起こる目の病気です。視力の低下や失明に至ることもあるため、日頃から予防に努めることが大切です。特に、成長期のお子さんは注意が必要です。
疳眼の予防で最も大切なのは、バランスの良い食事です。色々な種類の食べ物を、毎日きちんと食べるように心がけましょう。中でも、目の健康に欠かせない栄養素であるビタミンAを十分に摂るように意識しましょう。ビタミンAは、にんじんやかぼちゃなどの緑黄色野菜、鶏や豚のレバー、卵の黄身などに多く含まれています。これらの食材を積極的に食卓に取り入れ、不足しないようにしましょう。
赤ちゃんを育てているお母さんは、母乳に多くのビタミンAが含まれていることを覚えておきましょう。できる限り母乳で育て、赤ちゃんの健やかな成長を支えてあげましょう。もし、母乳が出なかったり、様々な理由で母乳育児が難しい場合は、ビタミンAが強化されている人工乳を選びましょう。
また、疳眼は、感染症がきっかけで発症することもあります。感染症にかからないよう、普段から清潔な環境を保つことが大切です。こまめな手洗いうがいはもちろんのこと、身の回りの整理整頓や換気にも気を配りましょう。
さらに、早期発見も大切です。定期的に健康診断を受け、目の状態をきちんと調べてもらいましょう。もし、少しでも異変を感じたら、すぐに眼科を受診しましょう。早期に発見し、適切な処置を施すことで、重症化を防ぐことができます。
特に、衛生状態や栄養状態が十分でない地域では、疳眼が深刻な問題となっています。栄養指導や衛生管理の徹底など、様々な対策が必要です。
| 疳眼の予防と対策 | 具体的な方法 |
|---|---|
| バランスの良い食事 | 色々な種類の食べ物を毎日きちんと食べる。特にビタミンAを十分に摂る(にんじん、かぼちゃ、レバー、卵黄など)。 |
| 母乳育児 | できる限り母乳で育てる。母乳にはビタミンAが多く含まれる。 |
| 人工乳の選択 | 母乳育児が難しい場合は、ビタミンAが強化されている人工乳を選ぶ。 |
| 感染症予防 | 清潔な環境を保つ。こまめな手洗いうがい、整理整頓、換気を心がける。 |
| 早期発見 | 定期的な健康診断、異変を感じたらすぐに眼科を受診。 |
| 栄養指導 | 特に衛生状態や栄養状態が十分でない地域では、栄養指導が必要。 |
| 衛生管理の徹底 | 特に衛生状態や栄養状態が十分でない地域では、衛生管理の徹底が必要。 |
まとめ

疳眼(かんがん)は、主に乳幼児に見られる眼の病気です。目の乾き、角膜の濁り、柔らかくなること、そして潰瘍ができることなどが主な症状です。この病気の原因は、体の中の栄養、特にビタミンAが不足することにあります。
生まれたばかりの赤ちゃんやまだ小さい子供は、体が十分に発達していないため、栄養が不足すると様々な影響が出やすいのです。特に、目は光を感じる大切な器官であり、発達にも栄養が必要です。ビタミンAは、目の表面を保護し、健康な状態を保つために欠かせない栄養素です。そのため、ビタミンAが不足すると、目の表面が乾燥しやすくなり、細菌などが入って炎症を起こしやすくなります。炎症が進むと、角膜が濁ったり、柔らかくなったり、ひどい場合は潰瘍ができ、視力に影響を及ぼします。さらに、病気をそのままにしておくと、最悪の場合、目が見えなくなることもあります。
疳眼は、適切な食事と衛生的な環境を整えることで防ぐことができます。母乳にはビタミンAが多く含まれているため、母乳育児を推奨します。また、離乳食が始まったら、緑黄色野菜などビタミンAを多く含む食べ物を積極的に与えましょう。さらに、目やにや涙で目が汚れている場合は、清潔な布で優しく拭き取ってあげましょう。常に清潔な状態を保つことで、感染症のリスクを減らすことができます。
疳眼は早期発見と適切な治療が大切です。少しでも目の様子に異変を感じたら、すぐに眼科の先生に診てもらうようにしましょう。特に、食生活が十分でない地域では、疳眼のリスクが高まります。世界規模での協力体制のもと、栄養状態を改善するための取り組みを進めていくことで、将来的には疳眼をなくすことを目指していく必要があるでしょう。
| 項目 | 内容 |
|---|---|
| 疾患名 | 疳眼(かんがん) |
| 主な対象 | 乳幼児 |
| 主な症状 | 目の乾き、角膜の濁り、柔らかくなること、潰瘍ができること |
| 原因 | 栄養不足、特にビタミンA不足 |
| 影響 | 視力低下、最悪の場合は失明 |
| 予防策 | 適切な食事、衛生的な環境の維持(母乳育児、ビタミンAが豊富な緑黄色野菜、目やにの拭き取り) |
| 早期対応 | 眼科受診 |
| 補足 | 食生活が不十分な地域ではリスクが高い。世界規模での栄養改善が必要。 |
