酸甘化陰:陰液を養う知恵

東洋医学を知りたい
先生、『酸甘化陰』ってどういう意味ですか?漢字を見ると、酸っぱいものと甘いものを一緒に使うと体に良さそうだな、ぐらいしか分からなくて…

東洋医学研究家
なるほど。『酸甘化陰』は東洋医学の言葉で、酸味のある生薬と甘味のある生薬を組み合わせて使うことで、体の『陰』の部分を補う治療法のことだよ。簡単に言うと、体の潤いを保ったり、熱を冷ましたりする効果があるんだ。

東洋医学を知りたい
体の『陰』を補う…ですか?難しそうですね。もう少し分かりやすく説明してもらえますか?

東洋医学研究家
そうだね。例えば、体が乾燥してのどが渇いたり、肌がカサカサしたり、寝汗をかいたりするのは『陰』が不足しているサインと考えられる。このような症状に、酸味と甘味のある生薬を組み合わせることで、不足した『陰』を補い、潤いを与えて改善するんだよ。酸味には収斂作用といって体液を閉じ込める働きがあり、甘味には滋養作用といって体液や栄養を補う働きがある。この2つを組み合わせることで相乗効果が生まれるんだ。
酸甘化陰とは。
東洋医学では、「酸甘化陰」という言葉があります。これは、酸味のある薬と甘い味の薬を一緒に使うことで、体の中の不足している「陰血」を補う治療法のことです。
酸甘化陰とは

「酸甘化陰」とは、東洋医学の治療法の一つで、酸味と甘味の生薬を組み合わせて用いることで、体内の潤いを保つ方法です。この「潤い」を東洋医学では「陰液」と呼び、生命活動を支える大切な要素と考えられています。陰液は、体内の水分や栄養の総称であり、これらが不足すると、体の様々な機能が滞り、不調が現れます。
酸味の生薬には、体液を閉じ込める働きがあります。汗や尿などで体液が過剰に排出されるのを防ぎ、体内に潤いを保ちます。代表的な生薬としては、五味子や山茱萸などが挙げられます。一方、甘味の生薬には、気を補い、体液を作り出す働きがあります。気を補うことで、体内のエネルギー産生を高め、栄養を陰液に変換し、潤いを生み出します。代表的な生薬としては、熟地黄や麦門冬などが挙げられます。
これらの酸味と甘味の生薬を組み合わせることで、相乗効果が生まれ、効率的に陰液を補い、潤いを保つことができます。例えば、汗をかきやすい体質の人や、乾燥肌で悩んでいる人、空咳が続く人、また、寝汗をかきやすい人などに有効です。
陰液が不足すると、乾燥症状だけでなく、熱も生じやすくなります。これは、潤いが不足することで、体が冷やされにくくなるためです。のぼせやほてり、寝汗、口の渇きなども、陰液不足が原因で起こることがあります。酸甘化陰は、このような熱を冷まし、体のバランスを整える効果も期待できます。
古くから伝わる酸甘化陰は、自然の恵みを生かした東洋医学の知恵です。体全体のバランスを重視し、根本原因にアプローチすることで、健康な状態へと導きます。ただし、体質や症状によって適切な生薬や配合が異なるため、自己判断で使用するのではなく、専門家の指導を受けることが大切です。
| 項目 | 説明 |
|---|---|
| 酸甘化陰とは | 酸味と甘味の生薬を組み合わせて、体内の潤い(陰液)を保つ東洋医学の治療法 |
| 陰液の役割 | 生命活動を支える体内の水分や栄養の総称。不足すると体の機能が滞り、不調が現れる。 |
| 酸味の生薬の働き | 体液を閉じ込め、潤いを保つ。(例:五味子、山茱萸) |
| 甘味の生薬の働き | 気を補い、体液を作り出す。(例:熟地黄、麦門冬) |
| 酸甘化陰の効果 | 陰液を補い、潤いを保つ。汗かき、乾燥肌、空咳、寝汗などに有効。熱を冷まし、体のバランスを整える。 |
| 陰液不足の症状 | 乾燥症状、熱、のぼせ、ほてり、寝汗、口の渇きなど |
| 注意点 | 体質や症状によって適切な生薬や配合が異なるため、専門家の指導を受けることが大切。 |
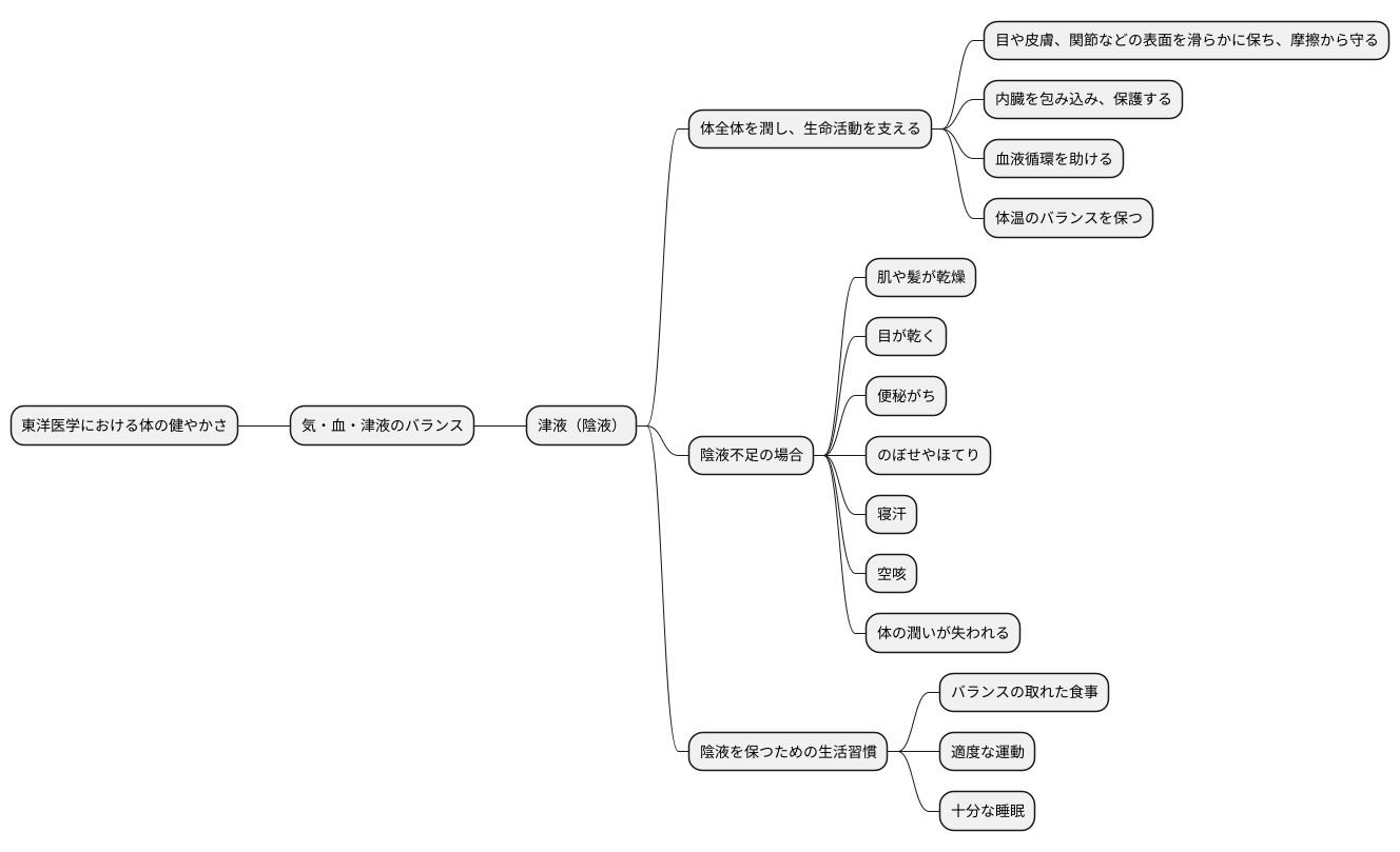
陰液の大切さ

東洋医学では、体を健やかに保つために「気・血・津液」のバランスが重要だと考えられています。このうち「津液」は、体内の様々な潤い成分の総称で、陰液とも呼ばれます。陰液は、まるで植物に水をやるように、体全体を潤し、生命活動を支える大切な役割を担っています。
具体的には、陰液は目や皮膚、関節などの表面を滑らかに保ち、摩擦から守る働きがあります。また、内臓を包み込み、保護するクッションのような役割も果たします。さらに、栄養分を体中に運び、老廃物を排出する血液循環を助けるのも陰液の重要な仕事です。加えて、汗となって体温を調節する働きも担っており、体温のバランスを保つ上でも欠かせません。
この陰液が不足すると、体の潤いが失われ、様々な不調が現れます。例えば、肌や髪が乾燥したり、目が乾いたり、便秘がちになったりします。また、のぼせやほてり、寝汗、空咳などの症状も陰液不足のサインです。これらの症状は、体の潤いが失われていることを示す警告と言えるでしょう。
陰液は、加齢や過労、ストレス、不適切な食事、睡眠不足などによって失われやすいものです。バランスの取れた食事、適度な運動、十分な睡眠を心がけ、健やかな毎日を送ることで陰液を保ち、体の潤いを維持することが大切です。

酸味と甘味の相乗効果

東洋医学において、酸味と甘味は体への作用が異なる二つの味です。それぞれが持つ特徴を組み合わせることで、単独では得られない相乗効果が生まれると考えられています。この考え方を酸甘化陰といいます。
酸味は収斂作用を持ちます。収斂作用とは、体内の水分や栄養物質が過剰に外へ出て行くのを抑え、閉じ込める働きのことです。例えば、汗をかきすぎる、尿の量が多い、あるいは下痢気味といった症状に効果があるとされています。この作用は、体の表面だけでなく、内臓にも及び、内臓の働きを落ち着かせ、過剰な活動を抑える効果も期待できます。
一方、甘味は補益作用をもちます。気を補い、栄養を供給することで、体の機能を高め、健康な状態を保つ働きです。気とは、生命活動を支えるエネルギーのようなもので、不足すると疲れやすくなったり、元気がなくなったりします。甘味は、この気を補うことで、体の活力を取り戻す助けとなります。また、栄養を供給することで、体全体の機能を支えます。
酸味だけを用いて体内の水分や栄養分を閉じ込めようとすると、体に必要なものまで閉じ込めてしまい、かえって体に負担がかかることがあります。そこで、甘味を一緒に用いることで、栄養を補いながら水分や栄養分を閉じ込めることができます。つまり、酸味は流れ出るものを留め、甘味は不足したものを補うというように、二つの味が互いに助け合うことで、効率的に体を潤し、健康な状態へと導くと考えられています。この酸味と甘味の絶妙なバランスこそが、酸甘化陰の優れた点です。
| 味 | 作用 | 効果 | 欠点 |
|---|---|---|---|
| 酸味 | 収斂作用 |
|
必要なものまで閉じ込め、体に負担がかかる |
| 甘味 | 補益作用 |
|
– |
| 酸味 + 甘味 (酸甘化陰) | 収斂作用 + 補益作用 |
|
– |
代表的な生薬

東洋医学では、自然界の植物や鉱物などを用いた生薬が治療に用いられます。陰陽五行説に基づき、体のバランスを整え、病気を癒やすことを目的としています。代表的な生薬には、それぞれ異なる効能を持つものが数多く存在します。
例えば、酸味を持つ生薬として、山茱萸(さんしゅゆ)と五味子(ごみし)が挙げられます。山茱萸は、肝臓と腎臓の働きを助け、老化に伴う症状の改善に効果があるとされています。腰や膝の痛み、めまい、耳鳴りなどに用いられます。五味子は、咳や喘鳴を鎮め、呼吸器系の不調を改善する効果があります。また、精神を安定させ、不眠や健忘にも効果があるとされています。
甘味を持つ生薬には、生地黄(しょうじこう)と麦門冬(ばくもんどう)などがあります。生地黄は、血を補い、滋養強壮の効果があるとされ、貧血や月経不順、産後の体力回復などに用いられます。麦門冬は、肺を潤し、乾燥による咳や痰を鎮める効果があります。空咳や口の渇きにも効果を発揮します。
これらの生薬は、単体で用いられることもありますが、複数の生薬を組み合わせることで、相乗効果が期待できます。例えば、山茱萸と五味子を組み合わせることで、肝腎を補い、咳を鎮める効果がより高まります。生地黄と麦門冬を組み合わせることで、血を補い、肺を潤す効果が相乗的に高まります。
ただし、体質や症状によって適切な生薬は異なります。自己判断で服用するのではなく、必ず専門家の指導のもと、適切な生薬を選び、服用することが大切です。漢方医学の知識を持つ医師や薬剤師に相談することで、より効果的で安全な治療を受けることができます。
| 味 | 生薬名 | 効能 | 症状 |
|---|---|---|---|
| 酸味 | 山茱萸(さんしゅゆ) | 肝臓と腎臓の働きを助け、老化に伴う症状の改善 | 腰や膝の痛み、めまい、耳鳴り |
| 酸味 | 五味子(ごみし) | 咳や喘鳴を鎮め、呼吸器系の不調を改善、精神安定、不眠、健忘改善 | 咳、喘鳴、不眠、健忘 |
| 甘味 | 生地黄(しょうじこう) | 血を補い、滋養強壮 | 貧血、月経不順、産後の体力回復 |
| 甘味 | 麦門冬(ばくもんどう) | 肺を潤し、乾燥による咳や痰を鎮める | 空咳、口の渇き |
日常生活への応用

東洋医学では、体の健康を保つために「陰陽」のバランスが重要と考えられています。この考え方は、毎日の暮らしにも活かすことができます。陰陽のバランスが崩れると、体に不調が現れやすくなります。例えば、「陰」の不足は、乾燥やほてり、寝つきの悪さなどにつながるとされています。これを「陰虚」といいます。陰虚の状態を改善するには、「酸甘化陰」という方法が用いられます。「酸味」と「甘味」を持つ食べ物をバランスよく摂ることで、「陰」を補い、体の調子を整えるのです。
具体的には、梅干しやレモンなどの酸っぱいもの、蜂蜜や黒糖などの甘いものが挙げられます。これらを毎日の食事に取り入れることで、不足した「陰」を補い、潤いのある体を目指せます。また、「陰」を補うためには、水分をこまめに摂ることも大切です。特に、白湯や温かいお茶は体を温めながら「陰」を補う効果があるのでおすすめです。夏場や冬場にエアコンを使う機会が増えると、体の水分が失われやすくなります。ですから、乾燥しやすい季節や、エアコンの効いた室内では、意識的に水分補給を心がけましょう。
さらに、良質な睡眠を十分にとることも、「陰」を養う上で欠かせません。睡眠中は、体の機能が回復し、「陰」の生成が促されます。寝る前にカフェインを摂るのを控えたり、ゆったりとした時間を過ごしたりするなど、質の良い睡眠を心がけましょう。このように、東洋医学の考え方を毎日の暮らしに取り入れることで、体全体のバランスを整え、健康な状態を保つことができます。
| 東洋医学の考え方 | 具体的な方法 | 期待される効果 |
|---|---|---|
| 体の健康には「陰陽」のバランスが重要。陰陽のバランスが崩れると不調が現れる。 |
|
|
まとめ

東洋医学では、体の潤いとなる「陰液」の不足は、様々な不調につながると考えられています。この陰液を補うための方法として、「酸甘化陰」という考え方があります。これは、酸味と甘味の食材や生薬を組み合わせて用いることで、より効果的に陰液を補い、体のバランスを整えるというものです。
陰液は、体の潤滑油のような役割を果たし、目や皮膚、髪などの潤いを保つだけでなく、内臓の働きを滑らかにしたり、精神を安定させたりするなど、健康維持に欠かせない要素です。陰液が不足すると、乾燥症状や便秘、不眠、イライラなどの症状が現れやすくなります。
酸甘化陰は、まさにこの陰液不足を解消するための知恵です。酸味は、収斂作用といって体内の水分やエネルギーを外に漏らさないようにする働きがあります。一方、甘味は、補益作用といって不足した気血や陰液を補う働きがあります。この二つの性質を組み合わせることで、まず甘味で陰液を補い、次に酸味でその陰液を体内にしっかりと留めるという相乗効果が生まれるのです。
酸甘化陰を実践するには、日常生活においても意識的に酸味と甘味の食材を取り入れることが重要です。例えば、クエン酸を含む梅干しやレモン、リンゴ酢などは酸味を、ハチミツや米、野菜の甘み、果物などは甘味を代表する食材です。これらをバランスよく摂取することで、陰液を補い、体の内側から潤いを保つことができます。
また、水分を十分に摂ること、質の良い睡眠をしっかりとることも陰液を補うためには大切です。東洋医学では、睡眠中に体の修復や滋養が行われると考えられています。質の良い睡眠を確保することで、陰液の生成を促し、体のバランスを整えることができます。これらの生活習慣を意識的に取り入れ、東洋医学の知恵を活かして、健やかな毎日を送りましょう。
