瞼弦赤爛:つらい眼の炎症

東洋医学を知りたい
先生、『瞼弦赤爛』ってどういう意味ですか?漢字が難しくてよくわからないんです。

東洋医学研究家
『瞼弦赤爛』は、まぶたのふちが赤く腫れて、ただれた状態を指す言葉だよ。簡単に言うと、まぶたが炎症を起こして、ひどい場合には皮膚がえぐれたようになっている状態だね。

東洋医学を知りたい
なるほど。まぶたが赤く腫れるっていうことは、ものもらいみたいなものですか?

東洋医学研究家
ものもらいも『瞼弦赤爛』に含まれる場合があるね。ものもらいは、まぶたの汗を出す腺やまつげの毛根に細菌が感染して炎症を起こす病気だけど、『瞼弦赤爛』はもっと広い意味で、様々な原因でまぶたのふちが炎症を起こした状態を指すんだ。
瞼弦赤爛とは。
東洋医学で使われる『瞼弦赤爛』という言葉は、まぶたのふちが赤く腫れ、ただれている状態を指します。
瞼弦赤爛とは

瞼弦赤爛とは、まつ毛の生え際とその周辺、つまりまぶたの縁に炎症が生じる病気です。この炎症は、まるで目にゴミが入ったような違和感や、乾燥してかさかさする感じ、焼けるような痛みなどを引き起こします。かゆみも伴うことが多く、つらい症状に悩まされることになります。
初期の段階では、まぶたの縁が赤く腫れ上がり、少し痒みや異物感を感じる程度です。しかし、病気が進むとまつ毛が抜けやすくなったり、目やにでまぶたがくっついてしまい、朝目が開けづらくなることもあります。さらに炎症がひどくなると、角膜、つまり眼球の表面にまで炎症が及んで、視力に影響が出る可能性も出てきます。
この瞼弦赤爛を引き起こす原因は様々です。細菌による感染や、皮膚そのものの炎症、まぶたの脂を出す腺の働きがおかしくなることなどが挙げられます。また、体質的に特定の物質に過剰に反応してしまうアレルギーや、コンタクトレンズの使用、目元のお化粧の仕方が適切でないことなども、瞼弦赤爛の原因となることがあります。
症状に気づいたら、早めに眼科の先生に診てもらうことが大切です。自己判断で市販の目薬などを使用すると、かえって症状を悪化させる可能性もあります。眼科を受診することで、原因に応じた適切な治療を受けることができ、症状の改善、そして病気の再発予防につながります。日頃から、目の周りの清潔を保つように心がけ、目の疲れを溜めないようにすることも重要です。
| 項目 | 詳細 |
|---|---|
| 定義 | まつ毛の生え際とその周辺のまぶたの縁に炎症が生じる病気 |
| 症状 |
|
| 原因 |
|
| 対策 |
|
主な症状と原因

瞼弦赤爛は、まぶたに起こる炎症で、様々な要因が絡み合って発症します。主な症状としては、まぶたの腫れや赤みが挙げられます。腫れの程度は様々ですが、酷くなると目を開けるのが困難になることもあります。また、赤みも程度が異なり、うっすらと赤みを帯びている場合もあれば、鮮やかな赤色になる場合もあります。
かゆみも特徴的な症状の一つです。かゆみのために無意識に目をこすってしまい、症状を悪化させてしまう場合もあるので注意が必要です。また、炎症が進むと痛みを伴うこともあります。最初は軽い痛みでも、次第に強くなる場合もありますので、早めの対処が重要です。さらに、目にゴミが入ったような異物感を感じることもあります。これは、炎症によって涙の質が変化したり、マイボーム腺の機能が低下することで、目の表面が乾燥しやすくなることが原因と考えられます。
目ヤニも多く出るようになります。目ヤニは、細菌や炎症によって生じる老廃物などが混ざった分泌物です。朝起きた時に、目ヤニでまぶたがくっついて開けにくいこともあります。これは、夜間に涙の分泌が減り、目ヤニが乾燥して固まることが原因です。
これらの症状は、様々な原因で引き起こされます。細菌感染が原因となることもあれば、まぶたにある脂腺であるマイボーム腺の機能不全が原因となることもあります。マイボーム腺は、涙の蒸発を防ぐ油を分泌する重要な器官ですが、詰まったり炎症を起こしたりすると、瞼弦赤爛の症状が現れます。また、脂漏性皮膚炎も原因の一つです。脂漏性皮膚炎は、皮脂の分泌が多い頭皮や顔などに炎症が起こる皮膚の病気で、まぶたにも発症することがあります。さらに、まつ毛に寄生するダニや、花粉やハウスダストなどのアレルギー反応も、瞼弦赤爛を引き起こす原因となります。

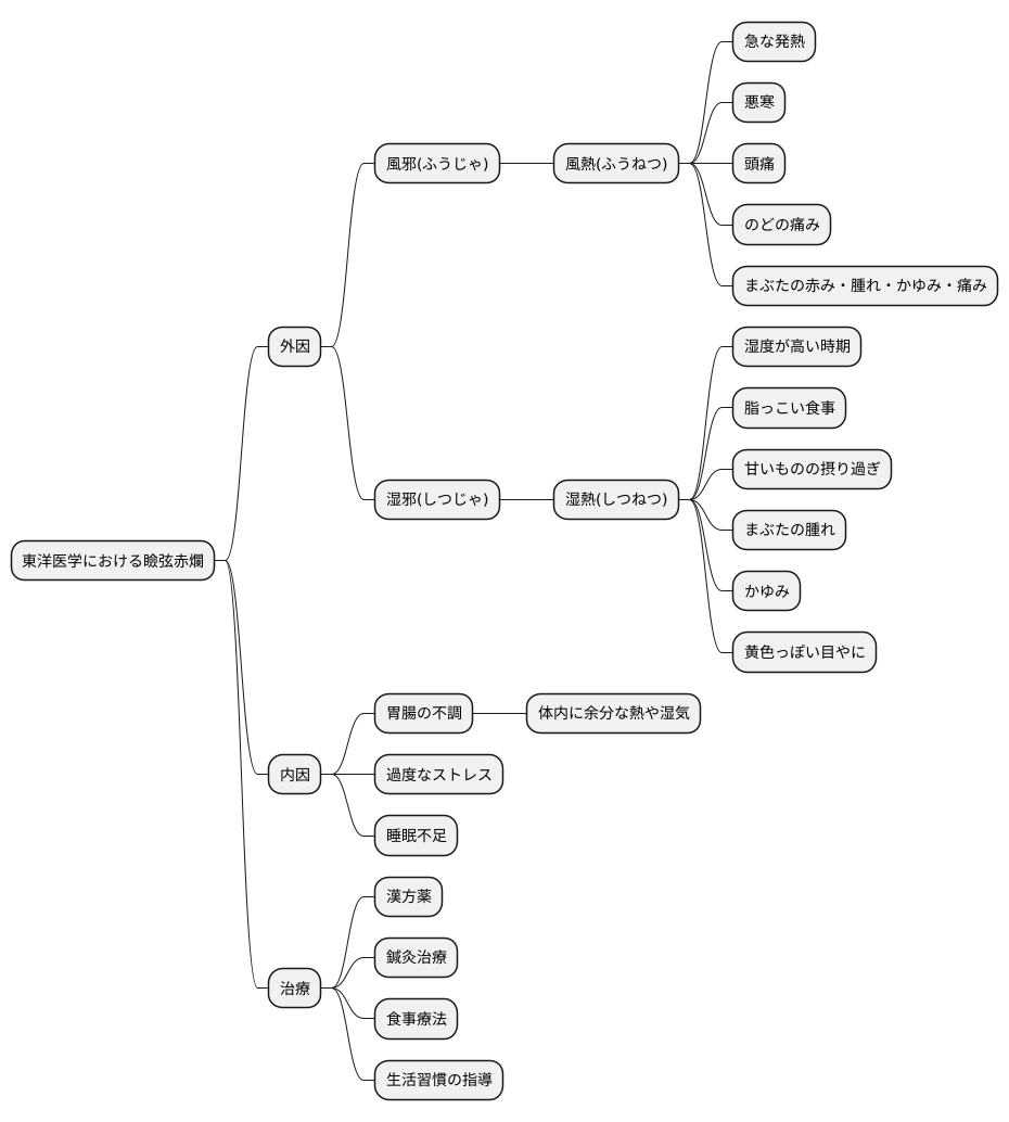
東洋医学的見解

東洋医学では、まぶたの炎症である瞼弦赤爛は、体の外から侵入する邪気と体の内側の状態の乱れが組み合わさって起こると考えます。 外からの邪気には、「風邪(ふうじゃ)」と「湿邪(しつじゃ)」があり、これらが体に熱を発生させることで「風熱(ふうねつ)」や「湿熱(しつねつ)」といった状態になり、目に症状が現れます。
風熱は、風邪などの外邪が体に侵入し、熱の症状を伴う病態です。例えば、急な発熱、悪寒、頭痛、のどの痛みなどと共に、まぶたが赤く腫れ上がり、かゆみや痛みを伴う場合、風熱が原因と考えられます。 こうした場合は、体表にこもった熱を冷ます治療を行います。
一方、湿熱は、体に余分な水分と熱がこもっている状態です。湿度の高い時期や、脂っこい食事、甘いものの摂り過ぎなどで起こりやすく、まぶたの腫れ、かゆみ、黄色っぽい目やにが出るといった症状が現れます。 湿熱の場合は、体内の余分な水分と熱を取り除く治療が必要です。
また、東洋医学では、体の内側の状態も瞼弦赤爛に深く関わると考えます。 特に、胃腸の働きが低下していると、体内に余分な熱や湿気が生じやすく、それが目に影響を及ぼすと考えられています。また、過度なストレスや睡眠不足なども、体のバランスを崩し、瞼弦赤爛を引き起こす要因となります。
東洋医学では、一人ひとりの体質や症状に合わせて、根本原因に合わせた治療を行います。 症状を抑える対症療法だけでなく、体質を改善し、病気を繰り返さないようにするための養生指導も行います。具体的には、漢方薬の処方、鍼灸治療、食事療法、生活習慣の指導などを通して、体全体のバランスを整え、健康な状態へと導きます。

日常生活での注意点

目のふちが赤く腫れ、痒みを伴う瞼弦赤爛。この症状を悪化させないためには、日々の暮らしの中で少しの注意を払うことが大切です。まず第一に、目をこすってはいけません。痒みや異物感を感じても、こすることで炎症が広がり、腫れや痛みがひどくなるばかりか、手に付いた細菌が目に侵入し、別の感染症を引き起こす恐れもあります。
次に、清潔さを保つことも重要です。顔を洗う時は、目元を丁寧に洗い、目やにや汚れを優しく落としましょう。ゴシゴシと強くこすってしまうと、皮膚を傷つけ、症状を悪化させてしまうので、ぬるま湯で優しく丁寧に洗うことを心がけてください。もしコンタクトレンズを使用している場合は、常に清潔に保ち、使用期限を厳守しましょう。また、目の周りに化粧をする際は、なるべく刺激の少ないものを使用し、使用後は丁寧に落とすようにしましょう。化粧を落とす際も、ゴシゴシこすらず、専用のリムーバーを使って優しく落とすことが大切です。
さらに、体の内側からのケアも大切です。バランスの良い食事を摂り、質の良い睡眠を十分にとり、適度な運動を心がけましょう。また、ストレスは免疫力を低下させるため、ストレスをため込まないように、リラックスできる時間を持つことも重要です。これらの生活習慣を改善することで体の抵抗力を高め、瞼弦赤爛の再発を防ぎ、健康な目を保つことに繋がります。日々の小さな心がけが、目の健康を守り、快適な生活を送るための大きな一歩となるのです。

治療方法

目の縁が赤く腫れ、かゆみなどを伴う瞼弦赤爛。その治療は、原因を特定することが第一です。細菌による感染の場合、目薬や塗り薬で菌をやっつける治療が行われます。目薬や塗り薬は、医師の指示に従って正しく使いましょう。
瞼の縁にあるマイボーム腺という組織の働きが悪くなると、油分が詰まり、炎症を起こすことがあります。このようなマイボーム腺機能不全が原因の場合は、温罨法やマイボーム腺マッサージが有効です。温罨法は、蒸しタオルなどを目に当てて温めることで、詰まった油を溶かしやすくする方法です。温度や時間には注意し、やけどしないように気をつけましょう。マイボーム腺マッサージは、指で瞼の縁を優しく押して、油分の分泌を促す方法です。力加減が大切なので、医師や看護師に正しいやり方を教えてもらいましょう。また、涙の量が減って目が乾くと、炎症が悪化しやすくなります。そのため、人工涙液で目の表面を潤すことも大切です。
頭皮などにも炎症を起こす脂漏性皮膚炎が原因となっている場合は、ステロイド配合の塗り薬や、菌を抑える薬が用いられます。さらに、アレルギー反応によって瞼弦赤爛が引き起こされている場合は、アレルギーを抑える目薬や飲み薬が処方されます。アレルギーの原因物質を特定し、なるべく触れないようにすることも重要です。
症状や原因は人それぞれです。自己判断で薬局などで売られている薬を使うのではなく、必ず眼科医の診察を受け、適切な治療を受けるようにしましょう。医師の指示に従って治療を続けることで、症状の改善につながります。
| 原因 | 治療法 | 注意点 |
|---|---|---|
| 細菌感染 | 目薬、塗り薬 | 医師の指示に従う |
| マイボーム腺機能不全 | 温罨法、マイボーム腺マッサージ | 温度、時間、力加減に注意。医師や看護師に指導を受ける |
| 脂漏性皮膚炎 | ステロイド配合の塗り薬、抗菌薬 | – |
| アレルギー反応 | アレルギーを抑える目薬、飲み薬 | アレルギー原因物質の特定と接触回避 |
| 乾燥 | 人工涙液 | – |
