顔色の変化と健康:蒼白のサイン

東洋医学を知りたい
先生、『面色蒼白』ってどういう意味ですか?亡陽とか盛んな寒って言葉もよくわかりません。

東洋医学研究家
『面色蒼白』は、顔が青白いことを指します。例えるなら、氷のように冷たい色の顔つきですね。亡陽は生命エネルギーである陽気が不足した状態、盛んな寒は体に冷えが極端に強い状態のことです。

東洋医学を知りたい
つまり、顔が青白いのは、生命エネルギーが不足していたり、体が冷え切っていたりするから、ということですか?

東洋医学研究家
その通りです。東洋医学では、顔色は健康状態を反映すると考えられています。『面色蒼白』は、陽気が不足して血の巡りが悪くなったり、強い冷えで血行が悪くなったりすることで起こると考えられています。分かりやすく言うと、温かい血液が顔まで届いていない状態ですね。
面色蒼白とは。
東洋医学では、顔色が青白くなることを『面色蒼白』といいます。これは、青みがかった白、または灰色がかった白い顔色を指します。このような顔色は、多くの場合、体の陽気が不足している状態(亡陽)や、体に冷えが過剰に溜まっている状態(盛んな寒)が原因で起こると考えられています。
顔色の見方

顔色は、東洋医学において健康状態を映し出す鏡と考えられています。毎朝、鏡で自分の顔を見て、その色つやに気を配ることは、健康管理の第一歩と言えるでしょう。顔色は、肌の色だけでなく、その輝き、しっとり感、透き通る感じといった要素を総合的に見て判断します。
健康な顔色は、桃のようにほんのりと赤みを帯び、みずみずしく、つややかです。まるで内側から光が溢れているかのような、生き生きとした輝きを放っています。これは、体の中のエネルギーが滞りなく巡り、各器官がしっかりと働いているサインです。
反対に、顔色が普段と異なる場合は、体に不調が起きている可能性があります。例えば、青白い顔色は、血の巡りが悪く、体が冷えている状態を示します。冷えは万病の元とも言われ、放置すると様々な不調につながるため、体を温める食べ物や飲み物を積極的に摂り、体を冷やさない工夫をすることが大切です。また、黄色っぽい顔色は、胃や腸など消化器系の不調や栄養不足が考えられます。消化しやすい食事を心がけ、栄養バランスの良い食事を摂るようにしましょう。さらに、赤黒い顔色は、体に余分な熱がこもっている状態を表します。辛い物や脂っこい物の摂り過ぎに注意し、体を冷やす食材を積極的に摂り入れると良いでしょう。
このように、顔色の変化は、体からの大切なメッセージです。東洋医学では、顔色を丁寧に観察することで、体の中の状態を把握し、その人に合った養生法や治療法を見つけ出します。普段から自分の顔色に気を配り、変化に気づいたら、生活習慣を見直したり、専門家に相談するなど、早めに対処することが健康を保つ秘訣です。
| 顔色 | 状態 | 対処法 |
|---|---|---|
| 桃色でつややか | 健康 | 現状維持 |
| 青白い | 血行不良、冷え | 体を温める食べ物、飲み物を摂る |
| 黄色っぽい | 消化器系の不調、栄養不足 | 消化しやすい食事、栄養バランスの良い食事 |
| 赤黒い | 体に熱がこもっている | 辛い物、脂っこい物を控え、体を冷やす食材を摂る |
蒼白の顔色とは

顔色が青白い、いわゆる蒼白というのは、青みがかった白、もしくは灰色がかった白い顔色のことを指します。健康的な血色の赤みが失われ、まるで生気が抜けたように見えるのが特徴です。東洋医学では、この蒼白の顔色は「亡陽」もしくは「盛んな寒」の状態を映し出す重要な兆候と考えられています。
亡陽とは、生命の源となるエネルギーである陽気が衰え、体から漏れ出てしまう状態です。例えるなら、太陽の光が遮られ、大地が冷え切ってしまうようなものです。体内の温かさや活力が失われ、生命力が弱まっている状態と言えます。陽気は温かさや活動の源であり、これが失われると様々な不調が現れます。
一方、盛んな寒とは、体内を温める陽気が不足し、冷えが体に強く影響を与えている状態です。まるで、寒さが骨の髄までしみ込み、凍り付いてしまうかのようです。体の機能が低下し、様々な不調を引き起こす原因となります。寒邪と呼ばれる冷えの邪気が体内に侵入し、正常な機能を阻害している状態と考えられます。
亡陽も盛んな寒も、体の根本的なエネルギーが弱まっていることを示しています。これらの状態を放置すると、深刻な病気に繋がる恐れがあります。例えば、消化機能の低下による食欲不振や、血行不良による手足の冷え、免疫力の低下による風邪の悪化などが挙げられます。さらに、慢性的な疲労感や倦怠感、精神的な不安定感なども引き起こす可能性があります。
顔色が蒼白になった場合は、体の冷えやエネルギー不足を示す重要なサインです。食生活の見直しや適度な運動、体を温める工夫など、生活習慣の改善を心がけ、必要に応じて専門家の診察を受けるなど、早急な対策が必要です。
| 顔色 | 状態 | 意味 | 結果 |
|---|---|---|---|
| 蒼白 | 亡陽 | 陽気(生命エネルギー)の衰えと流出 | 体の根本的なエネルギー低下 例:消化不良、冷え性、免疫力低下、慢性疲労、倦怠感、精神不安 |
| 盛んな寒 | 陽気不足による冷えの悪化 |
蒼白の原因を探る

顔色が青白い、いわゆる蒼白は、体からの大切なサインです。その原因は多岐にわたり、血液の状態、心の状態、体の全体の元気、これら全てが関わっていると考えられます。
まず、血液と蒼白の関係を見てみましょう。血液は体の隅々まで栄養を運ぶ大切な役割を担っています。もし、大きな出血があれば、血液の量が減り、顔色が白くなります。また、貧血の場合、血液中の赤い色素が不足するため、やはり蒼白になります。さらに、偏った食事や不十分な栄養も、血液の質を落とし、顔色を悪くする原因となります。
次に、心の状態が体に及ぼす影響について考えます。強い痛みや突然のショック、恐怖や不安といった精神的な負担は、自律神経のバランスを崩し、血流を悪くします。すると、顔から血の気が引いたように蒼白になります。これは、体が危険を察知し、生命維持のために血液を重要な臓器に集中させる反応の一つです。
最後に、体全体の元気、つまり東洋医学でいう「気」が不足している状態も蒼白につながります。胃腸の働きが弱っていたり、体が冷えていたり、疲れがなかなか取れないといった場合、体内で「気」がうまく作られず、巡りが悪くなります。これも顔色を悪くする一因です。
東洋医学では、同じ蒼白でも、その人の体質や生活習慣、症状全体をじっくり観察し、根本原因を探ります。例えば、冷え症で蒼白の方は体を温める漢方薬を使い、胃腸が弱い方は消化を助ける食事療法を勧めます。また、精神的なストレスが原因の場合は、心のケアも大切です。自分だけで悩まず、専門家に相談し、体質に合った適切な養生法を取り入れることが大切です。

蒼白への対策

顔色が青白いと、周囲から心配されることも多いのではないでしょうか。東洋医学では、ただ顔色が悪いというだけで片付けることなく、その原因を深く探り、体に合わせた方法で改善を目指します。青白い顔色は、体の中に十分な温かさや活力が足りていない状態を表していると考えられています。これを「気」や「血」といった体内のエネルギーの流れが滞っている、あるいは不足している状態と捉えます。
青白い顔色になる原因は様々ですが、大きく分けて「陽気不足」と「寒邪の侵入」、「心身の不調」の3つが考えられます。「陽気」とは体を温め、活動的にするエネルギーのことです。陽気が不足すると、温かさや活力が失われ、顔色が青白くなります。この場合は、体を温める性質を持つ漢方薬を用いて、不足した陽気を補います。例えば、附子や乾姜といった生薬を含む漢方薬が用いられます。
体が冷えている状態、つまり「寒邪の侵入」も青白い顔色の原因となります。冷たい食べ物や飲み物の摂り過ぎ、薄着、冷房の効きすぎた部屋にいることなどが原因で、体が冷え、血行が悪くなります。このような場合は、体を温める食材、例えば生姜やネギ、根菜類などを積極的に食事に取り入れることが大切です。また、温かいお風呂にゆっくり浸かったり、衣服でしっかりと保温したりすることも効果的です。
さらに、精神的なストレスや過労、不眠なども青白い顔色を引き起こすことがあります。東洋医学では、心と体は密接に繋がっていると考えるため、精神的な負担は体の状態にも影響を与えると考えます。このような場合は、心身のバランスを整えることが重要です。リラックス効果のあるハーブティーを飲んだり、ゆったりとした呼吸法や瞑想を取り入れたり、質の良い睡眠を確保するなど、心身をリラックスさせる工夫をしましょう。
大切なのは、自分の体質や状態に合った方法で、根本原因に対処していくことです。東洋医学では、一人ひとりの状態を丁寧に診て、オーダーメイドの治療法を組み立てていきます。そして、継続的な取り組みによって、体質を改善し、健康でいきいきとした状態を目指します。
| 顔色 | 原因 | 対策 |
|---|---|---|
| 青白い | 陽気不足 | 体を温める性質を持つ漢方薬(例:附子、乾姜を含む漢方薬) |
| 寒邪の侵入(冷え) | 体を温める食材(生姜、ネギ、根菜類など)の摂取、温かいお風呂、保温 | |
| 心身の不調(ストレス、過労、不眠など) | リラックス効果のあるハーブティー、呼吸法、瞑想、質の良い睡眠 |
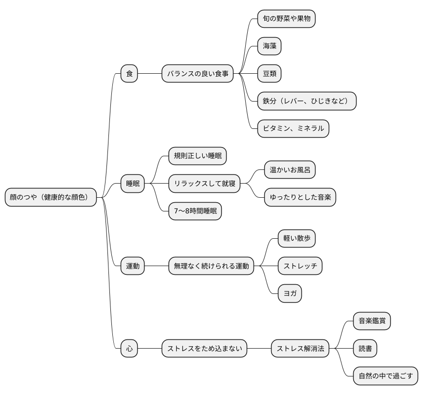
毎日の養生で健康な顔色を

顔のつやは、体の中の状態を映し出す鏡です。いきいきとした健康的な顔色を保つためには、毎日の暮らしの中で少しの心がけを積み重ねることが大切です。食べ物、睡眠、運動、心の持ちよう、この四つの柱を意識することで、内側から輝く美しさを手に入れることができます。
まず、毎日の食事は体の土台を作る大切なものです。旬の野菜や果物、海藻、豆類など、自然の恵みを生かしたバランスの良い食事を心がけましょう。特に、血を作るもととなる鉄分は、レバーやひじきなどに多く含まれています。また、体の調子を整えるビタミンやミネラルも、様々な食材からまんべんなく摂ることが大切です。
次に、質の良い睡眠は、体を休め、回復させるために欠かせません。毎日同じ時刻に寝起きし、寝る前には温かいお風呂に入ったり、ゆったりとした音楽を聴いたりして、リラックスした状態で眠りにつくようにしましょう。睡眠時間は、個人差がありますが、一般的には七時間から八時間程度が適切と言われています。
体を動かすことも、健康な顔色を保つ秘訣です。軽い散歩やストレッチ、ヨガなど、無理なく続けられる運動を見つけ、習慣にしましょう。体を動かすことで、血の巡りが良くなり、顔色が明るくなるだけでなく、心の健康も保たれます。
最後に、ストレスをため込まないことも大切です。現代社会は、様々なストレスに満ち溢れていますが、自分なりのストレス解消法を見つけることが大切です。好きな音楽を聴いたり、本を読んだり、自然の中で過ごしたり、心を落ち着ける時間を持つことで、心身のバランスを整え、健康的な顔色を保ちましょう。これらの心がけを日々続けることで、内側から輝く、真の美しさを手に入れることができるでしょう。

