亀背:その症状と東洋医学的アプローチ

東洋医学を知りたい
先生、『龜背』って言葉の意味がよくわからないのですが、教えていただけますか?

東洋医学研究家
『龜背』とは、東洋医学で使われる言葉で、背骨が後ろに曲がってしまい、亀の甲羅のように見える状態のことを指します。西洋医学でいうと、脊柱後弯症と似たような意味合いになります。

東洋医学を知りたい
なるほど。つまり、背中が丸まって亀の甲羅みたいになることですね。どうしてそのような状態になってしまうのでしょうか?

東洋医学研究家
原因は様々ですが、例えば、骨がもろくなる病気や、姿勢が悪かったり、特定の病気によって起こることがあります。また、加齢によっても起こりやすくなります。
龜背とは。
東洋医学では、『亀背』(きはい)という言葉があります。これは、脊柱後弯症によって、背中が亀の甲羅のように丸く変形した状態を指します。
亀背とは

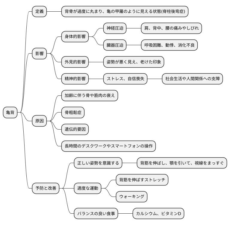
亀背とは、背骨が過度に丸まり、まるで亀の甲羅のように見える状態のことを指します。医学的には脊柱後弯症と呼ばれ、見た目の問題だけでなく、健康にも様々な影響を及ぼす可能性があります。
私たちの背骨は、身体を支える柱であり、同時に脳から全身へと繋がる神経の通り道でもあります。この重要な背骨が過度に湾曲すると、様々な不調が生じます。まず、曲がった背骨によって神経が圧迫され、肩や背中、腰などに痛みやしびれが生じることがあります。また、胸部の湾曲は、肺や心臓などの臓器を圧迫し、呼吸が苦しくなったり、動悸がしたりすることもあります。さらに、内臓の圧迫は胃腸の働きにも影響を与え、消化不良の原因となることもあります。
見た目にも大きな変化が現れます。背中が丸まっていると、どうしても姿勢が悪く見え、老けた印象を与えてしまいます。猫背と同様に、実年齢よりも老けて見られることにより、精神的なストレスを感じ、自信を失ってしまう方も少なくありません。このような精神的な負担は、日常生活にも影響を及ぼし、社会生活や人間関係に支障をきたす可能性もあります。
亀背の原因は様々ですが、加齢に伴う骨や筋肉の衰え、骨粗鬆症、遺伝的な要因などが挙げられます。また、現代社会では、長時間のデスクワークやスマートフォンの操作など、前かがみの姿勢を長時間続けることが多く、これも大きな原因の一つです。特に成長期の子どもは、骨がまだ柔らかく、姿勢が悪くなりやすいので注意が必要です。
亀背の予防や改善のためには、正しい姿勢を意識すること、適度な運動を行うことが大切です。座っている時は、背筋を伸ばし、顎を引いて、視線をまっすぐに向けるようにしましょう。また、定期的に背筋を伸ばすストレッチや、ウォーキングなどの軽い運動を取り入れることで、背骨の柔軟性を保ち、周りの筋肉を鍛えることができます。さらに、バランスの良い食事を摂り、カルシウムやビタミンDなどの栄養素を十分に摂取することも、骨の健康を維持するために重要です。

症状と原因

亀背は、見た目の変化だけでなく、様々な体の不調につながる場合があります。背中が丸く曲がることで、肩や腰、背中に痛みを感じることがあります。また、神経が圧迫されることで、頭痛が生じることもあります。さらに、肺が圧迫されると呼吸が浅くなり、息苦しさを感じることもあり、胃腸などの消化器系が圧迫されると、消化不良を起こすこともあります。
これらの症状を引き起こす原因は様々です。まず、年を重ねると、骨や筋肉が弱くなり、背骨を支える力が衰えていきます。すると、背骨が重力に負けて曲がりやすくなります。特に女性は、更年期以降に骨の密度が下がりやすいため、亀背になりやすい傾向があります。また、日頃の姿勢の悪さも大きな原因の一つです。机に向かう時や椅子に座る時に、背中を丸めて猫背の姿勢を続けると、亀背が進行しやすくなります。最近では、机に向かう仕事や携帯電話を使う人が増え、長時間悪い姿勢を続ける人が多くなっています。若い人でも亀背の症状が見られるのは、このような生活習慣の変化が影響していると考えられます。さらに、体を動かす機会が減り、運動不足になると、筋肉が衰え、背骨を支える力が弱まります。これも亀背につながる要因となります。
加えて、骨がもろくなる病気や、背骨の成長に異常が生じる病気、過去に受けた怪我なども、亀背の原因となることがあります。このように、亀背の背景には様々な要因が複雑に絡み合っているため、日頃から正しい姿勢を意識し、適度な運動を取り入れることが大切です。

東洋医学の見解

東洋医学では、亀背は単なる背骨の曲がりではなく、体全体の調和が乱れた結果として捉えます。根本的な原因は、生命エネルギーである「気」と血液である「血」の巡りが滞ることだと考えられています。この「気血」の流れが滞ると、体内の組織や器官に栄養が行き渡らず、様々な不調が現れます。亀背もその一つです。
特に重要なのが「腎」との関わりです。東洋医学では、「腎」は成長や発育、骨や筋肉の強さに深く関わるとされています。「腎」の働きが弱まると、骨がもろくなり、背骨を支える力が衰え、結果として亀背になりやすいと考えられます。加齢や過労、慢性的な病気などで「腎」の働きが低下することがあります。
また、東洋医学は心と体の繋がりを重視します。精神的なストレスや不安、過度の緊張などは「気」の流れを阻害し、亀背を含む様々な体の不調を引き起こすと考えられています。心身のバランスを崩すことは、体全体の調和を乱し、「気血」の巡りにも悪影響を及ぼすのです。
亀背を改善するには、これらの根本原因にアプローチする必要があります。東洋医学では、「気血」の巡りを良くし、「腎」の働きを強めるために、鍼灸治療や按摩、推拿、漢方薬の服用などが行われます。ツボ療法も効果的です。特定のツボを刺激することで、滞った「気血」の流れをスムーズにし、体の機能を調整します。
さらに、日常生活での養生も大切です。正しい姿勢を意識したり、適度な運動で体を動かすこと、バランスの良い食事を摂ることも「気血」の巡りを促し、「腎」を補うことに繋がります。また、ストレスをため込まないよう、リラックスする時間を持つことも重要です。心身の健康を保つことで、亀背の予防や改善に繋がると考えられています。

日常生活での対策

背筋が丸まった状態、いわゆる猫背は見た目の印象を悪くするだけでなく、肩こりや腰痛、呼吸機能の低下など、様々な体の不調を引き起こす要因となります。これを防ぎ、改善するためには、日々の暮らしの中で少しの工夫と心掛けが大切です。正しい姿勢を保つことを常に意識しましょう。立っている時は、頭のてっぺんから糸で吊られているようなイメージで、背筋を自然に伸ばします。肩の力は抜き、あごを引いて視線はまっすぐ前へ向けるようにします。座っている時は、深く腰掛け、骨盤を立てて背筋を伸ばします。椅子に浅く腰掛けたり、足を組んだりする姿勢は避けましょう。
長時間同じ姿勢でいることは、体に負担をかけ、猫背を悪化させる原因となります。こまめに休憩を取り、軽い体操や伸びをすることで、筋肉の緊張をほぐし、血行を促進しましょう。肩甲骨を回したり、腕を伸ばしたりするだけでも効果があります。
適度な運動も猫背の予防・改善に効果的です。歩く、泳ぐ、ヨガなどの運動は、背筋を伸ばし、体幹を鍛えるのに良いでしょう。特に、水泳は水の浮力によって関節への負担が少なく、無理なく背筋を鍛えることができます。また、筋力をつけるための運動も大切です。背中の筋肉を鍛えることで、正しい姿勢を維持しやすくなります。
バランスの取れた食事も健康な体作りには欠かせません。骨や筋肉を作るのに必要な栄養素をしっかりと摂りましょう。例えば、骨の材料となるカルシウムや、カルシウムの吸収を助けるビタミンD、筋肉を作るタンパク質などは積極的に摂りたい栄養素です。牛乳や小魚、大豆製品などをバランス良く食べることが大切です。
心身の健康も猫背に影響します。ストレスは自律神経の働きを乱し、筋肉の緊張を高め、猫背を悪化させることがあります。趣味の時間を楽しんだり、ゆっくりとお風呂に入ったりするなど、自分なりの方法でストレスを解消し、リラックスする時間を作るようにしましょう。
十分な睡眠も大切です。睡眠不足は体の回復力を弱め、筋肉の疲れを溜め込み、猫背を悪化させる原因となります。毎日同じ時間に寝起きし、規則正しい生活を送り、質の良い睡眠を十分に確保しましょう。
| 対策 | 具体的な方法 |
|---|---|
| 正しい姿勢 | 立っている時は頭のてっぺんから糸で吊られているイメージで背筋を伸ばし、肩の力を抜き、顎を引いて視線をまっすぐ前へ。座っている時は深く腰掛け、骨盤を立てて背筋を伸ばす。足を組むのは避ける。 |
| こまめな休憩と軽い運動 | 長時間同じ姿勢を続けず、休憩を入れて肩甲骨を回したり、腕を伸ばしたりする。 |
| 適度な運動 | 歩く、泳ぐ、ヨガなど。水泳は関節への負担が少なく、背筋を鍛えるのに効果的。 |
| バランスの取れた食事 | 骨や筋肉を作るのに必要なカルシウム、ビタミンD、タンパク質などを積極的に摂取する。 |
| ストレス管理 | ストレスは猫背を悪化させるため、趣味や入浴などでリラックスする時間を作る。 |
| 十分な睡眠 | 睡眠不足は猫背を悪化させるため、規則正しい生活と質の良い睡眠を確保する。 |
専門家への相談

背中が丸まってしまう、いわゆる猫背の状態がひどくなると、亀の甲羅のように見えることから亀背と呼ばれます。この亀背が酷くなったり、日常生活に不便が生じている場合は、早めに専門家に相談することが重要です。
様々な専門家がいますが、それぞれ得意とする分野が違います。骨や関節の病気を診るのが得意な西洋医学の医者、体の動きをよくする訓練や体の歪みを直す名人がいる理学療法士、鍼やお灸で体の不調を治す鍼灸師、手技で筋肉をもみほぐし体の流れを整える按摩マッサージ指圧師などです。
西洋医学の医者では、レントゲン写真などで骨の状態を詳しく調べ、必要に応じてコルセットや手術といった治療を行います。理学療法士は、正しい姿勢や体の動かし方を教え、一人ひとりに合った運動やストレッチを指導してくれます。鍼灸師は、体のツボに鍼やお灸をすることで、体の中のエネルギーの流れを良くし、体の調子を整えます。按摩マッサージ指圧師は、筋肉をほぐし、体の歪みを整え、血の流れを良くすることで、体の不調を和らげます。
このように、それぞれの専門家が持つ技術や知識は異なります。ですから、ご自身の状態に合った専門家を選び、適切な助言や治療を受けることが大切です。
そして、亀背の治療だけでなく、予防についても専門家に相談することで、亀背が進行するのを防ぎ、健康な体を維持することができます。健康診断などを定期的に受診し、専門家の助言を聞くことで、早期発見、早期治療に繋がります。気になることがある場合は、一人で悩まず、まずは専門家に相談してみましょう。
| 専門家 | 得意分野 | 施術内容 |
|---|---|---|
| 西洋医学の医者 | 骨や関節の病気 | レントゲン検査、コルセット、手術 |
| 理学療法士 | 体の動きの改善、歪み矯正 | 正しい姿勢・動かし方の指導、運動・ストレッチ |
| 鍼灸師 | 体の不調改善 | 鍼灸によるエネルギーの流れ調整 |
| 按摩マッサージ指圧師 | 筋肉の緩和、血流改善 | 手技による筋肉ほぐし、歪み矯正 |
