脾気虚弱と臓器下垂の関係

東洋医学を知りたい
先生、『脾虚気陥証』って一体どういう意味でしょうか?漢字が多くて難しくてよく分かりません。

東洋医学研究家
そうだね、確かに難しい単語だね。『脾虚気陥証』を簡単に言うと、胃腸などの消化器系の働きが弱っていて、体の中の『気』が下がってしまっている状態のことだよ。 例えば、食後に胃が下がった感じがしたり、便意を頻繁に感じたり、疲れやすいといった症状が出るんだ。

東洋医学を知りたい
胃腸の働きが弱っていて、『気』が下がっている状態…ですか。なんとなくイメージが湧いてきました。他に症状はありますか?

東洋医学研究家
他には、肛門が下がる感じ、子宮脱、イライラしやすかったり、やる気が出なかったり、話すのも面倒に感じたり、めまいがしたりする事もあるよ。舌の色が薄くて白っぽい苔がついていたり、脈が弱かったりもするね。これらの症状が組み合わさって『脾虚気陥証』と診断されるんだ。
脾虛氣陷證とは。
東洋医学では、『脾虚気陥証』という表現があります。これは、脾の働きが弱まり、気が下がってしまった状態を表す言葉です。食後にみぞおちのあたりが下がった感じがしたり、お尻が下がった感じがしたりします。また、何度も便意を催したり、長く続く下痢になったり、場合によっては脱肛や子宮脱になることもあります。さらに、イライラしやすくなったり、疲れやすくなったり、話すのも面倒に感じたり、めまいがしたりもします。舌は白っぽい苔でおおわれ、脈は弱々しいといった特徴も現れます。これは、『気』が不足して内臓を支えきれなくなり、下に落ちてしまうことが原因だと考えられています。
脾気虚弱とは

東洋医学では、「脾」は単なる西洋医学の解剖学的な脾臓を指すだけでなく、消化吸収や栄養の運搬、水分代謝といった機能全般を担う重要な臓器と考えられています。この働きを担うのが「気」と呼ばれる生命エネルギーです。脾気とは、脾の働きを支えるエネルギーであり、元気の源とも言えます。
この脾気が不足した状態を脾気虚弱と呼びます。脾気虚弱になると、消化吸収機能が低下し、食べた物がうまく消化されずに栄養が体に吸収されにくくなります。そのため、食欲不振やお腹の張り、軟便や下痢といった消化器系の症状が現れます。
さらに、脾気は栄養を全身に運ぶ役割も担っているため、脾気が不足すると、栄養が十分に行き渡らず、全身の倦怠感や疲労感、手足の冷えなどを引き起こします。また、気は血液を作る源でもあり、脾気虚弱は貧血にもつながることがあります。
脾気虚弱の特徴的な症状として、内臓の下垂が挙げられます。気は内臓を正しい位置に持ち上げる働きも担っているため、脾気が不足すると胃下垂や脱肛などを引き起こす可能性があります。また、顔色が悪く、唇の色が薄いといった外見的な特徴も現れやすくなります。
現代社会のストレスや不規則な生活、冷たい物の摂り過ぎ、過労、偏った食事などは脾気を弱める大きな要因となります。特に、甘いものや脂っこいものの過剰摂取、生ものや冷たいものの多食は脾に負担をかけ、脾気を消耗させます。日頃から温かい食事を心がけ、よく噛んで食べ、消化の良いものを選ぶなど、脾気を養う生活習慣を心がけることが大切です。

気はどこへ行くのか

東洋医学では、「気」は目には見えないものの、生命活動の源となる重要なエネルギーと考えられています。全身をくまなく巡り、体温を保ったり、内臓を支えたり、外敵から体を守ったりと、様々な働きを担っています。この「気」が不足すると、様々な不調が現れます。
この記事では、気の中でも特に「脾気(ひき)」に注目します。「脾」は西洋医学の脾臓とは異なり、主に消化吸収機能を担うと考えられています。脾気は、食べた物を消化吸収し、全身に栄養を運ぶ働きを担っています。また、内臓を本来の位置に支える役割も担っています。
この脾気が弱まることを「脾気虚(ひききょ)」と言います。脾気虚になると、消化吸収機能が低下し、食欲不振や倦怠感、下痢などを引き起こします。さらに、内臓を支える力が弱まるため、胃や腸、子宮といった臓器が本来の位置から下垂してしまうことがあります。これを「気陥(きかん)」と言い、脾気虚と合わせて「脾虚気陥証(ひきょきかんしょう)」と呼ばれます。
脾虚気陥証では、臓器が下垂することで様々な症状が現れます。例えば、食後にみぞおちが下がる感じや、肛門が下がる感じ、便意を頻繁に感じる、脱肛、子宮脱などが挙げられます。これらの症状は、加齢や出産、過労、偏った食事などによって悪化することがあります。
脾気を補うためには、バランスの良い食事を心がけることが大切です。特に、米や芋、かぼちゃなどの温かく消化しやすい食べ物を積極的に摂り入れましょう。また、適度な運動や十分な休息も重要です。東洋医学では、心と体は密接に繋がっていると考えられています。ストレスを溜め込まないよう、リラックスする時間を設けることも大切です。

脾気虚弱の他の症状

脾気虚弱は、様々な不調を引き起こす可能性のある身体の状態です。その特徴は、生命エネルギーである「気」が、消化吸収をつかさどる「脾」という臓器において不足している点にあります。この脾の気が不足すると、単に臓器が下に垂れ下がるだけでなく、様々な症状が現れます。
まず、脾の最も重要な役割である消化吸収機能が低下します。これにより、食欲が湧かなくなり、食事を美味しく感じられなくなります。食べた後には、お腹が張ったり、膨満感を覚えたりすることもあります。また、便が軟らかくなったり、下痢をする回数が増えるなど、便通にも変化が現れます。
さらに、気は私たちの精神活動にも深く関わっています。そのため、脾気虚弱になると、気力や活力が減退し、常に倦怠感に襲われます。何事にもやる気が起きず、無気力な状態が続くこともあります。人と話すことさえ億劫に感じ、会話をするのも面倒に感じる場合もあります。
その他にも、めまいや立ちくらみといった症状が現れたり、顔色が悪くなり、青白く見えることもあります。舌診では、舌の色が薄く、白っぽい苔が付着しているのが観察されます。また、脈拍は弱く、力がない状態です。これらの症状は、単独で現れる場合もありますが、多くの場合、複数の症状が組み合わさって現れることが多いです。例えば、食欲不振と倦怠感が同時に現れたり、下痢とめまいが一緒に起こったりするなど、様々な組み合わせが考えられます。これらの症状を通して、脾気虚弱の状態を総合的に判断することが大切です。

診断のポイント

脾気虚陥証を見分けるには、幾つかの大切な点があります。まず、顔色が青白く、元気がなく、疲れやすいといった様子が目立ちます。少し体を動かしただけでも息切れしたり、動悸がしたりすることもあります。また、胃腸の働きが弱っているため、食欲不振や食後の膨満感、軟便や下痢といった症状も見られます。ひどい場合には、内臓が下がるような感覚、つまり脱肛や胃下垂、子宮脱などを引き起こすこともあります。
これらの症状に加えて、舌や脈の状態を観察することも重要です。舌の色が薄く、白い苔が付着している状態、いわゆる淡白舌や白苔は、脾気が不足していることを示唆しています。また、脈が弱く遅い緩脈や弱脈も、脾気虚弱を示す特徴です。特に、食後にこれらの症状が悪化する場合は、脾気虚陥証の可能性がより高くなります。食事によって胃腸に負担がかかり、脾気の不足が顕著になるためです。
脾気虚陥証は、単に胃腸の不調だけでなく、全身の気の流れにも影響を及ぼすため、様々な症状が現れます。例えば、頭が重く、ぼーっとしたり、集中力が低下することもあります。また、声に力が入らず、話すのも億劫になる場合もあります。これらは全て、脾気が不足することで、気血の巡りが悪くなり、全身に栄養が行き渡らないために起こる症状です。そのため、これらの症状や舌、脈の状態を総合的に判断することで、初めて正確な診断を下すことができます。自己判断せず、専門家に相談することが大切です。
| 症状 | 詳細 | 舌診 | 脈診 | 悪化条件 |
|---|---|---|---|---|
| 全身症状 | 顔色蒼白、倦怠感、易疲労感、息切れ、動悸、めまい、頭重感、集中力低下、声に力が入らない、発言の億劫さ | 淡白舌、白苔 | 緩脈、弱脈 | 食後 |
| 消化器症状 | 食欲不振、食後の膨満感、軟便、下痢、脱肛、胃下垂、子宮脱 |
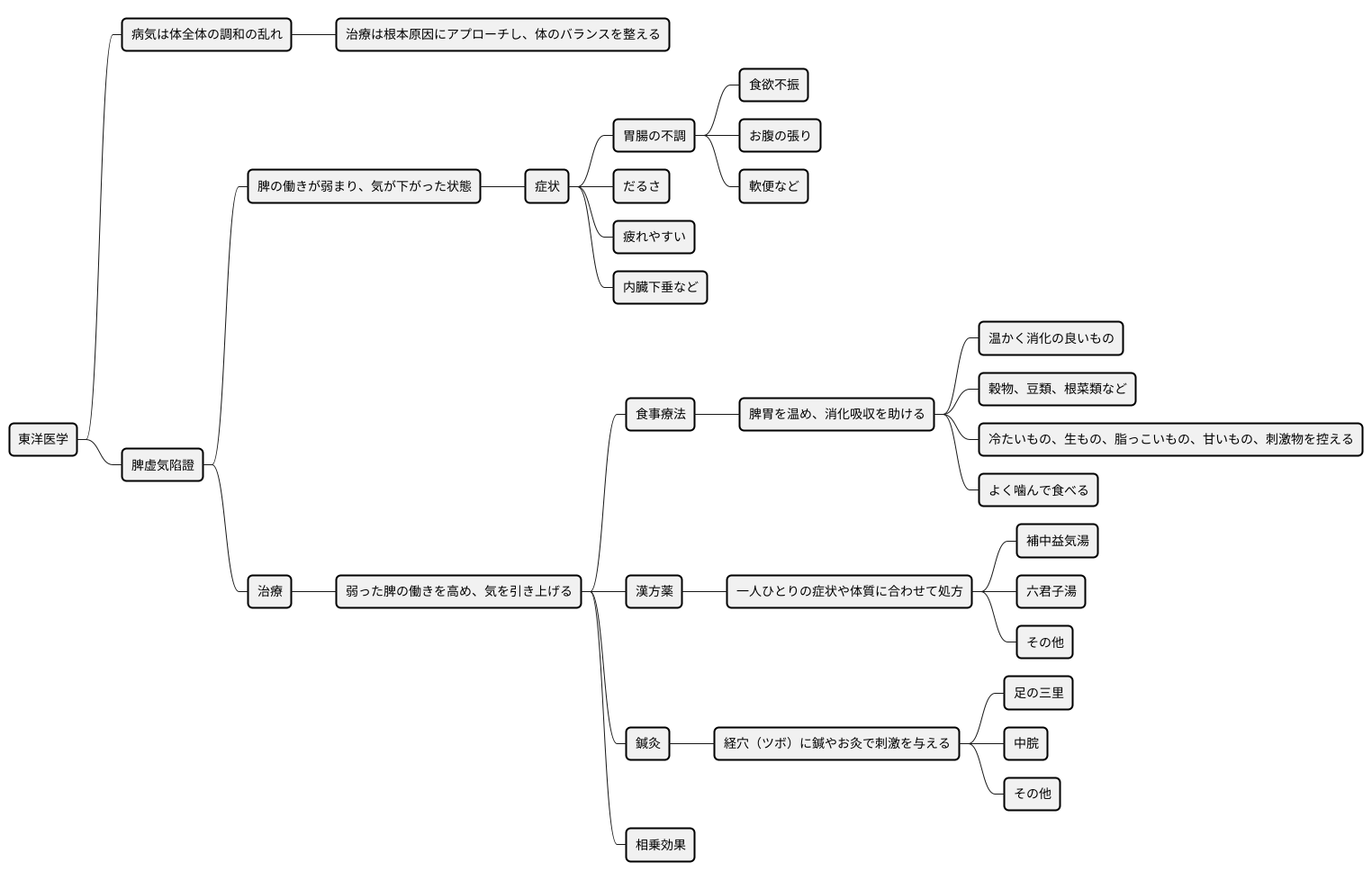
治療の考え方

東洋医学では、病気は体全体の調和が乱れた状態だと考えます。そのため、治療は根本原因にアプローチし、体のバランスを整えることを目指します。脾虚気陷證は、胃腸のはたらきをつかさどる「脾」の働きが弱まり、気が下がってしまった状態です。主な症状として、胃腸の不調(食欲不振、お腹の張り、軟便など)、だるさ、疲れやすい、内臓下垂などが挙げられます。
この脾虚気陷證の治療では、弱った脾の働きを高め、気を引き上げることが重要です。具体的には、食事療法、漢方薬、鍼灸などを組み合わせて、一人ひとりの体質や症状に合わせた治療を行います。
食事療法では、脾胃を温め、消化吸収を助ける食材を積極的に摂ることが大切です。温かく消化の良いものを中心に、穀物、豆類、根菜類などをバランス良く食べましょう。冷たいもの、生もの、脂っこいもの、甘いもの、刺激物は脾胃に負担をかけるため、なるべく控えるようにします。また、よく噛んで食べることも消化吸収を助ける上で重要です。
漢方薬は、一人ひとりの症状や体質に合わせて処方されます。脾気を補い、気を上げる作用のある代表的な漢方薬として、補中益気湯や六君子湯などが挙げられます。その他にも、症状に合わせて様々な漢方薬が用いられます。
鍼灸治療では、経穴(ツボ)に鍼やお灸で刺激を与えることで、気の流れを整え、脾の働きを活性化します。特に、足の三里や中脘などのツボは、脾気を補う効果があるとされています。
これらの治療法を組み合わせることで、相乗効果が期待できます。バランスの取れた食事、適切な漢方薬、そして鍼灸治療により、脾の働きが改善され、全身の気の流れが整い、健康な状態へと導かれます。

日常生活での注意点

脾気虚陥証(ひききかんしょう)は、胃腸のはたらきが弱まり、疲れやすい、食欲がない、胃もたれ、下痢、顔色が悪い、息切れ、めまい、内臓が下垂するなどの症状が現れる状態です。この状態を改善し、再発を防ぐためには、日常生活での心がけが大切です。まず、毎日の生活リズムを整えましょう。毎日同じ時間に寝起きし、十分な睡眠時間を確保することで、体のリズムが整い、胃腸の働きも良くなります。睡眠不足は体に負担をかけ、脾気を弱める原因となりますので、少なくとも6時間から7時間は睡眠をとるように心がけてください。
次に、心身のストレスをため込まないようにすることが重要です。ストレスは自律神経のバランスを崩し、胃腸の働きを低下させます。趣味を楽しんだり、好きな音楽を聴いたり、リラックスできる時間を持つようにしましょう。ぬるめのお風呂にゆっくりつかるのも良い方法です。
食生活にも注意が必要です。バランスの良い食事を心がけ、食べ過ぎや飲み過ぎは避けましょう。特に、冷たい食べ物や飲み物は胃腸を冷やし、脾気を弱めるため、なるべく控えるようにしてください。温かい食事を摂ることで、胃腸の働きを助け、消化吸収を促します。生姜やネギなどの香味野菜は体を温める効果がありますので、積極的に食事に取り入れましょう。
体を冷やすことは脾気を弱める大きな原因となります。夏でも冷房の効き過ぎた部屋に長時間いることは避け、薄着をしないように注意しましょう。冬は特に、お腹や腰、足首を冷やさないように温かくしてください。
適度な運動は、気の流れを良くし、脾気を養う効果があります。激しい運動ではなく、散歩や軽い体操など、無理なく続けられる運動を選びましょう。毎日少しでも体を動かすことで、全身の血行が促進され、胃腸の働きも活発になります。
| 対策 | 具体的な方法 |
|---|---|
| 生活リズムを整える | 毎日同じ時間に寝起きする 少なくとも6~7時間の睡眠時間を確保する |
| ストレスをため込まない | 趣味を楽しむ、音楽を聴くなどリラックスする時間を持つ ぬるめのお風呂にゆっくりつかる |
| 食生活に注意する | バランスの良い食事を心がけ、食べ過ぎや飲み過ぎを避ける 冷たい食べ物や飲み物を控える 生姜やネギなどの香味野菜を摂る |
| 体を冷やさない | 冷房の効き過ぎた部屋に長時間いない 薄着をしない お腹、腰、足首を冷やさない |
| 適度な運動をする | 散歩や軽い体操など無理なく続けられる運動をする |
